2017年十九大以来,中共制定并出台了三十多项打压宗教信仰的政策[1]。从2017年至今,政法和国安机关打着所谓 “维护国家安全” 的旗号,公开宣称对法轮功采取严打高压态势,对法轮功学员进行大肆抓捕非法判刑,加剧了迫害。
近10年来,中共各级各类文件显示,对法轮功的全方位迫害从未放松,而且越演越烈。为强迫法轮功学员放弃信仰,中共在全国范围内定期展开各类针对法轮功学员的“转化”行动。2010年初,“610” 办公室发起 “2010—2012年教育转化攻坚与巩固整体仗” 。2011年,“610” 办公室发起所谓“家庭拒绝×教承诺卡”。2013年初,“610”办公室发起“2013—2015对法轮功人员教育转化决战”。2017年至2020年,在公安部统一部署下实施“敲门行动”[2]。2020年,中央政法委出台了“关于法轮功学员去存量问题”的101号文件,在全国范围发动了新一轮迫害运动——“清零行动”,试图实现中国境内无一人修炼法轮功。
所谓的“清零行动”是从中央到省到基层镇政府层层部署下达的转化法轮功学员的任务,目的是打压法轮功。各级政法委都需对法轮功学员转化去存量项目绩效目标完成情况进行考核,并据此下拨转化法轮功学员的活动经费。各地政法委、“610办公室”、派出所、社区官员,以各种名目到法轮功学员家中,软硬兼施地逼迫他们在所谓的“三书”(即放弃修炼的“保证书”、“悔过书”、“揭批书”)上签字。对于拒绝签字的法轮功学员,中共采取了各种手段:绑架、抄家、工龄“清零”、解除公职、停发养老金、强行按手印、威逼家人代签、离间夫妻关系、子女的工作受影响、关进洗脑班、看守所、判刑、采血、拍照、录像、建DNA数据库、地毯式排查、清零回访、刑讯逼供、酷刑折磨致残致死……[3]。对于不转化的法轮功学员,就转到上一级,有证据表明不转化的法轮功可能被活摘器官。中共对法轮功学员强行采血的行径持续不止,全国大范围法轮功学员遭警方非法采血,血型配型。血型配型是器官移植的必要条件,对法轮功学员抽血体检,是为活摘器官建立器官匹配资料库。中央政法委书记郭声琨、公安部部长赵克志、各地政法委、610主任,是这场所谓“清零行动”的罪魁祸首[4]。
明慧网报导,2024年4月中国大陆许多地方通过微信群、微信公众号、QQ群、网格、微信、以及有奖举报等形式,大肆诬蔑法轮功。
据明慧网统计,习*近*平上台后的2013年至2024年,至少有1234位法轮功学员被迫害致死。其中2021年至2024年迫害加剧,4年被迫害致死人数占12年被迫害致死人数的52%[5],其他各种类型的迫害也在加剧。其中,2019年,近万名法轮功学员被绑架骚扰[6]。2020年,15235名学员遭中共绑架骚扰[7]。2021年,16413名法轮功学员遭绑架骚扰[8]。
2025年1月6日,追.查!国际发布了一份来自于北京中共高层内部的机密情报。报告显示,中国国内近期大规模抓捕法轮功,哈尔滨就抓了一百多人,各地方也同时都有行动。具体来说就是在执行王小洪的最新部署,配合陈一新的消灭法轮功计划,这个计划已经得到高层的认可,中共下一步很可能调动更多的资源攻击你们(法轮功)[9]。
另外,在《国安法》和23条阴云笼罩下,中共加剧对香港法轮功学员的打压和迫害,香港法轮功学员的处境令外界担忧。
追查迫害法轮功国际组织多年的调查证实,中共大量活摘法轮功学员器官是由中共前党魁江泽民发起的、由中共主导的国家群体灭绝犯罪、反人类罪!是对真、善、忍的信仰和信仰群体的灭绝性迫害!铁证如山![10] [11]
1999年江泽民发动了对法轮功的迫害之后,中国的器官移植业同步出现爆炸性增长,不仅器官的来源充足、稳定、等待时间短,而且器官来源不透明。这种巨大数量的器官移植持续多年,至今还在继续,且有增无减。大量法轮功学员被活摘器官,形成了全国性的庞大的 “人体器官活摘产业链” [12] [13] 。
截至2023年10月,追.查!国际发表了有关中共涉嫌活摘器官的调查录音证据866个,其中直接承认、指证或说到活摘法轮功学员器官的调查录音66个。近三年的调查案例中仍然存在法轮功学员被活摘器官谋杀的证据,事实证明中共活摘法轮功学员器官罪行没有停止,至今仍在进行[14] [15]。
目录
第二章 中共政法委和国安部在国家安全和打击X教的幌子下大肆迫害、抓捕、判刑法轮功学员
一、《刑法》第三百条是中共迫害法轮功最主要的迫害刑律,存在根本的理论和逻辑错误
二、中共对法轮功学员系统持续发动各种“战争”
三、中共以“清零行动”加剧迫害法轮功学员
四、近年地方政法委的“转化”措施
五、中共采取的迫害手段
1. 公开招聘
2. 有奖举报
3. 网上签名
4. 签订“承诺书”
5. 利用网络群组平台散毒
6. 形形色色“反x教”活动
六、2017~年-2024年被抽血、骚扰、非法绑架、抓捕、判刑、致死的法轮功学员信息统计
1. 2017~年-2024年被非法绑架抓捕骚扰的法轮功学员信息统计
2. 2017~2023年被非法判刑的法轮功学员统计
3. 2017~2023年被迫害致死的法轮功学员统计
4. 法轮功学员被抽血
5. “610”人员涉嫌参与活摘器官的案例
第三章 十九大以来,中共出台三十多部法规文件,全方位加剧迫害法轮功
第四章 中共全方位迫害法轮功的各级各类文件
一、2010-2019年中共迫害法轮功的部分文件
1. 2019年内蒙古通辽市部署打击法轮功
2. 2018年南京“610”花钱与媒体合作打击法轮功
3. 2017年南京栖霞区综治委部署打击法轮功
4. 2016年南京综治办部署打击法轮功
5. 2015年南京综治办部署打击法轮功:与法轮功学员“三年决战”
6. 2014年南京综治办部署打击法轮功
7. 2013年南京综治办部署打击法轮功
8. 2012年南京政法委等部署打击法轮功
9. 2011年南京综治办部署打击法轮功
10. 2010年南京栖霞区综治委部署打击法轮功
11. 法轮功是中共综治重点迫害对象
12. 发动民众 中共规定不给法轮功租房
二、2019年中共九部委发文迫害法轮功
1. 内部文件泄露中共中央九部委联合发文迫害法轮功
2. “转化”问题被作为整改首要重点
3. “九部委”文件避用“转化”一词有原因
4. 整改另一重点:阻止法轮功学员讲真相
5. 敏感时间 加大迫害法轮功
三、中共全方位迫害法轮功的内部文件曝光
1. 2014年和2017年两年的辽宁省“辽宁法治建设”的内部文件
2. 辽宁公检法2017年迫害法轮功数据曝光
3. 辽宁公检法2014年迫害法轮功数据曝光
4. 辽宁法学会个人政治表现、政审中包含法轮功选项
5. 辽宁省鞍山市综治委考核
6. 境外出访者的保证
7. “辽宁法治建设”文件:迫害宣传攻势进入家庭
8. “广播电视主要指标”:运行监测网防堵法轮功真相
四、辽宁丹东各级政法委内部文件曝中共升级迫害转化法轮功学员
1. 丹东市委政法委发布“转化去存量”文件
2. 丹东元宝区政法委内部文件,承认未转化法轮功人员较多
3. 丹东东港社会面转化率、出监转化率及具体转化人数曝光
4. 对法轮功的迫害被列入了辽宁省丹东市振兴区政府所谓“平安振兴建设”工作
5. 地方政府与军队和政法机构签迫害法轮功责任状
五、内部文件曝中共监控法轮功严密
1. 北京对重点法轮功学员的监控人数加倍
2. 中共敏感日对法轮功学员的严密监控
3. “十九大”前 中共公安部部署全国性迫害行动
六、2011年到2020年内部文件泄河南迫害法轮功
1. 2020年文件泄河南商丘市迫害法轮功
2. 2019年文件泄商丘花巨资建污蔑法轮功的“主题公园”
3. 2018年文件泄商丘柘城县迫害法轮功
4. 2016年文件泄商丘当局迫害诉江的法轮功学员
5. 2014年文件泄商丘当局在学校、社区迫害法轮功
6. 2011年文件泄商丘当局对法轮功学员非法打压
七、内部文件泄610超级权力未终止
1. 房山区“610”有权考核同级党政部门
2. 房山区“610”在外事领域拥有特权
3. 中共“机构改革”换汤不换药 对法轮功的迫害未减
八、中共法学会长上任 部署迫害法轮功
1. 2019年中共法学会部署迫害法轮功
2. 中共法学会的历史
3. 哈尔滨市“610”办公室与法学会关系
九、山东文件泄政法委分工和打击重点,法轮功仍是中共首要打击对象之一
1. 山东省菏泽市政法委文件:法轮功是首要打击目标之一
2. 中共地方综治委联络名单透露的信息
3. 中共综治委与“610”权力变迁史
4. 山东发文 法轮功仍是中共打压的首要目标之一
5. 中共实现迫害的手段:网格化监控
十、2018年10月至12月,四川省巴中市平昌县兰草镇防范打击“法轮功”等X教组织专项行动方案
十一、中共内部文件显示法轮功案不许评查各级镇压从未松
1. 2013年文件显示中共不许评查法轮功案
2. 法轮功学员在内部文件中被污蔑成“暴力恐怖分子”
3. 中共各类文件均要求打击法轮功
十二、中共内部文件显示反X教工作业务支出费用高
1. 河北省承德市根据《关于开展“法轮功”X教人员教育转化去存量攻坚战的工作方案完成省下达的教育转化任务》反X教工作业务支出
2. 陕西省神木市2022年法轮功人员教育转化及经费项目支出
十三、江苏内部文件泄迫害法轮功内幕
十四、中共在外事领域对法轮功的迫害
十五、中共把迫害法轮功融入各项政治活动
1. 迫害法轮功成领导班子考核标准之一
2. 安徽芜湖市“扫黄打非”纳入打压法轮功
3. 安徽阜阳“乡村振兴”也要迫害法轮功
4. 安徽阜阳为迫害法轮功作抹黑宣传
5. 河北官方迫害法轮功的政策
6. 新疆官方迫害法轮功的政策
十六、中共借政治考核迫害法轮功
十七、中共对研究生入学进行政审迫害法轮功
第五章 中共对香港法轮功学员迫害加剧
一、《国安法》阴霾下 法轮功学员在香港处境堪忧
1. 香港国安法设立,加剧迫害法轮功
2. 香港国安法相关实施细则修订,升级迫害
二、23条立法在《国安法》的框架下火速通过,进一步损害香港自由
三、近年来,香港法轮功遭受到的迫害事实举例
1. 2016年1月,法轮功在港活动遭炸弹威胁
2. 香港法轮功学员屡遭滋扰及袭击
3. 全香港至少有6个法轮功真相点共受到十余次破坏,亲共暴徒被定罪
4. 中共暴徒袭击香港《大.纪.元;时报》记者梁珍女士
5. 香港大.纪.元;印刷厂遭袭击
6. 香港大.纪.元;遭无理下架
7. 中共设局,香港亲共议员构陷法轮功并倡取缔法轮功
8. 香港《大公报》诬蔑法轮功,香港法轮功学员抗议促撤文并道歉
2020年5月25日,最高检察院检察长张军在第十三届全国人民代表大会第三次会议上,对坚决维护国家政治安全和社会稳定这一项做了说明,提到坚决惩治“法轮功”[16]。2021年3月,第十三届全国人民代表大会第四次会议在京召开,最高人民法院院长周强、最高人民检察院检察长张军先后做了工作报告。最高人民法院工作报告提出:贯彻总体国家安全观,坚决维护国家政治安全。深化反X教斗争,依法严惩利用X教组织破坏法律实施等犯罪。在2021年的工作部分中提出:紧扣“十四五”规划和2035年目标纲要确定的经济社会发展目标任务,深入推进反X教斗争,坚决维护国家政治安全和社会大局稳定[17]。尽管国务院和公安部认定和明确的14种邪教中没有法轮功,法轮功却被贴上“X教”的标签,成为重点打击对象之一。
最高人民法院、最高人民检察院称自2017年以来的五年中,在全国人民代表大会所作的工作报告中分别提出“深化X邪教斗争”“积极参与X邪教斗争”“加大X邪教斗争力度”“坚决惩治‘法轮功’等X教组织犯罪”等[18]。
2016年10月,中共的十八届六中全会通过的《关于新形势下党内政治生活的若干准则》第四条中明确提出:“党员不准搞封建迷信,不准信仰宗教,不准参与X教。”2017年,中共中央宣传部、中共中央组织部、中央网信办联合印发《关于规范党员干部网络行为的意见》(中宣发〔2017〕20号)。其中第三条规定,党员干部不得参与网上宗教活动、X教活动。新修订的《中国共产党纪律处分条例》第五十九条规定:“组织、参加会道门或者X教组织的,对策划者、组织者和骨干分子,给予开除党籍处分”,“对其他参加人员,情节较轻的,给予警告或者严重警告处分;情节较重的,给予撤销党内职务或者留党察看处分;情节严重的,给予开除党籍处分”,“对不明真相的参加人员,经批评教育后确有悔改表现的,可以免予处分或者不予处分”。中共党媒警告所有的党员称:《条例》给所有的共产党员面对X教时划出了明确的不可触碰的底线——共产党员绝不能参加X教组织。参加者必须受到相应的纪律处分,触犯刑律的,依法追究其刑事责任,实施法律惩罚[19]。
2017年4月或之前,由中央 “610办公室”制定的一份名为《关于“法轮功”重点防控对象标准及加强管控工作的意见(试行)》的文件下发到各地[20],该文件的主要内容是要求各级“610办公室”加强对所谓“重点法轮功学员”的监管和防控[21]。
二零一七年四月十一日,中央“610”在成都召开了一个名为“全国防范处理邪教系统基层反邪教宣传教育经验交流会”(简称全国“411”会议)。该会议的主要内容是强调所谓“反邪教”宣传的重要性,并同时推广各种所谓“反邪教”宣传的经验和手段,实际是以“反邪教”为名,强化反法轮功宣传,配合中共对法轮功的迫害[22]。
二零一七年九月二十二日,以国务院防范和处理邪教问题办公室(即在国务院挂牌的中共中央“610”办公室)名义主办的“中国反邪教网”(内容仍以反法轮功为主)及官方微博、微信公开上线。这是第一次由中央“610办公室”公开出面开办的网站,该网站内容主要是强化反法轮功宣传[23]。
2019年,中央政法委秘书长陈一新称要打好歼灭战,坚持依法打击、分化瓦解、教育转化并举,力争通过几年努力,使境内X教问题得到基本解决[24]。各级政法委[25]获得处理法轮功的财政拨款。各级公安机关设有公共安全支出(类)公安(款)防范和处理X教犯罪(项),并指各级公安机关开展处置“法轮功” 等方面的支出[26]。
“清零行动”是中共自2020年开始在全国范围发动的新一轮迫害,从中央到省到基层镇政府层层部署下达转化法轮功学员的任务,目标是迫使14亿中国人中没有一个人修炼法轮功。据明慧网报导,这个行动是根据中共中央政法委出台的“关于法轮功学员去存量问题”的101号文件,总体思路为“去存量、控增量、防变量”[27]。2020年3月,中央政法委秘书长陈一新称中央政法委提出“减存量、控增量、削能量、防变量”新思路,深入开展反X教斗争,加快推进x教问题攻坚,严防境外x教渗透[28]。
2020年5月15日,在湖北省反邪教协会第四次会员代表大会上,省委政法委常务副书记王兴于称习*近*平总书记指出,反X教工作是维护国家安全的一项重要工作。近年来,省委政法委认真贯彻落实中央、省委关于反X教斗争的指示要求,按照“去存量、控增量、防变量”的总体思路,扎实推进防范管控、教育转化、宣传教育等工作[29]。
据明慧网报导,为实施“清零行动”,贵州省政法委依据中央政法委出台的“关于法轮功学员去存量问题”的101号文件,制定了关于“2020年至2023年三年观察期彻底‘转化’法轮功学员”的文件[30]。各级政法委都需对“法轮功”学员教育转化去存量项目绩效目标完成情况进行考核,并据此下拨大量活动经费。
2020年3月20日,湖南省衡阳市政法委召开了反X教工作会,围绕“去存量、控增量、防变量”的总体要求,部署了2020年全市反X教工作。市委政法委副书记胡征星出席了会议并作了工作部署[31] 。
陕西省神木市2022年法轮功人员教育转化及经费项目支出绩效自评综述:全年预算数39 万元,执行数 39 万元,完成预算的100%。项目绩效目标完成情况:按照“去存量、控增量、防变量”的总体要求,做好了“法轮功”人员教育转化工作,打好去存量攻坚战[32]。
河北省承德市2022年根据《关于开展“法轮功”X教人员教育转化去存量攻坚战的工作方案》完成省下达的教育转化任务,防范业务费10万[33]。
2023年11月17日,山西省孝义市召开平安县城(城区)建设、无X教示范市创建工作推进会。在会上称要把防范和处置邪教工作作为一项重要政治任务来抓,坚持“去存量、控增量、防变量”的总体思路,切实推动防范控制、教育转化等反X教工作举措的落实落地。会议解读了《孝义市无邪教示范县(市、区)创建活动实施方案》[34]。
湖北鄂州市政法委2022年项目绩效自评及自评表公示中称:坚持“去存量、控增量、防变量”的反X教工作总体思路,全面落实打击防控、教育转化、宣传教育等措施,提升反X教治理水平[35]。
连基层山西省阳城县次营镇镇政府都发文称,将2021年作为“法轮功”邪教人员教育转化去存量“攻坚年”,强化挂牌攻坚,扎实开展集中帮教、分散帮教、转审结合、监狱转化[36]。
2020年6月17日上午,内蒙古自治区呼和浩特市清水河县城关镇各乡镇开展所谓反X教警示教育宣讲活动,做好“去存量、控增量、防变量”三部分重点工作,进一步毒害广大村民[37]。
2022年3月23日,内蒙古鄂尔多斯市乌审旗图克镇人民政府关于印发《图克镇创建“八无”镇、嘎查村(社区)实施方案》的通知称创建目标:无X教案事件、非法宗教活动。创建措施:立足“去存量、控增量、防变量”,深入开展反X教斗争,防范化解涉X教风险隐患。深入开展反X教警示宣讲,深化基层反X教警示宣传。监控单位:旗公安局。责任单位:图克镇[38]。
2021年12月4日,国务委员、公安部部长赵克志主持召开公安部部长办公会议称,认真传达学习领会习*近*平在全国宗教工作会议上的重要讲话精神。会议要求,要紧紧围绕新时代党的宗教工作的重点任务和政策举措,切实履行好公安机关担负的职责,并强调要依法打击整治X教和非法传教活动,始终保持对x教和非法传教活动的严打高压态势[39]。2018年3月21日,中共机构改革,中央610办公室不再独立存在,它的职能就归了中央政法委和公安部。公安部的防范和处理邪教犯罪工作局(以下简称“邪教局”,中共是真正的邪教),行使中央610办公室的部分犯罪职能,公安部长赵克志成为中共迫害法轮功的最高负责人及指挥者之一。他指挥、操控和调动公检法各政府部门,对法轮功实施群体灭绝[40]。
2021年4月,公安部、邪教局为了将谎言带入校园、欺骗学生,煽动仇恨,毒害民众,经公安部批准,由公安部四局(邪教局)、教育部思想政治工作司联合发起在全国高校大规模开展“反X教宣传教育进校园”活动。邪教局副局长杨新、处长曲洪波亲自参加活动仪式。2021年10月20日,由公安部四局、教育部思想政治工作司联合发起的《“反X教警示教育进校园”大学生读本》赠书仪式在山东大学举行。2021年12月10日,由广东省委政法委联合南方新闻网,全国首个反X教警示教育网上基地——“广东省反X教警示教育网上基地”正式上线,在网络上更大范围的毒害民众[41]。
2023年7月,中国反X教协会副秘书长李安平发文称人民法院、人民检察院和公安、国家安全、司法行政机关合伙参与了迫害法轮功,并称“法轮功”仍是目前中国活动最突出的X教组织,并称以习*近*平新时代中国特色社会主义思想的世界观和方法论指导反X教工作[42]。
中共最高检察院检察长应勇于2024年3月8日在“两会”发表工作报告,称以国安和维稳为由去年共抓捕或起诉超过240万人。外界质疑大多应与政治异见有关。观察人士说,更多被以“国安”名义迫害、陷秘密监狱者恐未计入。3月8日,中共最高检工作报告提及,“维护国家安全与社会稳定,全年批准逮捕各类犯罪嫌疑人72.6万人,提起公诉168.8万人,同比分别上升47.1%和17.3%。[43]”最高检报告有一个多年来通用的做法,就是特别以维护国家安全和社会稳定开头,来介绍今年起诉了多少人、逮捕了多少人,这是一个政治考虑[44]。
近几年来,中共频频强调“国家安全”,并不断出台各种所谓的维护“国家安全”的法律,如国家安全法、间谍法,用法律的名义打压言论自由和感言的人士。2024年,中共国安部这个最阴暗的部门,也从暗处现身,不断的炮制各种所谓的“国安案件”,吓唬民众,扩张权力。什么是真正的国家安全?国家安全就是一国国民的安全。中共为了维护其专制统治,不但用谎言欺骗民众,还使用卑劣手段打压、迫害那些异见人士、宗教人士。中共对人民犯下罪行的证据,都被它视为“最高机密”,那些试图揭露其罪行的正义人士,就成了它以“国家安全”为名迫害的对象[45]。
第二章 中共政法委和国安部在国家安全和打击X教的幌子下大肆迫害、抓捕、判刑法轮功学员
法轮功是正信,不是X教。中共公安部2000年[46]和2005年[47]发布的两个公文中,所认定的14种“邪教”名单内都无法轮功。而法轮功是近年来中共当局耗费巨资,投入资源超过一场战争的强力打压对象之一。一九九九年七月二十日中共悍然发动迫害,血腥镇压信仰真、善、忍的法轮功学员,实施“名誉上搞臭,肉体上消灭,经济上截断”、“打死白打死”、“打死算自杀、不查身源,直接火化”的灭绝政策,操纵全国公安、国安、司法系统,滥用法律,对法轮功学员进行经济掠夺、监控、绑架、关押、洗脑、酷刑、劳教、判刑等迫害,众多法轮功学员被迫害致死、致残,许多原本幸福美满的家庭被迫害得支离破碎、妻离子散、家破人亡[48]。
一、《刑法》第三百条是中共迫害法轮功最主要的迫害刑律,存在根本的理论和逻辑缺陷
自1997年订立《刑法》第三百条以来,通过修订法案、出台司法解释等方式明确了“X教组织”的认定、利用X教组织进行违法犯罪的具体行为和相应定罪量刑等问题,成为中共打击迫害法轮功最主要的依据。然而,“利用X教组织破坏法律实施罪”(《刑法》第三百条)的立法存在根本的理论和逻辑缺陷,导致以打击X教犯罪的名义侵害人权的行为泛滥。《刑法》第三百条如果要成为可以执行的法律,必需在条文中写明X教的特征,并在相关程序法律中规定如何认定X教,谁来认定X教。
依据目前的立法,《刑法》第三百条是根本无法被执行的法律。目前X教案件的办理完全处于公检法三机关一路违法操办的状态,公安机关违法抓捕“X教犯罪分子”、违法搜查和认定“X教物品”,检察机关明知没有法律依据而提起公诉,法院明知没有法律依据而判定X教犯罪。这一路违法办案,国法荡然无存[49]。
经统计,中国各级人民法院在2010年至2019年期间审理X教组织刑事犯罪案件并做出一审判决书共计4294份。其中,涉及“法轮功”的有2956份,约88%的判决书因涉及违反《刑法》第三百条而被判刑[50]。
二、中共对法轮功学员系统持续发动各种“战争” [51]
21年来,中共对法轮功学员在不同阶段持续发动了各种“战争”,每次的名称不同,但内容大同小异。其主要目的是对法轮功学员进行强制洗脑转化,把所谓的“转化率”作为中共各级党政机构和关押场所的硬性任务指标,同时对全社会民众进行洗脑宣传。
早在2000年12月23日,“中国反×教协会”在第一次会议上就开始进行所谓“反对×教、保障人权”签名活动,之后发起“百万公众签名”活动,并推向全国各城乡,欺骗毒害广大群众。
2001年1月22日,BBC报导,中共当局称,中国东南部福建省有大约一百万名民众在白色条幅上签名。从《倡议书》上看,这次签名活动主要反对的“×教”其实就是“被中国当局取缔的法轮功”。
同年3月18日,中国反×教代表团在联合国第57届人权会议召开的当天,在瑞士联合国总部门前举办所谓“反×教”的“百万公众签名”长卷展示。主办者声称有约150万个签名。中共的真正目的是为了欺骗国际社会,让在此届会议上谴责中国人权的议案流产。
2001年2月1日,教育部、共青团中央发出通知,要求各省、自治区、直辖市党委教育工作部门、教育厅(教委)、共青团委员会,教育部直属高校,开展“校园拒绝×教”活动,特别授意要通过“天安门自焚事件”拒绝法轮功进校园。
2001年1月23日,天安门广场上五人自焚,中共谎称是法轮功学员所为,在全世界煽动对法轮功的仇恨。海外媒体揭示央视刻意播放的录像漏洞百出,所谓的“自焚”事件原是构陷和抹黑法轮功的阴谋。
同年8月14日,国际教育发展组织在联合国倡导和保护人权附属委员会第53届会议中,强烈谴责中共当局的“国家恐怖主义行为”,指出自焚事件是“由该政府一手导演的”。
2004年初,全国范围内开始了一场诬蔑法轮功的“反×教警示教育运动”。“610”牵头,伙同中央组织部、中央文明办、教育部、公安部等共8个中央部委,在全国范围内发布了关于在农村开展此活动的通知。各地的活动都由各级政法委员会、“610”办公室负责,“反×教协会”积极协助。
这次发起的运动虽然名义上是面向全国农村,其实扩展到了全社会,包括大中小学,例如学校组织学生观看诬蔑法轮功的电影、录像、图片展、书画展、科普展等。在这次大规模的迫害法轮功的运动中,中共把农村、学校作为毒害民众的场所。
2006年,中央“610”、司法部、全国普法办下发《关于在“五五”普法中加强反×教警示教育的通知》,要求洗脑教育进机关、乡村、社区、学校、企业、单位,大力开展诋毁法轮功的所谓“反×教警示教育”活动。“五五普法”是指2006年至2010年的第五个所谓普法期。(中共于1986年宣布全国普法开始,每五年为一个周期。)
“家庭拒绝×教”是“610”为毒害广大民众在2010年发起的新一轮攻势。大陆媒体称此活动旨在以家庭为单位,帮助广大居民增强所谓“人人反×、家家反×”的意识。
许多学校还让学生把“家庭拒绝×教承诺卡”带回家,所谓通过“小手拉大手”(学生的小手牵大人的大手),让学生签字,并带动家长们签字。
2012年9月3日,明慧网发表了一份由28名大陆学生写的郑重声明,上面写道:“放暑假前,老师要我们在‘家庭拒绝×教承诺卡’上签字,因学生都必须听老师的,我们都在‘承诺卡’上签了名字。”他们说,听了法轮功真相后明白了法轮功是佛法,是好的,因而声明在“承诺卡”上的签字作废。
2013年9月至2014年6月期间,中央“610”又发起“防×知识进家庭”活动,随后各地“610”、妇联、司法所、教育局等助阵。
明慧网报导,2014年1月,江苏省南京市“610”伙同南京市教育局发出一份“倡议书”,要求中小学生和家长参加“防×知识进家庭”活动,逼迫学生把这份倡议书带给家长签字,并强调要一份不少地如数收回。
2016年以来,“中国反×教协会”连续5年在全国范围组织发起了“防范×教宣传日(周、月)活动”,各地政法委、社区领导积极参与。
2021年4月15日第六个“安全教育日”,中央公安部四局与教育部思想政治工作司沆瀣一气,发起所谓“反×教宣传教育进校园”活动。全国各地高校在当地公安机关的要求下,开展所谓“校园反×教宣传教育活动”。
中央“610”发起的“战争”,除了对法轮功学员进行转化迫害外,还对广大社会民众进行大规模谎言宣传洗脑:2010年初,中央“610”办公室发起“2010—2012年教育转化攻坚与巩固整体仗”。2011年,中央“610”办公室发起所谓“家庭拒绝邪教承诺卡”。2013年中期,中央“610”办公室与司法部、全国普及法律常识办公室联合下发《关于在“六五”普法中开展反邪教法制宣传教育的通知》。“六五”指2011年到2015年的五年时间,所谓的“普法”包含直接或间接地诬蔑、打击法轮功的内容[52]。
专门对法轮功学员发起的“战争”:
2013年初,中央“610”办公室发起“2013—2015对法轮功人员教育转化决战”。各地“610”对法轮功学员定期进行“排查摸底”、“底数大调研”、“严打”。2017年至2020年,在中共公安部统一部署下,“敲门行动”遍及大陆28个省、市、自治区。法轮功学员大面积受到骚扰和迫害。警察收集他们的信息,如照相、视频、音频、电话、住址,甚至采血做DNA,并对他们进行绑架、非法抄家、关押、判刑、送洗脑班等迫害[53]。
2020年,中共政法委又重点实施“清零行动”,强逼法轮功学员放弃修炼。
三、中共以“清零行动”加剧迫害法轮功学员
“清零行动”是中共2020年在全国范围发动的新一轮迫害,目标是迫使14亿中国人中没有一个人修炼法轮功。据明慧网报导,这个行动是根据中共中央政法委出台的“关于法轮功学员去存量问题”的101号文件。
中共江泽民集团1999年开始迫害法轮功时,曾夸口“三个月内消灭法轮功”,但十几年都没能得逞,于是从2010年开始就不断变换名目迫害。从2010年开始,中共每隔三四年就换一个名称,对法轮功进行运动式的迫害。从2010年他们所谓的“教育转化攻坚战”,到2013年的“教育转化决战”,2017年又是所谓的“敲门行动”,再到2020年的“清零行动”。[54]
为了让每个信仰“真、善、忍”的法轮功学员放弃信仰,2020年中共政法委、专门迫害法轮功的非法机构“610”在全国范围内发动“清零行动”,大规模骚扰、绑架、重判、重罚法轮功学员,逼迫他们在“三书”(放弃修炼的所谓“保证书”、“悔过书”、“决裂书”)上签字。中共还以各种名目上门骚扰法轮功学员及其家人,如“攻坚”、“送温暖”、“敲门”、“转化验收”、“给你除名”、“解脱”、“调查签字”等等。中共所采用的手段有:对法轮功学员的工龄“清零”、停发养老金、解除公职、强行按手印、威逼家人代签、离间夫妻关系、关进洗脑班、采血、拍照、录像、建DNA数据库、地毯式排查、清零回访、刑讯逼供、酷刑折磨致残致死……[55]
不转化的坚定法轮功学员,就转到上一级,有被活摘器官风险。2023年12月,中华保台反共复国党美加党部负责人曹伟,他在北京开店近十年,有一个顾客是回族人,在朝阳区迫害法轮功的610办公室下面工作。“虽然他接触不到核心的东西,主要负责洗脑班,他说法轮功特别坚固(坚定)的,就转到上一级,之后再发生什么事就不知道了。他也是比较含糊其词地跟我说过,共产党对法轮功的器官(活摘)移植是真的。[56]” 2019年,被活摘器官的张秀琴临终前讲述的她被中共抓捕关押在监狱,及被从监狱转移到等待活摘器官的秘密场所的详细过程。她称她被抓捕关押迫害,并接受全面体检,拒绝转化和当特务后,被活摘器官[57]。孙玉娇双亲相继被迫害致死,父亲疑遭活摘器官,孙玉娇遭诬判七年陷冤狱,至今音讯全无。
二零零四年五月二十五日,蒙阴县法院人员和蒙阴县“610”恶徒企图将于在花(孙玉娇的母亲)劫持到济南劳改队,于在花再次被迫离家。自此在外流漂泊了整整十一年,期间她遭恶徒追捕,长期的颠沛流离之难,艰苦的生活条件,加上对亲人的思念担心,导致她全身浮肿疾病,于二零一五年八月十九日含冤离世,年仅47岁。二零二一年六月十八日下午六点,蒙阴县国保大队、蒙阴县城郊派出所警察闯到新亿达瓦厂,绑架了正在上班的孙丕进(孙玉娇的父亲)。六月十九日上午九点,家人突然被告知孙丕进去世。中共人员声称孙丕进在蒙阴县中医院不配合做核酸检测,跳楼身亡。当天下午两点三十分,中共不法人员通知孙丕进的二哥、二嫂、四弟到中医院看遗体,孙丕进遗体的脸上有血,他哥哥给孙丕进脸上擦血时,发现他少了一个眼球,半边脸塌陷,胸腔部塌陷。根据医学常识和中共恶徒习惯性的罪恶勾当,人们质疑孙丕进身上的某些器官已经被偷偷摘走。山东省临沂市蒙阴县法轮功学员孙玉娇女士二零二一年六月十日在家中被警察绑架,后被非法判刑七年,二零二二年一月被劫持到山东省女子监狱,至今两年多过去了,孙玉娇音讯全无。蒙阴县当地公、检、法人员对孙玉娇的绑架、构陷、判刑、投狱的整个过程,都是秘密进行,又由于孙玉娇的父母都被中共迫害致死,她的旁亲都不敢打听、探视并说出她的情况,导致外界对孙玉娇的现况至今一无所知,具体作恶人员的信息也仍待查证[58]。
四、近年地方政法委的“转化”措施
2020年以来,中共中央政法委的“清零行动”要求各地的政法委、“610”采取相应的措施,制定政策迫害法轮功学员。
据明慧网报导,为实施“清零行动”,贵州省政法委制定了关于“2020年至2023年三年观察期彻底‘转化’法轮功学员”的文件。而该文件又是依据中共中央政法委出台的一个“关于法轮功学员去存量问题”的101号文件。
贵州省政法委制定的文件要求直接对法轮功学员以及他们的子女进行迫害,例如,对拒绝写“三书”者,其子女是公务员的,子女的工作受影响;是学生的,升学或将来找工作受影响;有工作的法轮功学员,其单位受胁迫参与对其进行“转化”迫害。
如以上种种手段都达不到使法轮功学员“转化”的目的,贵州当局就送他们到所谓“关爱学校”,即迫害法轮功学员的臭名昭著的烂泥沟洗脑班。杨红艳等法轮功学员曾在那里被迫害致死。
二零二零年五月,贵阳市出现众多法轮功学员被当地派出所、社区、居委会或街道办事处上门或电话骚扰写“三书”(即“转化书”、“揭批书”、“决裂书”),这是根据贵州省政法委出台的内部文件,采取的违反宪法、侵犯人权的行动[59]。
贵州省政法委,在这次对贵州省善良的法轮功学员的迫害中,充当了急先锋。在这次迫害中,含有大量违反宪法、侵犯人权的手段措施。
据明慧网曝光出来的信息显示,二零二零年一~五月,五个月内,贵州省177位法轮功学员遭受迫害,其中骚扰106人、绑架62人,1人已被非法批捕;贵阳清镇市20多人被绑架到“清镇宾馆”强制洗脑,六盘水市法轮功学员齐建华、宛花朵已被非法判刑;另外,还有9人被非法抄家。迫害涉及贵阳、遵义、安顺、铜仁、凯里、六盘水等地区[60]。
山东省东营市动用大量的资源,利用大数据监视、派人跟踪、拍照、在学员车底部偷装定位器等手段,监控监听、跟踪监视法轮功学员长达几个月,然后在2023年11月29日,统一行动,3个半小时就绑架了40多人[61]。目前已知有一名学员被迫害致精神失常。
五、中共采取的迫害手段[62]
中共打压、诬蔑法轮功的手段形形色色,且不断翻花样,在此列举几个惯用的手段。
1. 公开招聘
中共在各地不断招聘“反×教协理员”作为“反×教协会”的专职人员,要求具有高校大专以上的学历,给其提供高额聘薪,甚至不惜花钱招聘外国学者和记者。
2018年8月30日,《寒冬》发表了《中共在浙江招募学者打击“邪教”》一文,报导说该杂志收到一份密件(点击这里),即2018年6月24日浙江省反邪教协会召开的会议纪要。文件显示当地中共拨款40万人民币(约合58,600美元)招募学者进行“研究”,特别是把法轮功作为打击的对象。
报导还说,《寒冬》获悉,中国其它省份也在进行类似的工作,包括招募外国学者与记者。
《寒冬》报导中提及的情况真实存在,例如,2021年3月1日,中共福建省福鼎市委政法委员会发布公开招聘反×教协理员的公告,面向社会公开招聘反×教协理员5名,选取“拥护中国共产党的领导”,具有高校大专以上文化程度,有参加过反×教活动经历的人员,合同期3年。
2. 有奖举报
中共享奖金,甚至高达数十万的奖金,来诱惑并鼓动民众提供所谓情报,以打击法轮功修炼者。
2017年5月5日《中国法院网》刊登《举报×教最高奖30万元 可通过网络举报》。文章说,2016年3月11日,青海省公安厅发布 群众举报×教的奖励办法,举报者最高可获得30万元奖励。此前,内蒙古、河北也发布过类似奖励办法。
3. 网上签名
中共还普遍利用网络散布谎言,诬蔑法轮功,并下指标、任务,要求干部、职工、学生、民众上网参展所谓“反×教”签名,用此方法给人们进一步洗脑。
2017年9月22日,由国务院防范和处理邪教问题办公室主管的“中国反×教网”及官方微博、微信正式上线,同时开始了毒害民众的“对×教说不”网上签名活动。
2024年2月,江苏各地先后发布了有奖举报×教活动线索的公告,包括南京、无锡、徐州、常州、苏州、南通、连云港、淮安、盐埕、扬州、镇洲、泰州、宿迁13个城市都发布了举报公告,其中宿迁提供最高达2万元的奖金。
4. 签订“承诺书”
所谓“承诺书”,就是中共当局采取各种形式,强迫民众在对法轮功“不听、不信、不传、不参与”的承诺书上签字。
如,河北经贸大学网站报导,2016年10月17日下午,河北经贸大学和新华区五七街道办事处联合举办“反×教”活动,1,200余名学生代表举起右手,承诺拒绝×教。学生代表还签订了所谓的《承诺书》。
2023年9月,深圳光明区公明街道试点推行楼栋长“反×责任制”。楼栋栋长与租客代表要签订反×承诺书,建立所谓“综合治理办+网格+楼栋长”的工作模式,起到防×作用。
5. 利用网络群组平台散毒
中共通过社交媒体,通过聊天平台、微信群、QQ群、网格、微博、网格群、社区群,以及网格员向民众发送诬蔑法轮功的信息,更大范围地毒害民众。
2000年11月13日,“中共反邪教协会”在北京成立,中共官方称,它是由社会各界著名人士组成,而事实上它由“610”主管,是为迫害法轮功成立和运作的,旗下设置的凯风网极力诬蔑诽谤法轮功。
“中共反×教协会”覆盖全国省、市、区、县、街道、企业、学校等。
2017年9月22日,由“610”主管的中国反×教网及官方微博、微信正式上线。为打压法轮功,中共长年来已建立了一个完整的指挥和运作机构,极尽打压之能事。
明慧网报导,2024年4月中国大陆许多地方通过微信群、微信公众号、QQ群、网格、微信,以及有奖举报等形式,大肆诬蔑法轮功。
2024年4月15日,是中共第九个全民国家安全教育日。中共在全国范围内举行所谓“反邪教”活动,把社交媒体作为打压法轮功途径。
中共自2015年7月1日把4月15日定为“全民国家安全教育日”(下文简称“安全教育日”)后,就将此日与“反邪教”挂上钩。而所谓反邪教则是中共自1999年以来用于迫害法轮功的借口,煽动民众仇恨法轮功。
中共利用“安全教育日”反x教,只是它在25年来系统迫害法轮功的一种形式而已。政法委、“610”(专门迫害法轮功的非法组织)在全国范围内长年持续地组织一系列反法轮功的所谓“反x教”活动。
6. 形形色色“反x教”活动
中共极尽打压之能事,使用各种“反×教”名目,大搞民众反法轮功活动。
广州佛山市高明区明城镇有一个名闻遐迩的森林公园,被称为佛山“绿肺”之地,每年吸引约十万次游人。而该市在公园里到处插上“反×教”宣传标语,把一个优美迷人的公园打造成全国首个“反×教森林公园”。
2020年广东“反×教协会”还启动了“反×教原创歌曲征集”活动,把毒害市民的“获奖”作品在网上播出。深圳市龙岗区委政法委创作的所谓歌曲《从来就没有什么救世主》获得一等奖。
2021年浙江杭州市萧山区“反×教协会”举办了“反×教优秀调研论文征集”活动,目的是“筑牢反×教基础”“探索反×新路径”、“织密反ב防护网’”。
六、2017~2024年被非法绑架、抓捕、骚扰、判刑、抽血、致死的法轮功学员信息统计
法轮大法信息中心2023年12月6日发布的报告指出,从2017年至今,中共的公安、司法系统,多次在全国会议上公开提到加大对法轮功打击力度。各地执行中共上层指令,加大了迫害法轮功的力度,实施对法轮功学员的大规模拘留、酷刑和虐待致死。
1. 2017~2024年被非法绑架抓捕骚扰的法轮功学员信息统计
1.1. 2017年上半年逾万法轮功学员被绑架骚扰[63]
中共每逢“敏感日”就会开展所谓的“维稳安保”。据法轮功学员披露,中共在十九大前实施所谓的“敲门行动”,大范围骚扰和非法抓捕法轮功学员。
十九大前,中共各级政法委、公安、街道办、居委会,层层下达部署,提出要所谓的“紧盯打击目标”、“掀起集中行动热潮”,开展“情报信息收集”、“重点人管控”,尤其对法轮功修炼者进行“全面梳理”、“开展深入细致的排查”,要求做到“无死角”、“无遗漏”的落实“排查行动”,“覆盖每一村”、“走访每一户”。
根据《法轮大法明慧网》统计,二零一七年上半年,中共至少绑架了3659名法轮功学员,7209名法轮功学员遭警察和社区人员骚扰;539名法轮功学员因依法控告迫害法轮功的元凶江泽民,而遭报复性迫害;220名法轮功学员被批捕;180名法轮功学员被强制送入洗脑班迫害。
1.2. 2018年4848名法轮功学员被非法抓捕[64]
据明慧网信息统计,二零一八年,在中共政法委和“610”非法组织的指使下,全国各省份中共公安部门至少绑架4848名法轮功学员,933人被非法判刑,骚扰4217人,批捕378人,送洗脑班黑监狱170人,51人被迫害离家出走,抄家2050人,32人因控告恶首江泽民而遭报复性绑架骚扰。
1.3. 2019年近万名法轮功学员被绑架骚扰
据《明慧网》报道统计,二零一九年,中共以“七十周年大庆”维稳为借口,对法轮功学员上门骚扰,河北、山东、四川、吉林、辽宁、黑龙江、河南、湖北、天津、广东、北京、江苏、安徽、上海、湖南、江西、重庆等地“610”布置统一行动,非法抓捕法轮功学员。吉林省四平市公安局把它当作“政治任务”,并“论功行赏”——参与绑架法轮功学员的警察被“奖励”记十分,而抓捕其他犯罪嫌疑人只记一分,以此鼓动不明真相的警察在无知中作恶,迫害修炼“真、善、忍”的好人[65]。
据明慧网信息统计,二零一九年近万名法轮功学员被中共绑架骚扰迫害。其中,非法抓捕6109人次,非法骚扰3582人次,强制送洗脑班383人,抄家3124人次,离家出走91人。中共冤判789名法轮功学员,非法庭审851场,非法批捕435人,构陷到检察院、法院1137人。有10法轮功学员因依法控告、起诉迫害元凶江泽民被非法抓捕。迫害分布于中国大陆的29个省份、自治区、直辖市的291个城市。
中共法庭及警察敲诈勒索法轮功学员现金7336059.02元,美钞8000元。其中,警察抄家勒索现金3605059.02元,美钞8000元;法庭非法罚金3731000元。
二零一九年有97名法轮功学员因坚持信仰被中共残害致死,年龄最小的只有28岁。
1.4. 2020年15235名学员遭中共绑架骚扰
二零二零年中共病毒(武汉肺炎)爆发,疫情蔓延全世界。大疫之下,中共继续残酷迫害法轮功,逾80人被迫害致死,“清零”、绑架、酷刑、非法抽血、非法判刑遍布全国。据明慧网报道统计,二零二零年,至少有615名法轮功学员被非法判刑,88人被迫害致死。绑架6659人,骚扰8576人,关洗脑班537人,流离所失122人,抄家3588人,共计15235人。迫害分布于大陆的二十九个省、自治区、直辖市的304个城市。1188名65岁以上老年法轮功学员被绑架和骚扰,90岁以上17人,年龄最长者94岁[66]。
二零二零年,中共法院、公安抢劫法轮功学员近千万元(9849097.56元)。其中,法院非法罚金2565000元,警察抢劫7284097.56元。扣发养老金161人。
二零二零年,中共政法委、610下达了对法轮功“清零”的灭绝指令。《大.纪.元;》也曝光:中国大陆多个省市出台专项行动,严重打压法轮功学员依法讲真相行为,煽动“人人参与”,广东、海南设“举报奖金”最高达10万人民币。
迫害在局部地区非常严重,仅山东省、黑龙江、河北省、吉林省、辽宁省、四川省、河南省、北京市、山西省、湖北省、广东省、湖南省12个地区就有5221名法轮功学员被绑架,占大陆全年绑架比例的78.4%。
骚扰最严重地区是:河北省1690人,黑龙江1094人,占全国骚扰总数的32.4%。
自中共实施所谓“清零”行动以来,法轮功学员遭受判刑的年限越来越重、绑架骚扰的越来越多,年龄结构越来越大,罚款数额越来越大。中共如此打压迫害的目的只有一个:逼迫法轮功学员放弃信仰,达到它所谓“清零”的目的。
全国范围的所谓“清零”行动是中央政法委一手搞起来的,公检法司相关人员、610是主要帮凶,乡镇村、居委会、机关团体等全部参加。中央政法委书记郭声琨、各地政法委、610主任是这场所谓“清零”行动的罪魁祸首[67]。
1.5. 2021年16413名法轮功学员遭绑架骚扰[68]
据明慧网报道统计,二零二一年获知16,413名法轮功学员被中共警察绑架骚扰,其中绑架5886人,骚扰10,527人,关入洗脑班608人,非法抄家2747人(包括搜身),被迫离家出走149人,强制采血(采集DNA、手印、脚印)239人;142人被扣发养老金。迫害分布于中国大陆的三十个省、自治区、直辖市。与二零二零年相比,二零二一年明慧网报道的遭中共非法判刑、骚扰、关洗脑班迫害的法轮功学员人数都有增加。二零二一年中共警察、社保局通过抄家、威胁、敲诈勒索等各种手段抢劫法轮功学员人民币4486921元,美元100000元。
1.6. 2022年7331名法轮功学员遭绑架骚扰[69]。
中共继续执行江泽民“名誉上搞臭、经济上截断,肉体上消灭”的灭绝政策,对修炼真、善、忍的法轮功学员打压迫害。据明慧网报道统计,二零二二年获知7331名法轮功学员被绑架和骚扰(绑架3488人,骚扰3843人)。其中,240人被强制送洗脑班,2193人被非法抄家(11人搜身、抢包),78人被迫离家出走,128人被强制抽血(采集头发、录声纹、录指纹、脚印、采唾液、做DNA、验尿等)。二零二二年获知172名法轮功学员遭迫害含冤离世,633名法轮功学员遭非法判刑。绑架骚扰迫害分布于中国大陆的三十个省、自治区、直辖市。有971名60岁以上老年法轮功学员被绑架、骚扰等迫害。其中,90~100岁9人,80~90岁197人,70~80岁438人,60~70岁327人。七月十二日,大庆市龙南分局警察大肆绑架当地法轮功学员至少11人,其中包括一名98岁的李姓老人[70]。
1.7. 2023年6514名法轮功学员被绑架和骚扰
据明慧网报道统计,二零二三年获知6514名法轮功学员被绑架和骚扰(绑架3629人,骚扰2885人)。其中,118人下落不明,107人被强制送洗脑班,1938人被非法抄家(搜身等),70人被迫离家出走,167人被强制抽血(录指纹、脚印、录口音、人脸识别、验DNA、验尿、采集虹膜(也叫眼角膜)等)。相较于二零二二年明慧网报道的迫害人次,二零二三年,中共对法轮功学员的非法判刑人数增加了88%,绑架人数增加了4%,骚扰人次减少了25%,关洗脑班迫害人次减少了55%,强制采血人次增加了30%,被迫害离世人次增加了22%。总体来说,虽然骚扰人次减少了,但绑架和判刑人次都增加了,迫害仍在持续,还在加重[71]。
1.8. 二零二四年5692名法轮功学员遭绑架骚扰
二零二四年中共持续迫害法轮功学员,因其恐惧真相传播,各地政法委、610、公安部门重金诱惑民众出卖良心举报法轮功学员。中共还在其所谓“敏感日”,如“5.13”“4.25”等,打着“维稳”“清零”“扫黑除恶”等幌子,污蔑、诋毁、迫害法轮功,毒害世人。中共采取长期监听、监控、跟踪、举报、人脸识别、大数据等手段迫害法轮功学员。
据明慧网报道统计,二零二四年获知,有三十个省、自治区、直辖市直接参与了对法轮功学员的绑架、骚扰迫害,受害法轮功学员人数至少有5692人(其中,绑架2828人,骚扰2864人,抄家1553人,关入洗脑班74人,被迫离家出走40人,被抽血包括DNA、抽骨髓64人)。另外,764位法轮功学员被非法判刑,164位被迫害离世,其中,有97人是在被绑架和长期骚扰迫害中含冤离世的[72]。
他们中有147名各界精英人士,如检察官、退休法官、政协退休干部、高级研究员、高级工程师、医生、律师、校长、会计师、大学生、原电视台主任编辑等。
2024年,有1,067名60岁以上老年法轮功学员被绑架骚扰,其中80至90岁194人,70至80岁498人,年纪最长者99岁。
去年,警察不仅绑架、骚扰、抄家,还非法敲诈法轮功学员人民币302万722元。
绑架迫害严重的地区依次为:吉林省390人、辽宁省389人、河北省330人、山东省303人、湖北省192人、黑龙江省185人、四川省176人、广东省125人、湖南省122人、北京市89人、陕西省74人。
骚扰迫害严重的地区依次为:河北省648人、山东省384人、四川省296人、辽宁省266人、黑龙江省213人、吉林省201人、湖北省140人、北京市87人、广东省87人、湖南省85人。
2. 2017~2023年被非法判刑的法轮功学员统计
下面列举2017~2023年被非法判刑的法轮功学员信息统计。
2.1. 2017年逾800位法轮功学员被非法判刑[73]
截至2017年12月4号,今年共有800多位法轮功学员被非法判刑。
综合《法轮大法明慧网》报导的数据,2017年1月至10月,累计至少有754名法轮功学员被非法判刑;11月至12月4号,又有超过46名法轮功学员被非法判刑。
仅上半年,就至少有450名法轮功学员被非法判刑,3,659名学员被非法绑架,7209名学员遭到警察和社区人员骚扰。
2.2. 2018年933名法轮功学员被非法判刑[74]
据明慧网信息统计,二零一八年,有933名法轮功学员被非法判刑,其中99名六十五岁以上老年法轮功学员被非法判刑,有24名法轮功学员因依法控告江泽民遭报复性判刑。非法庭审942场,法庭非法罚金2,463,000元,律师依法为法轮功学员无罪辩护435场,要求无罪释放法轮功学员。
2.3. 2019年789名法轮功学员被冤判[75]
据明慧网信息统计,二零一九年中共至少冤判789名法轮功学员,非法庭审851场,非法批捕435人,构陷到检察院、法院1137人,分布在全国28个省、自治区、直辖市的171个城市,其中,包括一名澳大利亚籍法轮功学员。二零一九年中共法庭对309名被非法判刑的法轮功学员敲诈勒索现金4037830元,其中,法庭非法罚金3731000元,警察敲诈勒索306830元。
2.4. 2020年615名法轮功学员被中共非法判刑
据《明慧网》报道统计,2020年有615名法轮功学员被中共非法判刑,非法判刑分布于中国大陆的27个省、自治区、直辖市的149个城市。有114名65岁以上老年法轮功学员被非法判刑[76]。
2.5. 2021年获知1184名法轮功学员遭枉判
据《明慧网》报道统计,二零二一年获知有1184名法轮功学员被中共非法判刑,非法判刑分布在中国大陆的二十七个省、自治区、直辖市[77]。
2.6. 2022年获知633名法轮功学员遭中共非法判刑
二零二二年获知有633名法轮功学员遭中共非法判刑,其中373人被非法判三年以上,占非法判刑总数的58.92%,分布于二十八个省、自治区、直辖市[78]。
2.7. 2023年获知1188名法轮功学员遭枉判
二零二三年获知至少1188名法轮功学员遭中共非法判刑。其中,二零二三年810人,二零二二年210人,二零二一年56人,二零二零年27人,二零一九年24人,二零一八年24人,二零一七年19人,二零一六年13人,二零一五年4人,二零一四年1人。分布于中国大陆28个省、自治区、直辖市[79]。
2.8. 2024年获知764名法轮功学员遭枉判
据明慧网报道统计,二零二四年获知至少有5691名法轮功学员被绑架骚扰,164人被迫害离世,764名法轮功学员遭中共非法判刑(其中,2024年541人,2023年186人,2022年20人,2021年9人,2020年6人,其它年份2人),有376人被非法判三年以上重刑,其中8名法轮功学员被非法判刑十年至十三年。吉林长春市农安县苏秀福被非法判刑十三年,徐亚芬、尹桂英被非法判刑十二年。广东省梅州兴宁市李卓忠和廖苑群夫妻俩被非法判十年、勒索罚金十五万元。贵州贵阳市94岁的饶继钰老太太,被非法判刑两年半、勒索罚金一万元。
迫害最严重地区依次为:山东省122人,辽宁省105人,吉林省84人,黑龙江省60人,河北省55人,湖北省52人,四川省41人,北京市29人,广东省27人。有272名学员遭中共非法判刑的同时被处以罚金325万五百元;有7名法轮功学员遭警察抢劫24万6千7百元,共计人民币349万7千2百元[80]。
3. 2017~2023年被迫害致死的法轮功学员统计
下面列举2017~2023年被迫害致死的法轮功学员信息统计。
3.1. 2017年132名法轮功学员被迫害致死[81]
据对明慧网大陆消息局部搜索统计,2017年(加上2016年被迫害致死、2017年才曝光出来的法轮功学员)中共对法轮功的迫害中,导致132名法轮功学员被迫害致死,其中64人被迫害致死于看守所、洗脑班、派出所、地方骚扰;68人经监狱迫害致死。
3.2. 2018年68名法轮功学员被中共迫害致死[82]
据明慧网信息统计,二零一八年至少有68名法轮功学员被中共迫害致死。他们中有农民、工人、个体经营者,也有副教授、博士、工程师、校长、教师、农业专家、军队转业干部等社会精英人士。其中36人由监狱迫害致死,27人屡遭迫害骚扰致死,4人在看守所非法关押期间被迫害致死。
3.3. 近百名法轮功学员2019年被迫害离世[83]
据明慧网报道统计,在二零一九年,有96名法轮功学员在迫害中含冤离世,其中有国家公务员、专家、科技人员、学校校长、优秀教师、警察、军队转业干部、医生、医院院长、厂长等社会精英人士。
3.4. 2020年84位法轮功学员遭迫害离世[84]
据明慧网二零二零年报道统计,该年至少84名法轮功学员遭中共迫害去世,其中21人是在中共的监狱、看守所、派出所、村委会非法关押期间被迫害致死的。
3.5. 2021年获知131名法轮功学员被迫害离世[85]
据明慧网报道统计,二零二一年获知131名法轮功学员被中共迫害致死。其中,一月份9人,二月份8人,三月份10人,四月份13人,五月份6人,六月份19人,七月份12人,八月份12人,九月份3人,十月份9人,十一月16人,十二月14人。
3.6. 2022年172名法轮功学员被中共迫害致死[86]
据明慧网报道统计,二零二二年获知172名法轮功学员遭中共迫害含冤离世,他们中有国家公务员、工程师、工会副主席、副教授、法制日报社记者、教师、会计、警察、珠宝商、财务总管、副乡长等社会各界精英人士,分布于中国大陆二十三个省、自治区、直辖市,其中101人在二零二二年去世,41人在二零二一年。
3.7. 2023年获知209名法轮功学员被中共迫害致死
据明慧网报道统计,二零二三年获知有209名法轮功学员被中共迫害离世。其中,男性学员77名,女性学员125名,7人性别不详。60岁以上老年学员131名,年龄最长者93岁,最年轻者23岁。其中,90岁以上3人,80~90岁20人,70~80岁63人,60~70岁45人。致死案例分布于中国大陆26个省、自治区、直辖市,其中,二零二三年116人,二零二二年48人,二零二一年4人,二零二零年6人,二零一九年5人,二零一八年6人,二零一七年5人,二零一六2人,其它年份16人[87]。
3.8. 2024年获知164名法轮功学员在迫害中离世
据明慧网报道统计,二零二四年获知164名法轮功学员在迫害中离世。其中,女性学员105名,男性学员59名,最年轻者40岁,年龄最长者91岁。他们中至少有149人被中共非法判刑,或劳教、或在洗脑班,或在精神病院遭非法关押迫害,都曾遭中共人员骚扰迫害。17名法轮功学员在中共看守所、监狱被直接迫害致死。
明慧网二零二四年报道的164名学员离世案例中,有103人于二零二四年当年去世,另外的离世案例发生在二零二四年之前,二零二四年明慧网才获知消息,去世时间分别为二零二三年33人,二零二二年5人,二零二一年6人,二零二零年3人,其他年份14人。
据明慧网资料馆收集的资料显示,从一九九九年七月二十日中共江泽民集团迫害法轮功以来,截止到二零二四年十二月三十一日,二十五年间,被中共迫害致死、得以确认姓名等个人信息的法轮功学员已达5167人[88]。
4. 法轮功学员被抽血
中共对法轮功学员强行采血的行径持续不止。全国大范围省市法轮功学员遭警方非法采血。血型配型,是器官移植的必要条件。对法轮功学员抽血体检,是为活摘器官建立器官匹配资料库。
据《明慧网》报道,自2019年10月底至2020年7月底,高密政法委指派高密公安各派出所、街道社区村委等人员,对超过80名法轮功学员及不修炼的家属和员工实施绑架、抄家和非法强制采血、采指纹等。2020年7月22日,山东高密市政法委610与高密市公安局绑架46位法轮功学员。这次绑架,高密市公安局组织了全市四百多个警察,成立了46个组。所有被绑架的法轮功学员被强行采血[89]。
2020年7月15日,在上海市杨浦区公安分局长海路派出所,上海法轮功学员丛培喜,被一众警察扭胳膊、扳手指、勒脖子、捂嘴巴、捏耳朵、磕肩胛骨、揪头发、夹腿,强行采血、采指纹、照相…《明慧网》报导,在采血现场的包括上海市杨浦区公安分局的“610”副组长任日嫩,一个穿便衣的采血者,一个操作电脑的采集指纹者(穿便衣),以及长海路派出所的丁健敏、李杰、周群敏等人。当天同时被采血的还有法轮功学员吴扣娣[90]。
2020年7月27日,辽宁省辽河油田派出所绑架邢广丽、杜景贤、富宪英、王英贤等6位法轮功学员。其中,至少5人被强制采血。2020年7月28日,吉林省通化市东昌区法轮功学员杜国林、闫淑芳及柳河县法轮功学员李俊兰、邢德琴被柳河县国保警察绑架。29日,四位学员被强制采血。闫淑芳因血压高,7月30日回家,另外3人被非法关押至今。
2020年7月29日,内蒙古乌兰察布盟集宁市法轮功学员武高明被集宁市公安局国保大队二人强制从家中绑架到集宁桥西派出所。期间,遭强行采集个人信息,包括:采血、按指纹、掌纹、录声音、照像、测虹膜、量身高等。
2020年7月30日,甘肃兰州法轮功学员马军(72岁)和杨秀英(80岁)被警察绑架,期间遭强行采血。二人回家后,出门时总有人跟踪。杨秀英还遭电话恐吓:如果再往外跑,就往洗脑班送[91]。
2020年8月,北京市朝阳区垡头地区法轮功学员雷中富被劫持到派出所,期间遭警察强制采血、按指纹掌纹、录声音和照相。
2020年8月1日,山东莒南县国保大队副队长郭强及城西派出所十多名不法警察非法闯入法轮功学员毛女士的家中,警察抢劫多台电脑、打印机等价值数万元的私人财物。毛女士被劫持到城西派出所,遭非法关铁笼、审问、采血、体检。
2020年8月7日,上海法轮功学员王志亮遭约五六个警察强制采血。明慧网2020年8月8日报道,上海浦东新区已有十几位法轮功学员(包括老年人)被警察强制采血、按指纹等。
2020年8月8日,山东兖矿集团法轮功学员韩爱雯在欧陆商城发放法轮功真相资料时,被绑架到铁西派出所。期间遭强制照相、采血、采剪头发。2020年8月12日,山东威海张村镇法轮功学员李亚秋遭张村镇派出所及威海市“610”人员强行抄家,李亚秋被强行采血,并被抢走350元真相币[92]。
2020年12月1日,河北保定市阜平县阜平镇法轮功学员段振春被强行采血。2020年12月10日,中国北京法轮功学员赵喜梅,遭北京大兴区德茂派出所警察绑架、抽血。2020年12月10日,江苏南京法轮功学员邢翔凤遭绑架、强行采血。2020年12月19日,四川省广元市旺苍县法轮功学员边礼先遭刘姓国保警察抽血[93]。
另吉林通化、辽宁省辽河、陕西西安、武汉等多地多名法轮功学员都遭非法采血。
据《明慧网》2022年11月报道,二零二零年七月以来,几十名上海法轮功学员被中共警察以欺骗或软硬兼施的方式强制采血,据说中共要建立全国法轮功学员活体DNA数据库。上海警察声称这是“国家规定”。被非法搜集的信息还包括:相片、笔迹、电话号码、指纹、身高等。
据《明慧网》报道,2021年上半年中共对129名法轮功学员强行抽血[94]。
据《明慧网》 报道,2022年,128名法轮功学员被强制抽血(采集头发、录声纹、录指纹、脚印、采唾液、做DNA、验尿等)[95]。
据《明慧网》资讯,2023年167名法轮功学员被强制抽血、录指纹、脚印、录口音、人脸识别、验DNA、验尿、采集虹膜等[96]。
5.“610”人员涉嫌参与活摘器官的案例[97]
“610”人员涉嫌参与活摘器官的案例列举如下:
2019年7月2日,山东青岛市“610”、即墨“610”和公检法等部门,联手将法轮功学员何立芳(何立方)迫害致死。何年仅45岁。
明慧网报导,家属强烈怀疑何立芳被活摘器官。何立芳的遗体,胸前有缝合的刀口,后背也有刀口。脸庞显痛苦状,嘴巴张着,鼻子和嘴里有血迹,牙缝往外渗血,身上都是伤,几乎没有好的地方,腿、胳膊淤青遍布、发黑。
2016年4月30日,黑龙江省法轮功学员高一喜被迫害致死。警察强行解剖高一喜的尸体,摘走所有器官,最后声称高一喜死于心脏病。
总部设在纽约的“追查迫害法轮功国际组织”于2016年6月21日对高一喜死亡案取证,电话调查了涉案责任人之一、黑龙江省牡丹江市“610”办公室综合科科长朱家滨。朱家滨称,将器官“卖了”赚钱。
2014年3月14日,山东省莱州市女法轮功学员侯雪玲被便衣警察绑架到店子洗脑班,莱州市“610”的程江涛威胁侯雪玲:“看你年纪轻轻的,肾源一定不错,把你两个肾都摘出来。再不交待,把你直接送济南监狱,那里换肾的更多。”
与“610”关系密切的中共反X教协会,也涉嫌参与活摘人体器官。
浙江省器官移植专家郑树森,曾是浙江省反X教协会理事长,2007年起他曾主导迫害法轮功的研讨会。郑树森“涉嫌参与活体摘取法轮功学员器官等犯罪”,被海外“追查迫害法轮功国际组织”立案追查。
现任党魁习*近*平执政11年来,对法轮功的迫害并未停止。据明慧网报导,2013年3月14日至2023年10月间,至少逾千名法轮功学员被中共迫害致死,尤其近三年来致死人数还要比往年增多。中共病毒疫情爆发以来,对法轮功的迫害一度加剧。近年,法轮功学员被迫害致死、判刑和绑架骚扰的人数一度呈上升趋势[98]。
第三章 十九大以来,中共出台三十多部法规文件,全方位加剧迫害法轮功
2017年中共十九大以来,中共又制定出台了三十多项涉及到X教的重要文件用来全方位迫害法轮功[99]。中共于1999年开始迫害法轮功。尽管国务院和公安部认定和明确的14种邪教中都没有法轮功,法轮功却被中共贴上“X教”的标签,成为其重点打击的对象之一。以下内容来自中共官方专门迫害法轮功的网站,列举了用来迫害法轮功的重要文件和文献。
1. 最高人民法院、最高人民检察院《关于办理组织、利用X教组织破坏法律实施等刑事案件适用法律若干问题的解释》[100](法释 [2017]3号,2017年1月25日发布,2月1日起施行)该司法解释共16条,第一条重新界定了X教组织的定义,其他各条分别规定了X教组织的罪名及认定标准以及加重情节、减轻情节等适用法律的若干问题,是目前中共迫害法轮功最经常使用的非法迫害法规。
2. 中宣部、中组部、中央网信办联合印发《关于规范党员干部网络行为的意见》(中宣发 [2017]20号)(2017年9月19日发布)[101]
该意见共六条,其中第三条明确规定:“三、党员干部不得参加以下网络活动:……,参与网上宗教活动、X教活动,纵容和支持宗教极端势力及其活动;利用网络泄露党和国家秘密;浏览、访问非法和反动网站等。”
3. 《中华人民共和国反间谍法实施细则》(2017年11月22日发布施行)
该细则第八条规定:下列行为属于《反间谍法》第三十九条所称的“间谍行为以外的其他危害国家安全行为”:“(五)利用宗教进行危害国家安全活动;(六)组织、利用X教进行危害国家安全的;……”
4. 2018至2021年的四个中央一号文件
2018年的中央一号文件提出:“依法加大对农村非法宗教活动和境外渗透活动的打击力度,依法制止利用宗教干预农村公共事务,继续整治农村乱建庙宇、滥塑宗教造像。”
2019年的中央一号文件明确提出:“严厉打击敌对势力、邪教组织、非法宗教活动向农村地区的渗透。”在中央一号文件中明确提出“严厉打击X教组织向农村地区的渗透”,这在十八大以来的7个中央一号文件中还是第一次。
2020年的中央一号文件明确提出:“依法管理农村宗教事务,制止非法宗教活动,防范X教向农村渗透,防止封建迷信蔓延。”
2021年的中央一号文件提出:“加强党的农村基层组织建设和乡村治理”“深入推进平安乡村建设。”并在第25条中明确提出:“加大对农村非法宗教活动和境外渗透活动的打击力度,依法制止利用宗教干预农村公共事务。”
2018年以来的四个中央一号文件都先后提出了农村的反X教问题。
5. 中共中央、国务院印发的《乡村振兴战略规划》(2018~2022年)(2018年9月26日印发)
《规划》第26章第四节“建设平安乡村”中提出,“依法加大对农村非法宗教、X教活动的打击力度,严防境外渗透,继续整治农村乱建宗教庙宇活动场所、滥塑宗教造像。”
6. 最高人民法院《关于为实施乡村振兴战略提供司法服务和保障的意见》(2018年11月7日发布施行)
该意见有七个部分共45条,在第六部分第30条明确提出:“坚持政教分离政策,严禁宗教干预国家司法职能的实施。禁止邀请宗教人士利用信教群众的宗教信仰来处理农村矛盾纠纷。”
7. 中共中央印发的《中国共产党农村基层组织工作条例》(2018年12月28日起施行)
《条例》第十八条规定:“做好农村宗教工作,加强对信教群众的工作,管理好宗教活动场所,依法制止利用宗教干涉农村公共事务,坚决抵御非法宗教活动和境外渗透活动。”
8. 中共中央《中国共产党政法工作条例》(2019年1月18日发布施行)
该条例共九章39条。条例明确规定反X教是各级政法委的职责任务之一。
9. 2019年最高人民检察院工作报告(2019年3月12日)
最高人民检察院检察长张军在第十三届全国人民代表大会第二次会议上作《最高人民检察院工作报告》。在报告的第一部分,即在“充分发挥检察职能,为大局服务、为人民司法”中说:“坚决维护国家政治安全和社会秩序。贯彻总体国家安全观,积极参与反渗透反间谍反分裂反恐怖反X教斗争。”这是最高人民检察院自2015年以来第五次在全国人民代表大会上所作的工作报告中提出要积极参与反X教斗争。
10. 国家广电总局《未成年人节目管理规定》(2019年4月3日发布,4月30日起施行)
这是第一份专门针对未成年人节目发布的管理规定,其中第九条规定:“未成年人节目不得含有下列内容:(七)宣扬X教、迷信或者消极颓废的思想观念;……。”
11. 中共中央办公厅、国务院办公厅印发的《数字乡村发展战略纲要》(2019年5月刊发)
《纲要》第三部分第五项规定:“通过网络开展国家宗教政策宣传普及工作,依法打击农村非法宗教活动及其有组织的渗透活动。”
12. 中共中央办公厅《关于加强和改进城市基层党的建设工作的意见》(2019年5月6日刊发)
《意见》的第二条“把街道社区党组织建设得更加坚强有力”第三项规定:“加强对基层各类组织的政治引领和对居民群众的教育引导,坚决抵御国内外敌对势力、X教组织和非法宗教活动的影响渗透,坚决同削弱和反对党的领导、干扰和破坏城市社会稳定的行为作斗争。”
13. 《中国共产党党员教育管理工作条例》(2019年5月21日)
《条例》第三十一条规定:“党员具有下列情形之一的,按照规定程序给予除名处置:……(二)信仰宗教,经党组织帮助教育仍没有转变的,劝其退!党!,劝而不退的予以除名。”
14. 中共中央办公厅、国国务院办公厅印发的《关于加强和改进乡村治理的指导意见》(2019年6月23日)
在该意见的第二部分“主要任务”第一项明确要求:“坚决把受过刑事处罚、存在‘村霸’和涉黑涉恶、涉X教等问题的人清理出村干部队伍。”在十二项“加强平安乡村建设”中强调:“依法加大对农村非法宗教活动、X教活动的打击力度,制止利用宗教、X教干预农村公共事务”。
15. 中共中央印发的《中国共产党农村工作条例》(2019年8月19日起施行)
《条例》第十五条规定:“坚决取缔各类非法宗教传播活动,巩固农村基层政权。”
16. 中共中央、国务院印发的《新时代公民道德建设实施纲要》(2019年10月27日发布)
《纲要》第四部分第5项明确指出:“要提倡科学精神,普及科学知识,抵制迷信和腐朽落后文化,防范极端宗教思想和非法宗教势力渗透。”
17. 国家互联网信息办公室《网络信息内容生态治理规定》(2019年12月发布,2020年3月1日起施行)
该规定第六条规定:“网络信息内容生产者不得制作、复制、发布含有下列内容的违法信息:(七)破坏国家宗教政策,宣扬X教和封建迷信的;……。”
18. 中央全面依法治国委员会《关于加强法治乡村建设的意见》(2020年3月印发)
在《意见》第二部分的主要任务中提出:“(三)强化乡村司法保障。……严厉打击农村X教组织,坚决把涉X教等问题的人清理出村干部队伍。”
在“深化法治乡村示范建设”中提出:“实现无X教活动”。
对有下列情形之一的,撤销“全国民主法治示范村(社区)”荣誉称号:“(三)发生严重危害国家安全事件、严重刑事犯罪案、重大安全事故、严重公共安全事件以及发生涉黑涉恶涉X教案件的。”
19. 中共中央印发《法治社会建设实施纲要》(2020—2025年)(2020年12月7日发布)
治理网络空间 “坚决依法打击谣言、淫秽、暴力、迷信、X教等有害信息在网络空间传播蔓延,建立健全互联网违法和不良信息举报一体化受理处置体系”。
20. 中共中央印发《法治中国建设规划(2020-2025年)》(2021年1月10日印发)
规划第八部分的第二十五条规定:“积极参与执法安全国际合作,共同打击暴力恐怖势力、民族分裂势力、宗教极端势力和贩毒走私、跨国有组织犯罪。”
21. 中华人民共和国国民经济和社会发展第十四个五年规划和2035年远景目标纲要(简称“十四五规划”)(2021年3月12日刊发)
《十四五规划》第十五篇“统筹发展和安全 建设更高水平的平安中国”的第五十二章“加强国家安全体系和能力建设”。
22. 《中国共产党简史》(2021年2月出版发行)
《中国共产党简史》在第八章“把中国特色社会主义全面推向21世纪”中记录了中共对“法轮功”斗争。
23. 2021年最高人民法院、最高人民检察院工作报告(2021年3月)
2021年3月,第十三届全国人民代表大会第四次会议在京召开,最高人民法院院长周强、最高人民检察院检察长张军先后做了工作报告。
最高人民法院工作报告提出:贯彻总体国家安全观,深化反X教斗争,依法严惩利用X教组织破坏法律实施等犯罪。在2021年的工作部分中提出:紧扣“十四五”规划和2035年目标纲要确定的经济社会发展目标任务,深入推进反X教斗争。
最高人民法院、最高人民检察院自2017年五年以来,在全国人民代表大会所作的工作报告中分别提出“深化反X教斗争”“积极参与反X教斗争”“加大反X教斗争力度”“坚决惩治‘法轮功’”等。
24. “扫黄打非·新风2021”集中行动(2021年3月启动)
全国“扫黄打非”办公室于2021年3月作出安排部署,即日起至11月底开展“新风2021”集中行动,大力扫除迷信等信息和出版物活动。“新风2021”行动的宗旨是以“护苗2021”“净网2021”“秋风2021”专项行动为开展平台。
25. 中共中央办公厅印发《中国共产党组织处理规定(试行)》(2021年3月19日发布)
该《规定》共十九条,其中第七条规定,存在以下情形之一且问题严重的,应当受到组织处理:(共十七项),其第二项为:理想信念动摇,马克思主义信仰缺失,搞封建迷信活动造成不良影响,或者违规参加宗教活动、信奉X教的。
26. 中共中央国务院印发《关于加强基层治理体系和治理能力现代化建设的意见》(2021年4月28日)(2021年7月11日印发)
《意见》在第四部分“健全基层群众自治制度”中的第二条关于“健全村(居)民自治机制”方面要求:强化党组织领导把关作用,规范村(居)民委员会换届选举,全面落实村(社区)“两委”班子成员资格联审机制,坚决防止政治上的两面人,受过刑事处罚、存在“村霸”和涉黑涉恶及涉及宗族恶势力等问题人员,非法宗教与X教的组织者、实施者、参与者等进入村(社区)“两委”班子。
27. 中共中央印发《中国共产党普通高等学校基层组织工作条例》 (2021年4月16日印发)
2010年8月,《中国共产党普通高等学校基层组织工作条例》由中共中央印发,自2010年8月13日起施行。2021年4月16日,中共中央印发了修订后的《中国共产党普通高等学校基层组织工作条例》。
《中国共产党普通高等学校基层组织工作条例》共十章三十九条。第三章“主要职责”的第十条规定:高校党委承担管党治党、办学治校主体责任,把方向、管大局、作决策、抓班子、带队伍、保落实。主要职责共有九项,第九项后半段为:加强民族和宗教工作,深入开展铸牢中华民族共同体意识教育,坚决防范和抵御各类非法传教、渗透活动。
28. 《中华人民共和国未成年人保护法》(自2021年6月1日起施行)
《中华人民共和国未成年人保护法》是由全国人民代表大会常务委员会根据宪法制定的、专门保护未满18周岁的公民的合法权益的法律,1991年通过,2006年第一次修订,2012年修正,2020年第二次修订,2021年6月1日起施行。
现行《中华人民共和国未成年人保护法》其中第四章“社会保护”的第五十条规定:禁止制作、复制、出版、发布、传播含有宣传X教、迷信等图书、报刊、电影、广播电视节目、舞台艺术作品、音像制品、电子出版物和网络信息等。
29. 《中华人民共和国预防未成年人犯罪法》(自2021年6月1日起施行)
2020年12月26日,《中华人民共和国预防未成年人犯罪法》由中华人民共和国第十三届全国人民代表大会常务委员会第二十四次会议于修订通过,自2021年6月1日起施行。该法共七章六十八条,其中第三章“对不良行为的干预”的第二十八条列出了九项须实施干预的不利于未成年人健康成长的不良行为,其中第七项为“(七)参加封建迷信、X教等活动”。
30. 最高人民法院发布《关于为全面推进乡村振兴加快农业农村现代化提供司法服务和保障的意见》(2021年7月26日发布)
在《意见》的第三部分“助力乡村建设行动,打造宜居宜业美丽乡村”中提出:贯彻落实总体国家安全观,加大对农村非法宗教活动和境外渗透活动的惩处力度,严厉打击组织和利用X教组织犯罪,防止X教向农村渗透。协同有关部门建立健全农村应急管理工作机制,依法制止利用宗教、X教干预农村公共事务,促进稳固农村基层政权。
31. 国家宗教事务局令第17号公布了《互联网宗教信息服务管理办法》(2021年12月3日)
2021年12月3日,国家宗教事务局令第17号公布了《互联网宗教信息服务管理办法》(以下简称《办法》),《办法》由国家宗教事务局、国家互联网信息办公室、工业和信息化部、公安部和国家安全部五部门联合制定,自2022年3月1日起施行。《办法》提到,互联网宗教信息不得含有“利用宗教宣扬X教和封建迷信”的内容[102]。
1999年7月20日以来的21年中,中共对法轮功的迫害无所不在,涉及全社会各个角落。2020年9月,大.纪.元;获得的大量内部文件显示,法轮功年年被列为迫害的对象,中共全方位迫害法轮功从来都没有放松过,法轮功仍是中共首要打击对象之一。
一、2010-2019年中共迫害法轮功的部分文件
这些文件发布于2010~2019年的十年间,文件记录了法轮功遭迫害的冰山一角。[103]
法轮功年年被中共列入迫害的对象
文件显示,中共耗费巨大的财力、物力、人力迫害法轮功,各地的政法委、“610”办公室、综治委(办)、维稳办等都是迫害法轮功的黑手。
同时,中共把迫害法轮功的“业绩”与法轮功学员所在地区、单位、街道官员的政绩、利益挂钩,进行所谓的考评。中共所谓“反X教”的重点打击对象,从1999年开始一直是法轮功。
1. 2019年内蒙古通辽市部署打击法轮功
中共通辽市委政法委2019年11月18日的《2019年度网络意识形态工作责任制落实情况总结》称,在全市范围内针对“法轮功”等X教组织开展专项打击。
2. 2018年南京“610”花钱与媒体合作打击法轮功
在2018年2月5日南京市防范和处理X教问题办公室(“610”办公室、甲方)与江苏法制报社(乙方)签订的《合作协议》中显示,当地“610”花钱在媒体上打击、诬蔑法轮功。
《合作协议》提到,乙方设立“金陵无邪”反X教宣传专栏;甲方举办的各类活动,乙方积极参与报导。双方合同期限为一年,金额为三万元人民币。

图1 2018年2月5日南京市防范和处理X教问题办公室(“610”办公室、甲方)与江苏法制报社(乙方)签订的《合作协议》截图
南京市委“610”办公室机关总支部委员会2018年9月4日《关于落实组织生活制度情况的自查自纠报告》称,2018年开设“微信党课”项目;8月15日,有多名党员代表分别以“争当反X教忠诚卫士”、“认真做好反X教工作”为题,及市委“610”办副主任夏冰9月3日以“努力践行反X教工作历史使命”为题,对法轮功进行抹黑宣传。
3. 2017年南京栖霞区综治委部署打击法轮功
南京栖霞区综治委2017年7月28日的《栖霞区2017年平安护民十项举措的总结》称,当局将法轮功当成“反恐”工作来打击。该总结称,巩固“无X教示范区”成果,打击“法轮功”等X教组织。
4. 2016年南京综治办部署打击法轮功
南京市综治办2016年10月11日《南京市社区(村)综治警务工作一体化实施意见》称,搜集、上报本社区涉及X教动态的各类信息,做好反X教工作,宣传反X教等。
5. 2015年南京综治办部署打击法轮功:与法轮功学员“三年决战”
南京市综治办2015年10月21日下发的《2015年度全市综治工作(平安建设)考评办法》称,当局要与法轮功学员“三年决战”。

图2 2015年度全市综治工作(平安建设)考评办法》截图
考评办法称,健全反X教工作机制,创建“无X教示范区”活动,全面实现2013年在册法轮功学员转化50%以上的“三年决战”目标,确保不发生有重大影响的邪X组织活动。此项考评占2分,由市委“610”办评分。
南京市综治办2015年9月11日下发的《南京市综治和平安建设工作督查方案》也有上述内容的陈诉。
6. 2014年南京综治办部署打击法轮功
南京市综治办2014年11月24日印发的《2014年度南京综治工作(平安建设)考评办法》称,开展反X教宣传等。此项考评占1分,由市委“610”办评分。
在《2014年度全市综治和平安绩效考评办法解读》中称,参加考评材料包括:年度反X教工作要点;举行相关工作会议、宣传活动、工作简报;区610办“无X教地区”的活动相关材料;法轮功未转化人数低于上年的证明(报表或文字)等。
2014年8月青奥会在南京举行,当局也在打击法轮功。在《南京青奥会地铁安保平安志愿者需求方案》中提到,发现法轮功等X教人员、上访人员、携带标语横幅人员等,及时报告。
7. 2013年南京综治办部署打击法轮功
南京市综治办2013年3月26日印发的《南京市街镇政法综治工作中心规范化建设标准(试行)》、《南京市社区(村)综治办规范化建设标准(试行)》称,开展反X教等工作。
南京市综治办2013年4月2日印发《2013年度全市区社会管理综合治理和平安建设工作考评办法》、《2013年度全市创建平安暨“五有五无”社区(村)工作考评办法》中提到,对打击“法轮功”等X教进行考评。
8. 2012年南京政法委等部署打击法轮功
2012年2月7日的《2012年度南京市区县社会管理综合治理责任书》称,严密打击“法轮功”等X教组织的活动,开展反X教斗争。
2012年1月6日南京市政法委、市综治委联合印发《市政法综治部门实施社会管理创新工程项目任务责任分解方案的通知》称,加强对“法轮功”等X教组织的打击、防范、控制;挤压X教生存和发展的空间;开展反X教宣传;加强法制教育基地对法轮功等转化工作。

图3 《2012年度南京市区县社会管理综合治理责任书》截图

图4《市政法综治部门实施社会管理创新工程项目任务责任分解方案的通知》截图
9. 2011年南京综治办部署打击法轮功
南京市综治办2011年3月7日《2011年度区县社会治安综合治理和平安建设工作考评办法》称,严厉打击法轮功等X教组织,不发生有影响的X教案(事)件。此项考评占1分,由市委“610”办评分。
同时当局把法轮功视为高危人群。该考评办法称,加强对法轮功等X教人员进行排查管控。此项考评占1分,由市综治办评分。
2011年1月的《2011年度南京市区县社会治安综合治理责任书》称,加强对法轮功等X教人员落实排查、帮教、矫治、管控、服务等措施。
10. 2010年南京栖霞区综治委部署打击法轮功
在《2010年栖霞区社会治安综合治理和平安建设工作要点》中称,严厉打击法轮功等X教组织,建立防范和处置X教活动的长效机制。
11. 法轮功是中共综治重点迫害对象
大.纪.元;获得的南京当局的多份内部文件显示,法轮功是中共综治重点迫害对象。
在《基层社会治安综合治理工作问答》中提到,社会治安综合治理的目标任务的第一条就是,控制“法轮功”等X教组织的活动。

图5 《基层社会治安综合治理工作问答》截图
在如何落实特殊人群排查管控机制中提到,组织辖区单位对法轮功等人员进行排查。街镇每半月开展一次集中排查,对排查出的人员落实管控措施。
文件还称,对法轮功人员等落实管控措施;有关部门和单位要对X教人员等帮教服务和管控工作;开展反X教等工作;并把防范处理X教纳入财政预算。
在《浦口区综治信息系统应用管理考评办法(试行)》中称,本办法考评对象是街道政法综治工作中心(综治办)及信息系统管理员。
其“服务对象”包括规范录入辖区内重点上访人员、X教人员等8类服务对象,少一个扣0.1分;按相关要求建立“帮教小组”,无帮教组织一个扣0.5分。这项考评内容和要求一共占4分。
12. 发动民众 中共规定不给法轮功租房
自1999年7月,中共江泽民集团发动对法轮功的血腥镇压迫害以来,中共利用电视、报纸、广播等所有的宣传工具,诬蔑、抹黑法轮功,并煽动民众仇恨法轮功。迄今,中共仍在肆意打压迫害法轮功。
近日大.纪.元;获得的南京仙林街道各社区的《居民公约》、《杉湖路社区东方天郡二期小区“居民公约”》提到,房屋不租给X教等人员,使小区无X教等。
2015年1月南京市龙潭街道马渡村村委会《马渡村村规民约》提到,不参加任何X教组织。

图6 2015年1月南京市龙潭街道马渡村村委会《马渡村村规民约》截图
二、2019年中共九部委发文迫害法轮功[104]
2019年,中共绑架骚扰近万名法轮功学员。大.纪.元;获得的一批中共基层政法委的内部文件显示,中共“九部委”在2019年联合发布对法轮功的迫害文件,基层政法委按此文件要求,在整改中把对法轮功的迫害放在首要位置。
1. 内部文件泄露中共中央九部委联合发文迫害法轮功
据中共官方报导显示,2019年4月8日至6月6日,辽宁省委第四巡视组对铁岭县进行巡视。7月25日,巡视组向铁岭县委反馈巡视情况。
大.纪.元;获得一份辽宁铁岭县政法委《关于开展省委第四巡视组反馈意见整改工作的汇报材料》的内部文件,落款时间是8月30日。
这份内部整改文件首先提到,2019年4月份,中央“九部委”联合下发了《关于“法轮功”人员解脱和其它X教及社会有危害气功人员脱离工作的意见》(简称《意见》)。
文件说,为落实上述《意见》,辽宁省、铁岭市政法委都相继发出指示。4月8日,中共铁岭县县委政法委召开反X教工作会议,传达省市两级指示并布置对法轮功学员的所谓“转化”、“解脱”工作。
文件还披露,辽宁省委政法委还专门开办了有关“解脱”的培训班。在铁岭县的这份整改文件中,对法轮功学员的“转化(放弃信仰)”迫害工作被列为首项整改工作,而对扫黑除恶力度不够的整改被排在了第二项。

图7 铁岭县政法委的《关于开展省委第四巡视组反馈意见整改工作的汇报材料》截图
2. “转化”问题被作为整改首要重点
辽宁铁岭县政法委是中共迫害法轮功指挥链上的基层一环。铁岭县政法委在九部委《意见》的文件指示下,实施了各类整改。整改时间延续到2020年的6月。
大.纪.元;获得的内部文件显示,铁岭县政法委将法轮功学员的“转化”问题作为整改重点。在其《关于开展省委第四巡视组反馈意见整改工作的汇报材料》中明确提及,整改的首个问题是一部分法轮功学员没有转化。
文件显示,当地有72名法轮功学员是整改对象。铁岭县政法委在8月30日前整改的结果,只有1%(8人)被所谓“转化”。

图8 铁岭县政法委的《关于开展省委第四巡视组反馈意见整改工作的汇报材料》截图
在大.纪.元;获得的另一份铁岭县政法委具体整改措施的内部文件中,整改措施的第一大项,为巩固所谓“转化”成果,继续回访骚扰那些被逼迫写了所谓“三书”(即放弃修炼的“保证书”、“悔过书”、“揭批书”)的法轮功学员。
整改措施的第二大项,对没有写所谓“三书”的法轮功学员,继续采取“转化攻坚”(即暴力转化,包括实施绑架、酷刑)措施。

图9具体整改措施内部文件截图
大.纪.元;获得的《省委第四巡视组巡视反馈意见常态化阶段性整改落实情况》的内部文件,落款时间为2020年6月27日。
该内部文件汇报了阶段性的整改情况,对全县今年初确定的52名法轮功学员全部建立监控转化档案,实行包保责任制,一人一策。当地还新建转化洗脑中心等。

图10 《省委第四巡视组巡视反馈意见常态化阶段性整改落实情况》文件截图
大.纪.元;获得的另一份铁岭县内部文件“2020年纳入乡镇绩效考核的指标及分值”显示,法轮功“转化率”成为直属机关年度考核指标,考核单位是县政法委。

图11 内部文件“2020年纳入乡镇绩效考核的指标及分值”的截图
3. “九部委”文件避用“转化”一词有原因
中共对法轮功学员的类似强制“转化”(放弃信仰)行动没有达到让法轮功学员放弃信仰的目的,二十多年来它只能不断地进行各类“转化”行动,甚至开始避免使用“转化”一词,用“解脱”一词代替,“九部委”联合发布的正式文件也是如此。
4. 整改另一重点:阻止法轮功学员讲真相
中共对法轮功的这场疯狂迫害,没有法律依据。然而中共一直投入大量资金、人力、物力,利用舆论、文化、教育机构散布谎言,抹黑法轮功,同时封锁所有真相消息,并加强对法轮功学员讲真相活动的打压。
铁岭县政法委给第四巡视组反馈意见整改工作的汇报材料显示,铁岭县政法委除了加强监控、骚扰法轮功学员外,还在全县范围内对讲真相活动进行了8次打压行动,包括收缴各类真相资料378处(份),发现3个地方悬挂真相图片、收缴悬挂的真相横幅26幅等。
此外,还组织了进乡村、社区、学校、企业、机关的诬蔑宣传活动。

图12 铁岭县政法委的《关于开展省委第四巡视组反馈意见整改工作的汇报材料》截图
铁岭县政法委具体整改措施的内部文件的第三大项中,为了防止法轮功学员讲真相,除了利用包保责任制、技术监控等方式监控法轮功学员,还加大了对法轮功学员散发真相资料以及面对面讲真相等活动的打压,包括收缴各类真相资料。

图13 具体整改措施的内部文件截图
在常态化阶段性整改落实情况的文件中,铁岭县政法委加大了诬蔑宣传,除了新建所谓反X教主题广场,从4月到6月,共发放诬蔑宣传册近2万册,各类诬蔑宣传单、宣传折页近3万份,诬蔑宣传品近5000份。
5. 敏感时间 加大迫害法轮功
辽宁铁岭县政法委根据省委第四巡视组反馈意见进行整改,正逢中共所谓建政“七十周年大庆”。
在另一份落款时间为2019年8月27日的铁岭县政法委《汇报材料》中,也明确称,在敏感期和重大活动期特别是中共建政70周年,加大对法轮功学员讲真相活动的打压,和加强对法轮功学员的“转化”工作。

图14 铁岭县政法委《汇报材料》截图
在大.纪.元;获得的一份铁岭县政法委内部整改具体措施的文件中,整改时间是8月1日到10月1日。县政法委、县委宣传部、县委统战部、县公安局、县教育局、各镇乡党委等机构倾巢出动。
中共“九部委”联合发布迫害文件以及一批铁岭县政法委的内部文件披露了中共迫害法轮功指挥链由上至下的运作过程,以及基层政法委对法轮功具体策划迫害的情况。
三、中共全方位迫害法轮功的内部文件曝光
2021年6月,大.纪.元;获得一批中共内部文件,内容再次曝光和证实,中共将迫害法轮功的政策和个人工作生活,包括出国培训、政审紧密挂钩。法轮功是正信,却被中共贴上“X教”的标签,成为其重点打击的对象之一。
1. 2014年和2017年两年的辽宁省“辽宁法治建设”的内部文件
大.纪.元;获得了2014年和2017年的辽宁省“辽宁法治建设”的内部文件。该文件汇总了辽宁省在地方立法、监督、政府法制、检察、公安等方面的详细工作数据。迫害法轮功成为该省公检法工作的重要内容。
两年文件的数据显示,对法轮功的迫害在不断加大,2017年抓捕法轮功学员的人数比2014年多97人。
2. 辽宁公检法2017年迫害法轮功数据曝光
在2017年“辽宁法治建设”的内部文件中,检察院方面的数据显示,起诉“法轮功”、“全能神”等组织案件144件208人;在公安工作方面,迫害法轮功上升到“对敌斗争”层面,多次专门组织针对性打击行动,处理“法轮功”案件342起,抓捕563人。

图15 辽宁2017年迫害法轮功数据。(2017年“辽宁法治建设”文件截图)
3. 辽宁公检法2014年迫害法轮功数据曝光
大.纪.元;获得的2014年“辽宁法治建设”内部文件显示,在公安厅2014年工作总结中,处理包括代号“F1404”案件在内的部督、省督案件17起,466位法轮功学员遭抓捕,涉及23个学法组和56个资料点等。文件中还特别注明在被抓捕的法轮功学员中有两个部长级官员。

图16 辽宁2014年迫害法轮功数据。(2014年“辽宁法治建设”文件截图)
同时,2014年辽宁对法轮功学员非法判刑(庭审)人数、判重刑人数、迫害致死人数居全国首位。
4. 辽宁法学会个人政治表现、政审中包含法轮功选项
辽宁是中国迫害法轮功最严重的省份之一,将迫害法轮功与政策和个人工作紧密联系。
大.纪.元;获得了辽宁省法学会的一批内部文件。文件显示,辽宁法学会对成员的个人政治表现、政治审查中都包含法轮功选项。如果成员是法轮功学员,将被清理出法学会。
2018年9月12日的一份内部文件,是该学会宣传部部长山万峰的政治表现材料。该文件称,山万峰“政治立场坚定,政治素养强”,表现在“八九政治风波”与“法轮功”等×教组织做斗争等重大事件中。

图17 辽宁法学会宣传部部长山万峰的政治表现材料。(辽宁法学会内部文件截图)
在辽宁省法学会的政治审查证明中,是否参加“法轮功”被单独列为审查项目。

图18 辽宁省法学会的政治审查证明。(内部文件截图)
辽宁省法学会2020年10月13日发出的“关于开展个人会员清理工作通知”。通知说,将不符合会员条件人员信息统一从会员管理数据库中删除并撤销会员资格,在列举的主要清理人员类型中,其中一项是参与法轮功的人员。
其下属的各地法学会在统计会员身份时,法轮功被单列一项统计。

图19 辽宁省法学会发出的“关于开展个人会员清理工作通知”截图。(内部文件截图)

图20 锦州市法学会个人会员情况统计表。(内部文件截图)

图21 丹东市法学会个人会员情况统计表。(内部文件截图)
中共辽宁省法学会党组2020年12月31日发布的“中共辽宁省法学会党组关于省委巡视整改情况的通报”中,对会员服务管理缺位一项,集中开展会员清理工作,列出的清理人员中有两名是法轮功学员。
该通报还说,联合省委政法委共同发展团体会员和个人会员。积极参与扫黑除恶、市域社会治理、反×教等省委政法委重点工作。
中共公开信息显示,辽宁省法学会隶属于中共法学会,是中央编办(机构编制委员会办公室)管理机构编制的22家中字头群团组织之一,它是大陆法学界、法律界的全国性群团组织。
5. 辽宁省鞍山市综治委考核
大.纪.元;获得的“2015年度鞍山市综治委成员单位社会治安综合治理工作考核实施细则”,考核落实领导责任制情况,一共有四大项七小项,其中一项日常考核综合评价内容是:本部门、本系统及下属单位无参与“法轮功”及x教组织人员,5分。

图22 “2015年度鞍山市综治委成员单位社会治安综合治理工作考核实施细则”截图。(内部文件截图)
6. 境外出访者的保证
不仅是法学会、综治委这类参与迫害法轮功的机构在审查成员,儋州外事侨务办、海口会展局等民事机构也将迫害法轮功融入日常工作。
6.1. 海口会展局没有参加过修炼法轮功保证书
海南省海口市会展局2017年出具的一份保证书,其单位施永胜随海口市外事办团到新加坡,在境外停留5天,保证同行的蔡俏没有参加过修炼法轮功。

图23 海口市会展局2017年出具的一份保证书截图。(内部文件截图)
6.2. 儋州外事侨务办年度工作总结文件:出国前再教育洗脑
大.纪.元;获得了海南省“儋州市外事侨务办公室2012年度综治工作的总结”的内部文件。文件提到,针对海外法轮功学员大规模讲真相的情况,“我办加强了对出国人员的行前教育,举办了基层单位行前教育宣讲员培训班,指派专人前往进行大会辅导。” 儋州市外事侨务办的出国前培训,是防范中国民众出国后与讲真相的法轮功学员接触。

图24 “儋州市外事侨务办公室2012年度综治工作的总结”截图。(内部文件截图)
7.“辽宁法治建设”文件:迫害宣传攻势进入家庭
在国内,中共一直投入大量资金、人力、物力,利用舆论、文化、教育机构散布谎言、抹黑法轮功,全国污蔑法轮功的各类宣传品铺天盖地,甚至被送进学校、家庭。
大.纪.元;获得的“辽宁法治建设”的内部文件中称,充分发挥反×教刊物《正道》的主导作用,积极推进“防×知识进家庭”、“无×教创建”等活动深入开展。
所谓“防×知识进家庭”,包括入户向家庭成员宣传防×知识,与广大家庭成员签订《家庭预防×教承诺卡》,向每户家庭发放宣传册、宣传材料等污蔑法轮功宣传材料,挑动民众对法轮功的仇恨。

图25 辽宁2014年迫害法轮功数据。(2014年“辽宁法治建设”文件截图) 8. “广播电视主要指标”:运行监测网防堵法轮功真相
同时,中共继续封杀介绍法轮功真实情况的信息。在大.纪.元;获得的辽宁“广播电视主要指标”内部文件中,“十五”期间,辽宁广播电视建设指标中,正式运行广电监测网防堵“法轮功”真相。
据中共“凌海开启‘135’综治工作新模式”的内部报导,当局利用摄像监控巡逻各社区的治安死角,收缴清除“法轮功”宣传品二万多条。

图26 辽宁“广播电视主要指标”截图。(内部文件截图)
上述各地的中共内部文件显示,法轮功被中共贴上了“邪教”标签。中共调动全社会的所有资源,不遗余力地抹黑法轮功,将迫害政策和个人工作及政治活动挂钩[105]。
四、辽宁丹东各级政法委内部文件曝中共升级迫害转化法轮功学员[106]
所谓的“转化率”是中共各级党政机构和关押场所的硬性任务指标。大.纪.元;近期获得的辽宁各级政法委内部文件显示,中共至今仍在不断升级迫害,强迫法轮功学员放弃信仰,但是这些“转化”行动受挫,承认有大量法轮功学员未被“转化”,却还在不断下达所谓“转化”文件。此外,丹东政法委副书记李世玉暗示法轮功学员在该市有增加趋势。
1. 丹东市委政法委发布“转化去存量”文件
大.纪.元;获得了中共辽宁丹东市委政法委“2020年一、二季度印发文件统计表”。统计表中,共罗列了20项文件,其中2020年1月21日,中共丹东市委政法委在同一天连续发布了11号和12号文件,均与“转化”法轮功学员有关。
去年1月21日发布的11号文件是“关于印发《丹东市委政法委关于做好‘法轮功’人员教育转化去存量工作的实施意见》的通知”,12号文件是“关于成立‘法轮功’人员教育转化去存量协调工作领导小组的通知”。
文件发放范围:各县(市)区委政法委,合作区、高新区管委会,市法院、市检察院、市公安局、市司法局。
上述文件显示,由丹东市委政法委下达了“转化(放弃信仰)”法轮功学员、去存量的通知,并成立了“协调工作领导小组”去实施对法轮功学员的“转化”工作。

图27 中共丹东市委政法委在同一天连续发布了11号和12号文件,均与“转化”法轮功学员有关。(内部文件截图)
辽宁丹东市的文件下发时间,与中共对法轮功学员的所谓“清零行动”时间一致。据明慧网报导,2020年,中共中央政法委出台了“关于法轮功学员去存量问题”的101号文件,在全国范围发动了新一轮迫害运动——“清零行动”,欲达到中国无一人修炼法轮功的目的。
2. 丹东元宝区政法委内部文件,承认未转化法轮功人员较多
类似“清零行动”这样的“转化”迫害行动,中共也自认效果不大。大.纪.元;获得了一份内部文件《关于做好防范处置“地下宗教”及×教活动引发疫情扩散的工作落实情况》,文件承认“未转化”的法轮功学员较多。该文件是由兴东街道政法委发布的,时间是2021年1月26日,是中共“清零行动”启动一年后。
兴东街道是辽宁丹东市元宝区下辖的一个乡镇级行政单位。兴东街道政法委在文件中说:“我街道‘法轮功’未转化人员较多,压力较大,需要街道政法委认清面临的挑战”。

图28 文件承认“未转化”的法轮功学员较多。(内部文件截图)
如上述内部文件所说,中共新一波“清零行动”的效果依然不如中共预期那样“去存量”,不仅是法轮功学员本人拒绝签字,连学员的家人都拒绝配合。
3. 丹东东港社会面转化率、出监转化率及具体转化人数曝光
“转化”是中共镇压法轮功的最重要目标,所谓的“转化率”已成为中共各级党政机构和关押场所的硬性任务指标,是自上而下通过党政职能机构层层压下来的。各地政府要求完成的“转化率”是以本地区全体法轮功学员为基数计算。
大.纪.元;获得的中共辽宁丹东市东港市委政法委有关2019年、2020年的工作安排内部文件显示,东港市委政法委直接布置了出监转化率及具体转化人数。
在中共辽宁丹东市东港市委政法委内部文件《市委政法委2019年上半年工作总结和下半年工作安排》中,当地政法委除了绑架了两名讲真相的法轮功学员,收缴一百四十余份法轮功真相资料外,“完成初步转化3人,年底前力争完成初步转化20人目标任务”。

图29 东港市委政法委2019年下半年对转化法轮功学员的指标。(内部文件截图)
在内部文件《中共东港市委政法委员会2020年工作要点》中,对法轮功学员转化去存量,被列入所谓“防范化解政治安全风险专项整治”。文件中称,“集中力量开展‘法轮功’人员教育转化去存量攻坚,确保社会面转化率超过10%、出监转化率达到85%。抓好警示宣传教育工作”等。文件还要求“落实政治重点人分类管理、教育转化措施,逐人明确管控责任”。牵头单位是中共东港市市委政法委,责任单位分别是东港市公安局、丹东市国家安全局东港分局、市司法局。

图30 东港要求对法轮功学员社会面转化率超过10%、出监转化率达到85%。(内部文件截图)
对法轮功学员的“转化”重要场所包括监狱、劳教所、看守所、拘留所、精神病院,以及各地区数量庞大的“洗脑班”。为了完成“转化率”指标,中共对法轮功学员使用各种肉体与精神虐待,以达到让他们在生不如死的情况下放弃信仰的目的。伤残、死亡事件大量发生。
据明慧网的不完全统计,二十多年来,东港市公安系统先后八次集中绑架法轮功学员,还有多次小范围绑架,累计绑架人数达五百余人次。其中,有16名法轮功学员被迫害致死;多人致疯、致残、致重病。64人次的法轮功学员被非法判刑;176人次的法轮功学员被非法劳教;190人次的法轮功学员被非法拘留。
4. 对法轮功的迫害被列入了辽宁省丹东市振兴区政府所谓“平安振兴建设”工作
丹东市迫害法轮功的责任状层层下签到基层。振兴区是辽宁省丹东市政治、经济、文化、金融、交通中心,对法轮功的迫害被列入了区政府所谓“平安振兴建设”工作中。
大.纪.元;获得了振兴区“2017年综治(平安振兴建设)工作总结”的内部文件。振兴区的文件的落款时间是2017年12月28日。文件开头明示,该区综治(平安建设)工作是按照省市综治工作的安排开展,并层层签状落实,区委先于31个党(工)委签,各镇街党委、企业党工委分别与所辖地区的村、社区、企事业单位签。
文件中列举对法轮功学员打击的详细步骤,包括“24小时监控,密切监控思想动态”,加强转化工作,“完成教育转化三年决战”;以及继续密集、大范围对普通民众进行诬蔑法轮功宣传等等。

图31 文件列举对法轮功学员打击的详细步骤。(内部文件截图)
2020年11月16日,丹东市在党校开设政法、信访干部培训班。大.纪.元;获得了丹东市委政法委分管日常工作副书记李世玉在开班仪式上的讲话稿。李世玉在讲话中,把对法轮功的迫害归类到政法工作的“主责主业”,并强调所谓“教育转化”,以及不让社会上出现法轮功真相资料等。
他还暗示法轮功学员在丹东市有增加的趋势。“流入流出我市的关注人员持续增多”。

图32 丹东市委政法委副书记李世玉在培训班上讲话。(内部文件截图)
5. 地方政府与军队和政法机构签迫害法轮功责任状、
对法轮功学员的迫害和“转化”一直在丹东进行着,并被提高到所谓“国家安全和社会政治稳定”的高度,列入了各级政府机构的工作中,并层层签状落实。
大.纪.元;获得了一批2017年中共丹东市委、丹东市政府与直属机关之间的有关“2017年度平安丹东建设暨维护社会稳定和社会治安综合治理责任书”,地方政府与军队和政法机构均签了迫害法轮功责任状。
在丹东军分区的责任状中说,“关注‘三股势力’、‘法轮功’等×教组织和‘民运’分子动向,搞好案件、线索侦查查证,及时消除隐患”。

图33 丹东军分区的责任状。(内部文件截图)
在丹东市公安局的责任状中说,集中开展“法轮功”等×教组织的“两打一防”、“2017雷霆霹雳”专项工作等。

图34 丹东市公安局的责任状。(内部文件截图)
在丹东中级法院责任状中说,“加大对‘法轮功’等×教组织犯罪的惩处力度。”

图35丹东中级法院的责任状。(内部文件截图)
在丹东市检察院责任状中说,“坚决惩治‘法轮功’等×教组织捣乱破坏活动”。

图36 中共丹东市检察院的责任状。(内部文件截图)
在上述责任状中,法轮功被贴上×教的标签成为重点打压对象,法轮功没有邪教特征,这是为了镇压迫害信仰而污蔑法轮功。
五、内部文件曝中共监控法轮功严密
中共对法轮功的迫害已持续21年。2020年7月,大.纪.元;获得的中共内部文件显示,在北京,对重点法轮功学员的监控定人定数量;在所谓的“敏感日”,对法轮功学员的监控更被定为超常规监控。[107]
1. 北京对重点法轮功学员的监控人数加倍
大.纪.元;获得北京《儒林乡镇(社区)重点人实名制管控登记表》(图37)。胜芳园是北京市延庆镇区儒林街道辖下的社区。
该登记表显示,胜芳园社区的张姓法轮功学员被列为重点监控对象,当局派了4个人监控她,这4人分别为王淑玲、卜丽娟 、王瑞芝、张齐琴,表中列出了他们的联系电话。

图37 《儒林乡镇(社区)重点人实名制管控登记表》
大.纪.元;获得的《2015世界马铃薯大会法轮功等重点人实名制防控登记表》(图38)显示,胜芳园社区的张姓法轮功学员被列在重点防控名单之上。重点监控的等级为“超常规防控”,监控人员为2人,分别为卢鑫、杨燕。
当年7月28日,世界马铃薯大会在北京延庆县举行,北京对法轮功学员还采取了“超常规防控”的手段。

图38《2015世界马铃薯大会法轮功等重点人实名制防控登记表(大.纪.元;)
上述两份内部文件显示,胜芳园社区对重点法轮功学员的监控严密,仅对张姓法轮功学员一人的监控,监控人数就有2人到4人。
大.纪.元;获得的另一份《乡镇街道村口、路口、重点部位、重点单位、重点人防控情况汇总表》(图39)显示,在胜芳园社区,路口值班人员数量为20人。此外,在重点人员防控情况一览,被重点监控的对象是2人,其中1人是法轮功学员,参与重点监控的人数却为6人。

图39《乡镇街道村口、路口、重点部位、重点单位、重点人防控情况汇总表》(大.纪.元;)
另一份由中共北京市门头沟区委政法委员会2019年8月30日下发的《关于报送社会面防控点位、人数的紧急通知》称,为了中共建政70周年的防控工作,要求各防控点位在当年9月30日、10月1日、2日三天24小时值守,保证重点区域和街头巷尾全覆盖。
其中,对法轮功的巡控点位被作为单独一项列出。
在该文件附件《社会面防控点位、人员统计表》(图40)中显示,“社会面防控重点点位数量”为81,“重点人管控点位数量”为6,“辖区制高点点位数量”是26,“法轮功巡控点位数量”为11。

图40《社会面防控点位、人员统计表》
2. 中共敏感日对法轮功学员的严密监控
2020年6月18日,中共北京昌平区城南街道“平安建设办公室”发布一份《城南街道(北京市昌平区)2020上半年反X教工作总结》(图41)。
中共所谓“反X教”的重点打击对象,从1999年开始一直是法轮功。中共在对法轮功的迫害中,把迫害法轮功扩展到方方面面,包括疫情防控工作中。
文件显示,中共在同年针对法轮功下发了多份文件。其中包括:《关于做好疫情期间防范X教趁机自扰的通知》、《关于进一步严密防范“法轮功”“调查暗访”新冠肺炎(中共肺炎)疫情的通知》以及《关于印发贯彻落实中政委会议精神防范遏制X教利用疫情渗透反宣工作的工作方案的通知》等。
在中共重要会议的敏感期,中共对法轮功学员的管控更为严密。
上述文件还总结了中共在两会期间对法轮功学员严密监控的手段,除对每个重点法轮功学员都落实了“六看一”措施外,山峡社区党支部居委会24小时都安排有两名干部带班看守,同时还发动家属负责在家中看守,确保家里家外全天候全方位有人看,有人守。

图41 《城南街道(北京市昌平区)2020上半年反X教工作总结》
文件泄露,城南街道专门组建两支队伍监控法轮功学员。第一支队伍是21名反X专干,第二支队伍是30人的反X教专职巡防员。
大.纪.元;获得的《2017年“两会”期间儒林辖区内各类重点人统计明细表》(图42)显示,一名车姓法轮功学员遭到郄风云、于敏、张文娟、唐会臣、陈文琪、李建中六人的监控。

图42《2017年“两会”期间儒林辖区内各类重点人统计明细表》
3. “十九大”前 中共公安部部署全国性迫害行动
2017年10月11日,中共在北京召开十九大。在十九大之前,公安、地方政府人员对法轮功学员进行严密的监控和骚扰。
大.纪.元;获得的中共内部文件显示,北京市延庆区儒林街道办事处2017年9月22日发出的《儒林街道“党的十九大”期间防控X教工作方案》中,提到中共公安部在2017年部署了全国性的针对法轮功的迫害行动。
该工作方案提及,当年8月至10月的统一打压行动是由中共公安部部署的。儒林街道的各个社区需要配合。
文件要求,2017年10月初至十九大闭幕为“战时严控阶段”。儒林街道每日都要开会讨论对重点人员等的严控,手段包括“敲门行动”、“多包一”管控等。
此前明慧网报导,从2017年2月起,“敲门行动”遍及大陆28个省、市、自治区,挨家挨户对法轮功学员搜集个人信息、照相、监控、强行录像等。此行动针对所有有记录的法轮功学员,并且要人人过筛子。这期间法轮功学员大面积受到骚扰和迫害,其中包括绑架、非法抄家、关押、判刑、送洗脑班。
此外,大.纪.元;近日获得北京市朝阳区王四营乡、王四营“610”2017年下发的多个文件,分别于2017年7月20日、8月12日、8月16日、10月20日下发,均针对迫害法轮功展开的布署。
以王四营“610”在2017年10月20日下发的文件《王四营乡反X教工作信息》为例,王四营乡除组织观看诬蔑法轮功的话剧外,还根据“610”办的要求安排日巡夜巡工作等等。

图43 2017年10月20日下发的文件《王四营乡反X教工作信息》截图
六、2011年到2020年内部文件泄河南迫害法轮功 [108]
2021年9月,大.纪.元;获得中共河南当局近10年来有关迫害法轮功的内部文件。文件显示,河南省商丘市从乡村(街道、社区)到学校、政府等部门全方位打压法轮功,并制定一系列措施实施迫害,非法抓捕法轮功学员。
1. 2020年文件泄河南商丘市迫害法轮功
大.纪.元;获得河南商丘市政法委四级调研员孟宏伟2020年8月3日的《述职述廉述学报告》。文件泄露了当局对法轮功进行全方位的迫害。
文件一开头,孟宏伟称“其协助副书记负责反X教宣传等工作”。
只有在中国大陆,法轮功才被中共污蔑为“X教”。目前,法轮功已经洪传世界140多个国家和地区。
在《突出重点,营造氛围,宣传工作成效显着》一节中,文件称,一年来,在“三八”、“五四”、“十一”、“中秋”等敏感节点,“大力开展X教宣传工作”。
文件泄露,在当年9月的学校开学日,特别是开学新生报到军训之际,该部门联合市科协进入校园举行污蔑法轮功的宣传活动,还邀请所谓的专家制定专门课程,对学生为期一个月的污蔑法轮功的“巡回宣讲活动”。
文件透露,在每周的星期天,在社区进行污蔑法轮功的宣传活动;并举办3期“反X教信息员培训班”,全市培训了116人;在21个主题公园进行污蔑法轮功的宣传活动。

图44 内部文件《突出重点,营造氛围,宣传工作成效显着》截图
同时,该文件还泄露了商丘当局在“商丘新闻网”首页“开通反X教宣传专栏”每周更新两篇以上的文章,全年共转发152篇污蔑法轮功的文章,并实名认证开通微信公众号和新浪微博污蔑法轮功。
在“加强协调,大抓基层,严密防范,确保全市社会政治大局稳定”一节中称,“举行全市防邪X工作会议,在全市摸底排查、监控,并建立数据库,把反X教工作纳入‘综治和平安建设大平台’。”
在商丘市委政法委员会2020年的《关于反X教宣传教育的说明报告》中称,在人员密集的广场、街道、游园等地段,进行污蔑法轮功的图片展览、发放资料、张贴标语等。

图45 商丘市委政法委员会2020年的《关于反X教宣传教育的说明报告》内部文件截图
商丘当局还利用网络、电视、广播等平台播放污蔑法轮功的影片;利用宗教界人士发声污蔑法轮功;并设立针对法轮功的有奖举报平台等。
2. 2019年文件泄商丘花巨资建污蔑法轮功的“主题公园”
大.纪.元;获得商丘市政法委2019年10月23日的《关于反X教宣传教育的说明报告》。文件泄露当局花费巨资建污蔑法轮功的所谓“主题公园”。
文件透露,该市大力举行“反X教警示教育基地建设”。在睢阳区、梁园区、虞城县、睢县建成以污蔑法轮功为主要内容的所谓“主题公园”,特别在虞城县总投资1000多万元人民币把木兰文化公园、两河口公园、森林公园建为“三大反X教”主题公园。
文件泄露,当局还举行所谓的“快乐星期天”宣传活动。文件称,周日,在基层教堂周边举行为期一年的污蔑法轮功的宣传活动,截至当年10月,该市共举行活动70余次。

图46 商丘市政法委2019年10月23日的《关于反X教宣传教育的说明报告》 内部文件截图
大.纪.元;获得商丘市政法委 2019年12月6日的《12月5日第八督导组督导情况报告》。文件称,该督导组到虞城县9个行政村进行督查。文件泄露,虞城县因发放污蔑法轮功宣传挂图达600多张,得到该督导组“表扬”。
3. 2018年文件泄商丘柘城县迫害法轮功
大.纪.元;获得商丘市柘城县《2018年上半年政法工作自查报告》。文件泄露当局把迫害法轮功归于“维护国家安全和政治安全”中。
在“全力防范化解政治安全风险”一节中,当局称,在节假日期间各乡镇将外出务工返乡人员和法轮功学员作为“反X教宣传教育活动的重点对象”。
文件泄露,该县“610办”在各镇、街道、学校、广场、社区广泛进行污蔑法轮功的宣传活动;在该县千树园、华景广场等地,2018年上半年共举行15次相关污蔑活动,发放资料20000份。
同时在重要敏感时段,当局发动公安、国保、各乡镇等全面“摸清”法轮功学员的“底细”,掌控法轮功学员的“具体人数及思想动态”;对不同类型的法轮功学员“全面管控、打击”。

图47 商丘市柘城县《2018年上半年政法工作自查报告》内部文件截图
大.纪.元;获得2018年商丘市的“睢阳区法学会工作亮点”。文件泄露睢阳区法学会创办所谓的“法治大讲堂”,其实是迫害法轮功的“教育基地”。
文件称,当地法学会以此举办了4期污蔑法轮功的培训,并协助当局加强对法轮功学员的所谓“教育转化”。
4. 2016年文件泄商丘当局迫害诉江的法轮功学员
大.纪.元;获得商丘市政法委的《2016年全市政法工作要点》,文件中多处提及迫害法轮功的内容。
文件泄露,当局在县(区)、乡镇(街道)、村(社区)、单位建污蔑法轮功的“示范工程”;在“七五”期间举行污蔑法轮功的“专项宣传活动”。同时“对参与‘诬告滥诉’的法轮功学员进行打压。
上面当局所说的“诬告滥诉”指的是法轮功学员控告中共前党魁江泽民的活动。
自2015年5月以来,有21万法轮功学员依法实名向北京最高法院、最高检察院,邮寄控告迫害元凶江泽民的刑事控告状,控告江泽民的迫害罪行。然而,很多法轮功学员因依法控告江泽民遭到骚扰、恐吓、非法抄家、抢劫、非法绑架等,被逼签不再起诉江泽民的保证等。期间,部分法轮功学员遭迫害含冤离世。
5. 2014年文件泄商丘当局在学校、社区迫害法轮功
大.纪.元;获得商丘市综治办2014年4月17日的《2014年全市综治和平安建设工作要点》,文件泄露,“对原法轮功人员学员进行转化,采取高压严打”。
在商丘市综治办的《2014 年全市校园及周边治安综合治理工作要点》中,文件称,“动员全体师生”,在学校进行污蔑法轮功的宣传活动。
在商丘市综治办2014年5月11日的《商丘市平安村(社区)单位命名管理办法》中,也泄露了当局迫害法轮功的手段。
6. 2011年文件泄商丘当局对法轮功学员非法打压
大.纪.元;获得商丘市政法委2011年6月的《市三次党代会以来政法工作情况》。文件泄露了当局打压法轮功的情况。在“切实做好防范处理X教工作”一节中称,采取多种形式,在乡村(街道、社区)进行污蔑法轮功的宣传活动及建“无法轮功”乡村。
文件泄露,当局全力打压法轮功的讲真相活动,有240处真相点遭到破坏,当局非法劳教法轮功学员103人、判刑105人。同时实行“包保责任制”,对法轮功学员进行所谓的“教育转化”。并称在重要节假日和敏感时期,对“重点人员看死盯牢”。
由商丘市委常委、政法委书记王建民撰写的《影响我市社会和谐稳定的源头性、根本性、基础性问题及对策建议》文件泄露,商丘市“严厉打击法轮功等X教活动”,非法抓捕了145人。
大.纪.元;获得商丘市政法委2012年9月5日第45期的《我市召开政法工作推进会》。文件要求确保在9月底前将全市在外省市的法轮功人员全部抓捕或查实下落,对法轮功重点人员实行“包保责任制及监控”。
从1999年7月20日至今,中共对法轮功的迫害已经持续了22年,至今仍在继续进行。中共迫害法轮功的手段主要由三部分组成:针对全民洗脑和煽动仇恨的宣传、利用国家机器的暴力镇压和强迫法轮功学员放弃信仰的洗脑转化[109]。
七、内部文件泄610超级权力未终止[110]
被国际媒体称为中共“盖世太保”的“610”组织,制造了现代史上最大的人权灾难。大.纪.元;2020年4月,获得的北京房山区政法委文件显示,区反X教科(房山区“610”)至今仍拥有凌驾于同级党政各部门之上的超级权力,甚至直接把持外交事务。该文件表明,尽管习*近*平2012年上任后大力改组中共机构,裁并了中央“610”及其办公室,但“610”的超级权力并未减弱,迫害法轮功力度未减。
1. 房山区“610”有权考核同级党政部门

图48 北京房山区政法委的2019年《防范和处理X教工作情况》考核表
大.纪.元;获得的房山区政法委对房山区各党政机关2019年的《防范和处理X教工作情况》考核表格显示,房山区政法委的“区反邪教指导科”(房山区“610”),负责对全区93个党政机关迫害法轮功的表现进行考核。中共称之为考核“防范和处理X教工作情况”。
从政法委、组织部、纪委、公安局、检察院、法院、宣传部、财政局、发改委、住建委、国资委、卫健委、网信办,到人大、政协、统战部、教委、商务局、城管执法局、园林绿化局、农业农村局等等,北京市房山区几乎所有的党政机关,都要接受“610”的考核。
在2019年的考核中,房山区“610”对全区93家党政机关中的5个部门,进行了扣分,称其在反法轮功的宣传上表现不力。

图49 房山区“610”以城管执法局等部门在反法轮功的宣传上表现不力,对其考核结果扣分
其中,区城管执法局和区高教园区管委,因为“科学新生活答题人数不足10人”,而被扣减0.1分。区商务局和区园林绿化局因为“科学新生活答题人数不足5人”, 而被扣减0.2分。区农业农村局因为“没上报答题队伍”被扣减0.2分。
房山区政法委文件还显示,房山“610”对于辖区内的下级政府也拥有考核的权力。
例如,房山区政法委对房山区下级政府的2019年《防范和处理X教工作情况》考核表显示,房山区“610”对辖区内24个街道乡镇进行了评定和考核,其中近半(11个)乡镇因为对法轮功的迫害表现不力,而被“610”扣分。


图50 房山610对辖区内24个街道乡镇,2019年在迫害法轮功的表现上进行考核
该考核表显示,房山区辖下的街道和乡镇,因组织“科学新生活”答题不足90人,或者辖区内发生了聚集事件,未完成年度信息上报数量,信息未被区级采用,以及未完成教转任务(对法轮功学员的强制洗脑)等等原因,被视为迫害法轮功不力,从而被房山区“610”扣分。
北京市房山区政法委的《防范和处理X教工作情况》考核表揭示出,“610”拥有凌驾于同级之上、对所有党政部门进行考核的权力,并籍此捆绑整个国家机器来迫害法轮功。
2. 房山区“610”在外事领域拥有特权
能够考核同级党政部门,还只是房山区“610”拥有“超级权力”的体现之一。政法委文件还揭示出,房山“610”一个区级单位,却拥有外事领域特权,能够直接出国从事反法轮功的“外交事务”。
大.纪.元;获得的北京市房山区政法委的2018年《党政群执行情况表》显示,房山“610”在2018年曾经赴加拿大开展“境外斗争工作”,而且,房山“610”的“外事工作”经费直接由房山区财政负担。

图51 房山区政法委2018年《党政群执行情况表》显示,房山610直接从事反法轮功的“外交事务”

图52 房山区政法委2018年《党政群执行情况表》显示,房山610直接从事反法轮功的“外交事务”
该报表显示,“房山区委610办依据中央、市委的工作要求赴加拿大蒙特利尔、多伦多、渥太华三地开展境外反X教斗争工作”。
大.纪.元;获得的这份报表揭示出,房山“610”在境外,不但直接渗透、操纵当地华人社区,例如在蒙特利尔、多伦多、渥太华三地与华人社区居民“召开反X教座谈会”、宣传中共诬蔑法轮功的内容;而且还收买当地中文媒体,向海外输出反法轮功的宣传,例如房山“610”与加拿大《华侨时报》合作,出版反法轮功的周刊、印发40万张传单。
该报表不但证明了“610”拥有超级权力,而且也印证了长期以来国际社会对中共向海外渗透的指控,即中共操控外国华人社区、并收买海外媒体。
3. 中共“机构改革”换汤不换药 对法轮功的迫害未减
虽然习*近*平上台后,于2018年实施机构改革,撤销了中央社会治安综合治理委员会及其办公室(综治办)、中央维护稳定工作领导小组及其办公室(维稳办),同时裁并了中央“610”及其办公室,将其职能划归中央政法委员会、公安部。
然而,大.纪.元;获得的这些中共内部文件证明,“610”办公室(防范办)在中央之下的各级政法委内继续存在,而且到现在为止仍然拥有特殊地位和超级权力。
例如大.纪.元;获得的房山区政法委文件显示,“房山区委政法委于8-10月在全区开展了反X教宣传季系列活动”,其中包括,组织部分成员单位及各乡镇逾7万人参加“科学新生活”答题,以及组织“广场科普舞起来”等宣传活动。
中共政法委推出的“科学新生活”答题活动,是中共为了诬蔑、迫害法轮功,而发起的对民众的洗脑活动。

图53 2019年“房山区宣传季总结”文件截图。文件显示,中共直接通过教育系统向中小学生灌输反对法轮功的洗脑宣传
房山区政法委的2019年“房山区宣传季总结”文件还显示,“区教委号召全区师生参加《科学新生活》答题活动”。房山区“610”在考核区教委2019年反法轮功的工作表现时,给区教委打了满分。这表明,“610”继续控制教育系统,向广大中小学生灌输诬蔑法轮功的洗脑宣传。
在1999年6月10日,中共党魁江泽民下令成立了“610”,其唯一职责就是在全国推动迫害法轮功。中央“610”办公室一度可以调动整个国家机器和几乎所有的社会资源,利用公检法司、军队、武警、特务、外交、教育、文宣、医疗等各个系统,对法轮功修炼者实施国家级的迫害。“610”也被称为是继中共政治局常委会之外的“第二权力中央”。“610”从中央到地方各级单位均按照同样级别设立了“610”领导小组和“610”办公室。各省、市、县,甚至乡(镇)、街道居委会都设立了由专人负责的“610”分支机构。
到2018年,根据当年中共机构改革的方案,“610”在机构调整中被并入了中央政法委和公安部,自此,“610”作为迫害法轮功的象征性机构已不再独立存在。虽然“610”还拥有超级权力,迫害还在继续,但“610”遭裁并被认为是中共迫害法轮功已难以为继的象征。
八、中共法学会长上任 部署迫害法轮功
“中共病毒”(武汉肺炎)疫情全球爆发期间,中共还在加紧迫害。2020年4月,大.纪.元;获得的多份中共内部文件显示,中共法学会会长王晨上任以来,密集举行各种专题培训班,部署对法轮功的迫害。
1. 2019年中共法学会部署迫害法轮功[111]
近期,大.纪.元;获得了一份2019年中共法学会部署迫害法轮功的内部文件(中法培函〔2019〕17 号)。该文件是由中共法学会培训中心发布的《关于举办加强和改进新时代反X教工作暨依法治理X教问题能力提升专题培训班的函》。
该专题培训班的培训内容共有16项:
1)中央相关会议及中央政法工作会议精神解读;
2)加强和改进新时代反X教工作;
3)依法治X和反X教斗争形势分析;
4)“两高”涉X教犯罪司法解释解读;
5)目前冒用宗教名义的教和有害气功组织的表现及危害;
6)打击防范“法轮功”等X教的策略和技巧;
7)“精神传销”有害培训的认定和处置;
8)新时代反X教警示教育宣传的方向及要点;
9)“互联网+”反X教普法宣传工作;
10)涉X教有害信息网络监测管理;
11)以人民为中心的教育转化工作;
12)运用法治思维和法治方式治理X教;
13)社会稳定风险管控工作;
14)扫黑除恶专项斗争;
15)反X教防暴恐应急处突工作;
16)新媒体在反X教宣传工作中的运用与涉X教网络舆情管控。
文件显示,此次邀请授课的专家学者来自中共反X教协会、公安部、中央党校(国家行政学院)、地方党校或高等院校等相关单位或部门。
参加该培训班的对象是中共各地党委政法委分管负责人、干部;各地反X教协会负责人与相关部门有关干部;公、检、法、司及国安部门负责人与“反X教工作专兼职干部”(610也在其中);各地反X教工作相关干部。
该专题培训班共举办八期,第一期2019年4月11日~18日,地点在南宁;第二期2019年4月22日~29日,地点在昆明;第三期2019年5月6日~13日,地点在乌鲁木齐;第四期2019年5月14日~21日,地点在拉萨;第五期2019年5月23日~30日,地点在青岛;第六期2019年6月11日~18日,地点在呼伦贝尔;第七期2019年6月20日~27日,地点在西宁;第八期2019年7月3日~10日,地点在贵阳。
与去年4月法学会举办的打击X教培训班相对应的是,去年3月20日上午,中共中央政治局委员、中共全国人大常委会副委员长王晨刚刚当选中共法学会会长,接替2013年起担任此职的王乐泉。
随后的公开报导显示,大陆多省还举办了类似有关专题培训班,特别是中共病毒爆发初期的12月份,陕西西安、内蒙古巴彦淖尔市、四川省泸州市等省市都举办了所谓的培训班。
今年3月,内蒙古克一河林业局和内蒙古包头市固阳县反X教协会举行系列反X教宣传活动,要求民众警惕“法轮功”等,报导标题还称,“抗击疫情期间防范X教不松懈”。
去年上任的中共法学会会长王晨是何许人?
现年69岁的王晨,北京人,是记者出身的中共高级官员,曾先后任《光明日报》总编辑,《人民日报》社长、总编辑,中央宣传部副部长,对外宣传办公室主任,国新办主任,中共全国人大常委会副委员长兼秘书长等。
王晨曾在中共中央级党报、中宣传主管部门工作三十多年,他曾参与并具体实施对法轮功进行诽谤迫害的舆论造势。
据海外明慧网2015年4月21日报导,1996年6月,江泽民的亲信、中宣部副部长徐光春召集在京十大报的总编辑开会,越权要求刊登诋毁法轮功的文章。在场的王晨(《光明日报》总编辑)积极领命,在该报显着位置刊登诋毁法轮功的文章,直接制造了影响恶劣的“《光明日报》事件”,为迫害做舆论铺垫。
《光明日报》的文章出来后,一些法轮功学员闻讯后出于善意,到该报社要求见王晨,并递交材料,说明真相。但他避而不见,还指使秘书以不友善的态度应对,并记下到访的法轮功学员姓名。到1999年下半年,王向中共公安部门告发,加重了中共对这些法轮功学员的迫害。
王晨任中共中宣部副部长、《人民日报》社长、总编辑等职期间,继续指使报刊媒体加大力度诬蔑法轮功,用谎言欺骗世人。
2. 中共法学会的历史
王晨赴任的中共法学会,是中央编办(机构编制委员会办公室)管理机构编制的22家中字头群团组织之一,它是大陆法学界、法律界的全国性群团组织。该会下属共有2,780个地方法学会,其中,省级法学会32个。
该会会长一般由中共政法委员,或由卸任的中共最高法院院长、中共最高检检察长、中共政法委副书记担任。如王晨的前两任会长韩杼滨和王乐泉,前者曾任最高检察院检察长,后者曾任政法委副书记。
调查显示,中共法学会与“中共反邪教协会”及中共迫害法轮功的专职机构“610”的共同目的,就是通过国家机器、理论机构全面迫害法轮功,所有的反邪教协会办事机构都设在政府机关内。
中共法学会在江泽民镇压法轮功的早年就积极配合镇压,充当舆论打手。如2001年7月10日,为了贯彻所谓的江泽民镇压政策,中国反邪教协会和中国法学会在京共同举办“中国反邪教协会第三次报告会暨学术研讨会”,进行所谓的“深入揭批法轮功”。会议由中共反邪教协会理事长、中科院院士庄逢甘和中国法学会副会长孙在雍共同主持。
2002年9月29日,中共法学会纠集在京的部分法律工作者和法学家,攻击大陆法轮功学员通过卫星传播法轮功真相的行为。
2018年12月28日,河南省法学会纠集人员,在郑州召开首届中原反X教法治论坛暨河南省法学会反X教政策法律研究会2018年年会。
2004年3月26日,追.查!国际《关于“中国反邪教协会”参与迫害法轮功的调查报告》显示,该反邪教协会主要领导成员,都有双重身份,有人既是该协会成员,又是中共法学会高管。
如该协会副理事长王家福,同时又是中共法学会副会长,还曾任法学所所长。
此外,追.查!国际还对“中共法学会”的副会长张苏军、常务副会长畲孟孝、副会长高铭暄,政法委副秘书长、中共法学会书记陈冀平,常务副会长王叔文、副会长宋树涛等发出追查通告。
其中,中共法学会党组书记、常务副会长陈冀平,曾长期担任中共中央政法委副秘书长。在周永康出任中共政法委书记兼中央综治委主任期间,陈翼平出任中共中央综治委副主任兼综治办主任。
综治委也是中共迫害法轮功的重要机构之一。陈翼平出任中共中央综治办主任时,最大政绩就是把各个社区和街道办弄成了综治办的重要执行机构之一。
3. 哈尔滨市“610”办公室与法学会关系
同时,大.纪.元;还获得中共当局多份地方法学会的内部资料,显示了“610”办公室与法学会关系。
在一份哈尔滨市直机关(参照管理的人民团体和群众团体)职务职级测算有关情况统计表中显示,哈尔滨市法学会一共有9人,机构规格属于正局级。

图54 中共当局多份地方法学会的内部资料。(文件截图)

图55 中共当局多份地方法学会的内部资料。(文件截图)
在另一份内部资料中看到,哈尔滨市“610”办公室也有法学会的人。资料显示,庄树春是哈尔滨市法学会副会长兼秘书长,于2015年9月起任该职。

图56 中共当局多份地方法学会的内部资料。(文件截图)
九、山东文件泄政法委分工和打击重点,法轮功仍是中共首要打击对象之一
中共迫害法轮功长达21年之久,仍未停止。2020年3月,大.纪.元;获得多份山东省及菏泽市的内部文件显示,山东省和菏泽市都将法轮功作为首要打击目标之一。菏泽市的文件显示,该市通过“综合治理工作”,实行对法轮功的迫害。
1. 山东省菏泽市政法委文件:法轮功是首要打击目标之一[112]

图57 菏泽市政法委2019年9月下发的文件。(大.纪.元;)
菏泽市政法委2019年9月签发的“2019年全市社会治安综合治理工作(平安建设)检查考核实施方案”与“综治工作”相关的文件共分三大部分,其中在“第一部分 检查考核内容”中,明确列出要考核“国家安全和社会政治稳定工作”。其中考核分数最高(10分)的有4类:
维稳工作;
管控影响稳定的人员;
防范和处理邪教工作;
解决退役军人信访问题;

图58 菏泽市政法委2019年9月下发的文件显示,把打压法轮功作为工作重点之一
而中共所谓的“防范和处理X教工作”此前一直由中共“中央防范和处理X教问题领导小组”(中央防范小组)领导,由各级“610”机构来实施,其主要针对的对象就是以“真、善、忍”为指导原则的法轮功学员。中共在为了使打压行动合法化,在打压初期将使上亿人受益的法轮功贴上“邪教”标签。
2. 中共地方综治委联络名单透露的信息
与中共“综治工作”相关的机构,过去叫做综治委。
另一份文件菏泽“市综治委综治工作联络员”名单则显示,菏泽市综治委联络员包括:
市委“610”副主任;
市维稳办副主任;
市检察院副检察长;
市公安局副局长;
市交警支队办公室主任;
军分区副政委;
市审计局工会主任;
市纪委副书记;
市信访局副局长;
市委组织部副部长;
市宣传部副部长;
市委办公室副主;
市总工会办公室副主任;
团市委副书记;
市妇联副主席;
市人大内司委副主任;
市法制办副调研员;
市政府办副主任;
市经贸委副主任;
市教育局副局长;
市民政局办公室主任;
市司法局副局长;
市财政局副局长;
市安监局办公室主任;
市国土局副局长;
市规划局工会主任;
市建设局副局长;
市房产局纪检组长;
市交通局副局长;
还有联通公司、电信公司、市移动公司、菏泽火车站、市交通集团、菏泽监狱、日报社等单位的联系人。
该名单几乎囊括了该市所有党政机关、单位等。

图59 菏泽“市综治委综治工作联络员”名单
从菏泽市综治委联络员名单看,该市综治委的触角伸入各个部门,它可以协调、调动该市党、政、军、公、检、法、教育、交通、通信等诸多部门的资源。这份表格显示,“610”作为综治委的一个工作联系点,双方共同对法轮功进行迫害。
3. 中共综治委与“610”权力变迁史
中共综治委(办)源自中共前党魁江泽民掌权时期,是一个非常设机构,成立于1991年3月21日。最早由乔石以常委身份兼任综治委主任,宣布时也很低调,时称“中央社会治安综合治理委员会”。当年设立综治委的主要目的,用中共的话来说,是“清理‘六四风波’造成的社会治安后遗症”。当时预计用五年时间完成工作目标,即到中共“十五大”前撤销该机构。
中共“十五大”时,罗干进入中共政治局并任书记处书记,为了扩大权能,非但未撤销综治委,反而愈加坐大。至2002年中共“十六大”时,罗干晋阶为常委,仍任政法委书记兼综治委主任。
罗干之所以能够配合江泽民发起1999年对法轮功的打压,起初借的就是“治安”之名而非政法委的“法制”之名。罗干也借迫害法轮功,换取了其“十六大”晋阶常委。2001年,综治委第一次全体会议在北京召开。时任中共综治委主任罗干在会议上多次提到“同法轮功的斗争”,并要求“加大对法轮功的打击力度”。
周永康2007年进入常委后,综治委的势力变得更加庞大。2011年9月,“中央社会治安综合治理委员会”更名为“中央社会管理综合治理委员会”,将“治安”二字更改为“管理”,并大幅扩权,将“X教防范办”、武警与总政保卫部、总参动员部等11个单位也归并其中。因为“610”办公室已是常设机构,将“X教防范办”归入综治委,实际变相地把综治委临时机构正规化。
过去,中共设有中央综治委及地方各级综治委。在2018年3月的中共党政机构改革中,备受外界诟病的中央综治委及其办公室、中央维护稳定工作领导(维稳)小组及其办公室被撤销,其职责划归中央政法委。
随着中共逐渐实施其2018年“机构改革”方案,中共对外开始很少提“综治委”的说法。2019年3月开始,大陆各省、市陆续成立“平安建设领导小组”(即社会治安综合治理领导小组,简称综治小组),办公室设在省(市)政法委。其小组长开始由省委书记或市委书记担任,原来这个组长一般由当地政法委书记担任。
中共所谓“机构改革”后,迫害法轮功仍持续。
而菏泽市文件中提及的“610”,更是一个特殊的机构。
从前中共政治局常委周永康掌权开始,中央政法委就被指是中共“第二中央”。
周永康因为是政法委书记,除掌管公、检、法、司、武警部队外,还兼任防范小组、维稳小组组长、综治委主任,尤其是其掌控的“610”非法组织,类似于德国纳粹的“盖世太保”、中共文革时期的“文革小组”。
这个小组一度可以调动全国几乎所有的特权机构,包括公、检、法、司、特务、外交、财政、军队、武警、医疗、通信、大专院校等各个领域,对法轮功进行非法绑架、关押、劳教、酷刑,甚至活摘器官等迫害,“610”因此被称为是继中共政治局常委会之外的“第二权力中央”。
2018年3月,中共撤销中央防范小组及“610”办公室,将其职责划归中央政法委和公安部。
4. 山东发文 法轮功仍是中共打压的首要目标之一
大.纪.元;获得的山东省委办公厅今年2月17日下发给省内各市的文件,显示中共山东省仍把法轮功作为打压的首要目标之一。
文件在“加强农村党组织建设”和“推进乡村法治建设”两节中,都出现了要求打击“X教”的字眼。

图60 山东省委办公厅2月17日下发的文件显示,中共仍在迫害法轮功

图61 山东省委办公厅2月17日下发的文件显示,中共仍在迫害法轮功
5. 中共实现迫害的手段:网格化监控
另有一份山东省《关于进一步加强和规范城乡社区网格化服务管理工作的指导意见》的文件称,目标任务是:“坚持党政领导、综治牵头、部门协同……”
文件提出所谓管理工作的手段是,结合“雪亮工程”建设,加快推进各级综治中心的公安视频图像信息共享平台建设,向网格管理员提供和推送必要的可视化支撑服务。网格化服务管理中心主任和副主任由同级综治中心主任和副主任兼任。
“雪亮工程”是臭名昭著的中共监控系统“金盾工程”的最新升级版,将以视频监控为主的“平安建设”延伸到农村地区,是中共“网格化”监控的重要工具。
名为《“雪亮工程”项目建设进展情况上报表》的文件(2017年9月)显示,省级项目一期已完成,二期正在启动,联通公安厅16万路视频监控。临沂市项目,中共中央下拨了2800万元(人民币)经费,累计安装33.5万个摄像头,横向联通22个部门,共接入各级各部门视频资源12万路。菏泽市项目,中共中央下拨2200万元,监控探头已增加两万多路,共接入视频36,000路。

图62 山东省上报的雪亮工程报表
2月7日,山东省政法委刊发《郓城县“雪亮工程”全方位助力疫情防控》的文章,吹嘘郓城县利用“雪亮工程”视频会议、视频监控系统,依托县、乡、村三级指挥平台,“层层召开会议”云云。
十、2018年10月至12月,四川省巴中市平昌县兰草镇防范打击“法轮功”等X教组织专项行动方案[113]
该行动方案以习*近*平总书记关于维护国家政治安全的重要指示精神为指导。
该行动方案称严打网上违法活动。围绕“明慧网”“明慧期刊”“大.纪.元;”“新!唐!人:电视台”上的涉平昌信息,及时建立专案,严厉打击“爆料人”“区域性编辑”“写手”“信息员”等骨干分子。
深入推进“敲门行动”回头看和追逃查失工作。开展“敲门行动”回头看,对没有上门走访的“法轮功”人员要做好“补敲”工作,对没有录入X教人员数据库的信息要做好“补录”工作,确保不留死角,全面摸清X教重点人底数。
镇上成立防范打击“法轮功”等X教组织专项行动领导小组,由党委书记、防范处理X教问题领导小组组长苟晓蓉任组长,党委副书记王玉清、派出所负责人任副组长,文广站、防邪办、派出所、司法所、党政办、政务中心等部门分管领导为成员,负责组织协调、督查督办。各有关部门各村居也要成立工作专班,组织专门力量,压实压紧工作责任,加强督查指导。
十一、中共内部文件显示法轮功案不许评查 各级镇压从未松[114]
大.纪.元;获得大量中共内部文件显示,中共从没停止迫害过法轮功,也不准备停止迫害。2013年中共宣称通过案件评查,纠正一批错案,唯独规定法轮功等案件“不予评查”。
案件评查是中共法院内部对已审结个案的质量进行内部综合评价,属案件审结后的监督。
1. 2013年文件显示中共不许评查法轮功案
大.纪.元;获得2013年中共河北省邯郸市磁县县委政法委《关于对政法系统案件评查工作实施方案》(磁政法字【2013】36号)。此文件要求,通过案件评查,纠正一批错案和有问题的案件。不过,法轮功案件被特别列为“不予评查”的案件。
该方案建议的评查重点有九种:
1)中央、省、市、县领导批示案件;中央、省、市交办案件。
2)进京到省赴市非正常访、越级访、重复访案件。
3)上级党委及政法委、本级党委及其政法委批办、交办案件中需要评查的案件。
4)人大代表议案、政协委员提案中需要评查的案件。
5)群众反映强烈、可能存在执法问题的案件。
6)涉法涉诉信访重点案件。
7)在本地有重大影响的案件。
8)可能影响国家安全和社会稳定的案件。
9)涉法涉诉联合接访中心认为需要评查的案件。
文件也特别规定,有五种情况不予评查:
1)法律程序尚未终结的案件;
2)“法轮功”等案件;
3)历史遗留问题案件;
4)因非正常上访,对处理决定不服的案件;
5)其它不予评查的案件。

图63:磁县县委政法委《关于对政法系统案件评查工作实施方案》截图。(大.纪.元;)
上述邯郸市磁县县委政法委的文件证实,法轮功案是由“610”和政法委体系操控的。
2. 法轮功学员在内部文件中被污蔑成“暴力恐怖分子”
大.纪.元;还获得磁县政法委2019年3月14日下发的《综治和防范X教工作》(图二)内部文件。文件把修心向善的法轮功学员污蔑成“暴力恐怖分子”。
文件在所谓的“维护政治安全”方面称,对暴力恐怖分子“法轮功”X教组织骨干人员、宗教极端人员、民运分子、组党结社人员等落实严格的管控措施等情况。

图64:磁县政法委2019年3月14日下发的《综治和防范X教工作》截图
3. 中共各类文件均要求打击法轮功
此外,大.纪.元;还获得了河北省还下发的各类文件,均提到要“打击法轮功”。
2020年1月20日,中共河北省委、河北省政府联合下发了一号文件:《关于抓好三农领域重点工作 确保如期实现全面小康的实施意见》(下称《省委一号文件》)。
该文件中,所谓“加强平安乡村建设”中提到,“制止非法宗教活动,防范X教向农村渗透”。深化拓展网格化服务管理,推动融多张网为一张网,变“条线网格员”为统一管理、一员多用的“综合网格员”。
河北定州市落实《省委一号文件》的文件中也提到上述内容。

图65:《关于抓好三农领域重点工作 确保如期实现全面小康的实施意见》截图。(大.纪.元;)
《2017年唐山市社会治安综合治理和平安建设工作任务目标分解表》显示,“严厉打击X教活动”等是工作内容及目标,由综治三处负责,责任单位是市公安局。
内部文件还显示,中共把迫害法轮功的“业绩”与法轮功学员所在地区、单位、街道官员的政绩、利益挂钩。
在磁县下发的《2019年度平安建设考核细则(乡镇)》显示,综治管理的考核内容,其中“610”工作情况,评分标准是:有X教的村每村扣5分,扣完为止;无X教村发生X教事件的,本项不得分。
在《磁县县直行政机关法治建设工作考评细则》(图66)中提到,如单位有人参与“法轮功”等X教活动的本项不得分。

图66:《磁县县直行政机关法治建设工作考评细则》截图。(大.纪.元;)
2017年5月12日,唐山市综治委关于印发《2017年唐山市社会治安综合治理和平安建设工作要点》的通知中提到,严厉打击“法轮功”等X教活动,作为其维护国家政治安全的措施之一。

图67:《2017年唐山市社会治安综合治理和平安建设工作要点》截图。(大.纪.元;)
十二、中共内部文件显示反X教工作业务支出费用高
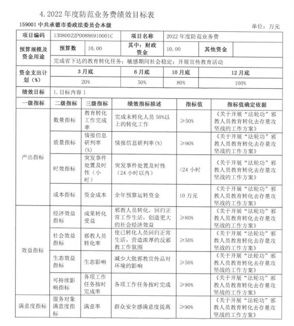
1. 河北省承德市根据《关于开展“法轮功”X教人员教育转化去存量攻坚战的工作方案完成省下达的教育转化任务》反X教工作业务支出
河北省承德市2022年根据《关于开展“法轮功”X教人员教育转化去存量攻坚战的工作方案》完成省下达的教育转化任务,防范业务费10万[115]。

图68:《《中共承德市政法委员会2022年部门预算绩效文本》截图

图69:《《中共承德市政法委员会2022年部门预算绩效文本》截图
2. 陕西省神木市2022年法轮功人员教育转化及经费项目支出
陕西省神木市2022年法轮功人员教育转化及经费项目支出绩效自评综述:全年预算数 39 万元,执行数 39 万元,完成预算的100%。项目绩效目标完成情况:按照“去存量、控增量、防变量”的总体要求,做好了“法轮功”人员教育转化工作,打好去存量攻坚战[116]。

图70:《陕西省神木市2022年法轮功人员教育转化及经费项目支出绩效自评综述》截图
十三、江苏内部文件泄迫害法轮功内幕[117]
2021年3月,大.纪.元;获得内部文件显示,江苏苏州当局非法打压法轮功超越中共的维稳范畴。同时,内部文件也泄露了中共对法轮功的担忧。
大.纪.元;获得中共苏州吴中区委政法委2020年11月的《2020年工作总结和2021年工作计划区委政法委》文件。
文件首先总结了2020年工作。
在“筑牢国家安全防线”中,文件称,该区成立“区国家安全人民防线建设领导小组办公室”,在全区16个镇(区、街道)、43个党政机关、9所高校、6家国资企业实现防线建设小组全覆盖,构筑起“新时代国家安全的‘吴中防线’”。
随后文件特别提到,苏州吴中区开展所谓“百日攻坚”专项行动,打击抓捕“法轮功”等X教人员,并进行所谓的“教育转化”。从文件中可见,迫害法轮功的内容,出现在“疫情社区防控”之后,隶属于“国家安全防线”,再之后文件才提及“维护社会稳定”的内容。在“2021年工作计划”中,文件提及要分类管控X教人员等特殊群体。

图71《《2020年工作总结和2021年工作计划区委政法委》文件截图
在苏州吴中区委政法委《“十三五”区委政法委工作报告》中提到,该区因为迫害法轮功得力,在2015年被中共国务院“防范和处理X教问题办公室(610办公室)”评为“示范区”。苏州市把打击法轮功列为“国家安全”的范畴。
此外,大.纪.元;获得苏州吴中分局国保大队2017年7月24日的《关于反X教数据的情况汇报》,内容显示(截至2017年上半年)苏州吴中区至少迫害死法轮功学员17人。
文件泄露,在(中共)全国反X教苏州吴中分局数据库显示,截至2017年7月24日8时,在库人员数为153人,其中主控150人、协控3人。文件还特别提到,死亡人员数为17人。
同时苏州吴中区还在抓人。文件还泄露,2017年以来,该大队与派出所行政拘留法轮功学员姚伟敏(女,江苏苏州吴中木渎人),检察院逮捕法轮功学员袁坚英(女,江苏苏州吴中胥口人)。

图72《苏州吴中分局国保大队2017年7月24日《关于反X教数据的情况汇报》文件截图
文件称,2017年5月初,应中共公安部布置的“敲门”行动,对辖区内24名重点X教人员进行了上门管控。并称根据“上级指示”下一步将对剩余的52人员继续管控。
据海外明慧网报导,从2017年2月起,中共的“敲门行动”遍及大陆28个省、市、自治区,挨家挨户对法轮功学员搜集个人信息、照相、监控、强行录像等。
“敲门行动”针对所有1999年有记录的法轮功学员,并且要人人过筛子。这期间法轮功学员大面积受到骚扰,其中包括被绑架、非法抄家、关押、判刑、送洗脑班等。
大.纪.元;获得苏州市委政法委宣教处2017年5月12日的《苏州政法舆情周报(2017年5月8日—5月11日)》,泄露了中共对法轮功的担忧。文件标注为“内部资料 注意保存”。文件在“近期风险提示及建议”一节中称,“世界法轮大法日”临近,需防该市法轮功学员进行宣传。文章称,综合外媒报导可知,往年法轮功学员均会在此期间在公共场所张贴传单、悬挂条幅。文件建议,近期加强对街面涉X教信息的清理,需防法轮功集中宣传活动。

图73《《苏州政法舆情周报(2017年5月8日—5月11日)》文件截图
大.纪.元;还获得江苏徐州当局的内部文件《平台关键词分类及配置时需反馈事宜》显示,当地政法委舆论检测平台,里面明确列入法轮功。
在“关键词”中的“日常关注”提到,已包括重大安全事故(踩踏|坍塌|爆燃|矿难)、群体性事件(游行|示威|抗议|集会)、宗教人权(异见分子|人权律师)、X教组织(法轮功)等。
十四、中共在外事领域对法轮功的迫害[118]
大.纪.元;获得海口市外事办的《保证书》申请模板显示,出访人的单位须做如下保证:一、保证(出访人)按期回国;二、保证出访(人)回国后一周内上缴护照;三、保证(出访人)没有参加过修炼法轮功。

图74 海口市外事办的《保证书》申请模板
在《办理干部因公出国(境)政审材料说明》中第五条也提到,科级干部出访,须出具所在单位政审材料。政审材料内容包括,出访人员政治表现、是否有违法违纪行为、是否“参加法轮功”、是否有法定不允许出境情况等。

图75 海口市《办理干部因公出国(境)政审材料说明》
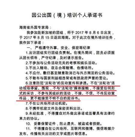
在海南省的《因公出国(境)培训个人承诺书》中显示,2017年8月,海南公民赴新加坡参加培训任务,该单位人员须向海南省外国专家局写下个人承诺书。其中在“严格遵守外事、安全、保密等纪律”中提到,注意防范“法轮功”的宣传和渗透。“不在法轮功活动现场停留、围观,不与法轮功媒体接触,不接受任何形式的采访,不参与其组织的活动,不接、不信、不传宣传品,更不能接受不明不白的起诉书”。

图76 海南省的《因公出国(境)培训个人承诺书》
此外,大.纪.元;还获得海南公民赴英国培训的《因公出国(境)培训个人承诺书》,也提到了类似上述涉及法轮功的内容。
十五、中共把迫害法轮功融入各项政治活动[119]
大.纪.元;获得的一批中共各省的内部文件显示,迫害法轮功已被融入中共的各项政治活动中,从领导班子考核、“扫黄打非”、“平安建设”、“乡村振兴”,甚至到近期疫情防控等方方面面,都有打压法轮功的内容。
1. 迫害法轮功成领导班子考核标准之一
大.纪.元;获得了安徽阜阳发电的红头文件,其中转发了《2019年度省辖市领导班子发展考核指标与评分标准》、《2019年度省辖市领导班子党建考核指标与评分标准》、疫情防控专项考核指标等。
文件附件的考核指标与评分标准分为几大类,包括对经济发展、民生、防范风险、脱贫、生态环境、平安建设、疫情防控等。

图77 安徽阜阳发电的红头文件截图
在《2019年度省辖市领导班子发展考核指标与评分标准》中“平安建设”一栏,“扫黑除恶”被专门列一项,并排在优先考核的位置。
在安徽领导班子党建考核指标与评分标准中,除了“平安建设”和“扫黑除恶”仍然在考核标准中,还将打击“法轮功”的专项行动、重大活动和敏感期的重点人员的管控,以及转化、摸排等写入考核指标,单列出来。考核标准明确将法轮功归入×教组织。

图78 《2019年度省辖市领导班子发展考核指标与评分标准》截图
在网上,有安徽各地开展各类活动的报导,“安徽省庐江县结合“平安创建”开展反邪教宣传,“安徽固镇县开展扫黑除恶暨反邪教宣传活动”,“税镇镇召开平安建设暨反邪教工作会议——安徽党媒云”,“安徽巢湖经开区积极开展反邪宣传营造平安和谐环境 ”……
据明慧网报导,各地公安分局把“扫黑除恶”目标锁定在打压法轮功学员上,用骚扰、抓捕、判刑法轮功学员充人数,捞取政治资本。连拘留所的犯人都说:打黑除恶,专门抓这些好人。
2019年4月,安徽省亳州市法轮功学员王玉兰一家老小10人遭当地派出所警察绑架,警察抢走卖房款30万元,轿车及个人物品也被抢走。
2. 安徽芜湖市“扫黄打非”纳入打压法轮功
在大.纪.元;获得的安徽芜湖市的“扫黄打非”工作融入基层平安建设实施方案的内部文件中,提到要“涉政涉宗教(邪教)类非法宣传等非法出版物线索发现能力”。文件的落款时间为2020年8月6日。

图79 安徽芜湖市的“扫黄打非”内部文件截图
上述信息显示,中共在“扫黄打非”中纳入打击法轮功,法轮功书籍在1999年中共开始迫害法轮功后,在中国大陆成为禁书。此外,其所指的非法出版物中还包括法轮功真相的音像资料等。
不只在芜湖,《寒冬》杂志2019年10月29日披露,湖北省崇阳县政府发出一封名为“全民行动起来,将宗教领域扫黑除恶.扫黄打非工作进行到底!”的公开信称,“黄非出版物与宗教信仰有关”,“非法印刷、运输、销售、传播宗教出版物和音像制品”也是扫黄打非的重点。
3. 安徽阜阳“乡村振兴”也要迫害法轮功
迫害法轮功成为中共安徽领导干部考核内容之一,安徽阜阳官员积极表现。
打击法轮功的内容出现在安徽阜阳《2018中共阜阳市委关于推进乡村振兴战略的实施意见》和《2018阜阳市委关于加强农业农村优先发展做好“三农”工作的实施意见》等内部文件中。
上述文件中有关“平安乡村建设”部分,称要“严厉打击敌对势力、邪教组织、非法宗教活动向农村地区的渗透。”

图80《2018中共阜阳市委关于推进乡村振兴战略的实施意见》截图
不是邪教、却被贴上“邪教”标签的法轮功成为重点打击对象之一。据明慧网不完全统计,2019年4月1日─2019年5月10日,阜阳绑架法轮功学员17人,在全国居前十名。由于中共网络封锁严厉,这只是冰山一角,大量案例没法传到海外。
2020年7月9日,法轮功学员杨秀玲因在安徽省阜阳市界首县砖集镇上讲真相发资料,随后被警察绑架。
在阜阳,有的法轮功学员被非法绑架送洗脑班,有的被非法判重刑;有的法轮功学员被敲诈巨额费用,因没钱交,家里的牛、猪被牵走、麦子被拉走;有的学员遭殴打,有的被游街等。
4. 安徽阜阳为迫害法轮功作抹黑宣传
大.纪.元;还获得了安徽阜阳《关于反邪教宣传教育情况的说明报告》,报告单位是中共阜阳市委政法委,报告的落款时间为2020年6月9日。
该份内部文件汇总了阜阳“反邪教宣传教育进机关、进社区、进学校、进企业、进家庭、进宗教场所”专项活动的情况。

图81 安徽阜阳《关于反邪教宣传教育情况的说明报告》截图
上述文件分了六个部分总结,分别是中国新年期间开展活动,社会面经常性的活动,“7.22”反邪教宣传月活动,全民国家安全教育日活动,组织文艺演出宣传,强化各级媒体宣传(包括各级官方媒体,以及微博等)。
文件中说,2019年7月22日当天,安徽阜阳全市城乡同步行动,各地出动近2000人,300余处设点,全市共发放各类所谓“反×教”宣传资料、宣传品11万余份。
5. 河北官方迫害法轮功的政策
大.纪.元;获得的河北《古冶区委重点工作任务分解表》中,对法轮功的迫害被列在政府的日常工作内容中。
分解表中明确强调加大对法轮功的打压力度,并且定人、定任务。其中,区级分包领导3人,分别是是韩志普、艾长征、孙晓忠;责任单位是区政法委、区公安分局、区防范办;科级分包领导4人,分别是王连军、张树华、赵刚毅、王忠;各乡镇街参与,完成时间是12月底。

图82 河北《古冶区委重点工作任务分解表》截图。(大.纪.元;)
河北当局在各乡镇展开密集的污蔑法轮功的宣传活动。
2019年10月22日,中共留早镇综治办、派出所、司法所到高就村集市开展污蔑宣传活动,向商贩、过路民众发放资料等。
2019年10月18日上午,中共定州市司法局、大鹿庄乡政府在大渡河村集市上开展类似的污蔑宣传活动。
6. 新疆官方迫害法轮功的政策
大.纪.元;还获得了新疆当局有关迫害法轮功的内部文件,包括新疆霍城《关于考核验收创建无邪教乡镇的通知》,《2010霍城县无邪教乡镇申报表》。
在上述的两份文件中,都将打压法轮功作为创建内容之一。复查乡镇(中心)有5个,分别是果子沟牧场、三道河乡、良繁中心、兰干乡、萨尔布拉克镇;检查验收乡镇(中心)也有5个,分别是芦草沟、大西沟、伊车乡、莫乎尔牧场、三宫乡。

图83 河北《古冶区委重点工作任务分解表》截图

图84《2010霍城县无邪教乡镇申报表》截图
十六、中共借政治考核迫害法轮功[120]
中共所谓“反X教”的重点打击对象,从1999年开始一直是法轮功。中共在对法轮功的迫害中,把迫害法轮功“业绩”与个人的升迁、奖、惩等利益挂钩,强制全国各级机关、各级官员、党员参与迫害,这也体现在其内部的各类考核标准中。
哈尔滨考核党员“政治纪律”的首要内容为宗教信仰问题
大.纪.元;获得的多份内部文件,披露了中共考核所谓“政治生态建设”的一些内幕。
大.纪.元;获得一份文件是中共哈尔滨政治生态建设领导小组办公室2020年3月17日给该市网信办发的函,该函让哈尔滨市网信办提供2019年度政治生态建设成效考核指标打分情况。

图85 大.纪.元;获取的“关于提供2019年度政治生态建设成效考核指标打分情况的函”
该函并附“2019年度区县(市)政治生态建设成效考核指标分解表”、“2019年度市直部门政治生态建设成效考核指标分解表”等文件。
在对下辖区县市和平级市直部门的两份考核指标分解表中,对“严守政治纪律和政治规矩情况”的考察打分标准包括:是否发现党员领导干部搞封建迷信、信仰宗教、参与X教等问题(0.5分);是否发现党员领导干部散布、发表与党中央相悖或损害党和国家形象等不当言论等问题(0.5分);是否发现党员领导干部搞团团伙伙、拉帮结派,吹吹拍拍、阿谀奉承等问题(0.5分)等。
内部文件显示,考核党员是否信仰宗教、参与X教等问题,列在“严守政治纪律和政治规矩”该项考核的第一条,排在考核党员是否搞团团伙伙、对党不忠诚、做“两面人”等问题的前面。

图86 大.纪.元;获取的“2019年度政治生态建设成效考核指标分解表(市直部门)”
对所谓“X教”的态度,成为中共考核党员的重要指标。对党员政治纪律和政治规矩情况的考核中,哈尔滨党员考核指标分解表显示,负责考核的部门有市纪委监委、市政法委、市网信办等。
熟悉中共政治的人一眼即知,这其中提到的每一个负责考核的部门,都有对应相关考核内容。其中,市政法委对应的是考核“党员是否参与X教”等。
2017年大连政法委考核党员的指标
大.纪.元;获得的“2017年大连政法委的考核指标”的内部文件,也披露了政法委对各部门进行考核所定的标准。
内部文件“2017年度对市直部门规定工作考核共性指标”显示,若没有研究本部门、本系统反X教工作的要扣分;没有开展反X教宣传活动的要扣分;没有按时完成所承担反X教相关任务的也要扣分,包括监控举报、防范控制、打击、转化、信息封锁等等方面。
文件还显示,大连政法委制定上述考核指标的依据是市防范和处理X教领导小组(前身为处理法轮功问题领导小组)2017年工作要点。

图87 大.纪.元;获取的“2017年大连政法委的考核指标”
在内部文件“2017年度对区市县(先导区)规定工作考核共性指标”中,考核标准列得更加详细,而在相关考核标准的证明材料上,都有“涉密”标注。考核标准也与迫害法轮功的各类活动挂钩,没有按标准完成,即会被扣分。
在该考核指标中,未在敏感日期间做好打压部署的扣1.5分,发生进京上访等重点事件扣2分;要求开展对法轮功的强制转化,举办各种转化班,未开展转化工作扣2分,未办转化班的扣1分;未开展传统媒体反X教宣传扣1.5分,未完成网上宣传工作扣1.5分,未完成反X教稿件等4小项任务各扣0.5分,等等。
内部文件显示,制定上述考核指标的依据依然是市防范和处理X教领导小组(前身为处理法轮功问题领导小组)2017年工作要点。

图88 大.纪.元;获取的“2017年度对区市县(先导区)规定工作考核共性指标”
十七、中共对研究生入学进行政审迫害法轮功
2024年中国科学院地理科学与资源研究所研究生入学政审调档函,要求说明是否参加过法轮功活动和对法轮功的态度。

图89 中国科学院地理科学与资源研究所研究生入学政审调档函
2025年浙江大学拟录取研究生思想政治素质和品德鉴定表,要包括对考生政治态度、思想表现、道德品质、科学精神、诚实守信、遵纪守法等方面表现的鉴定,必须包括:对重大政治事件(如“法轮功”问题等)的态度立场,是否参加过非法组织或非法活动,是否受过处分、处罚;如报考定向生,须明确是否同意报考[121]。
武汉科技大学博士研究生考生政审表,要求个人小结本人在反“法轮功”问题上的立场和组织鉴定在反“法轮功”问题上的立场、观点与思想状况[122]。
在《国安法》和23条阴云笼罩下,中共加剧对香港法轮功学员的打压和迫害。
一、《国安法》阴霾下法轮功学员在香港处境堪忧
据CNN报导,法轮功是90年代中期在中国兴起的宗教运动,却在1999年遭到中共镇压。但是由于香港实行自治,法轮功得以继续在香港生存。然而中共2020年6月推出《国安法》,并将“分裂国家、颠覆政权、恐怖活动和跟外国势力勾结”列为犯罪。外界担忧,类似的法律在中国被用来对付法轮功学员。虽然法轮功学员不是《国安法》的主要目标——《国安法》显然是针对去年的反政府抗议而来——但是法轮功以及其它类似团体仍然可能成为该法律的牺牲品[123]。
《国安法》当中的颠覆条款说,倡导“推翻中华人民共和国中央权力机构”在许多情况下是非法的。鉴于“中华人民共和国”政府跟共产党之间互相交织,法轮功倡导“退!党!”可能被视为犯罪。
《国安法》当中的另外一条罪名“跟外国势力勾结威胁国家安全”也可能被用来针对法轮功。海外多个国家有法轮大法协会和法轮功学员。尽管《国安法》最初的目的是对付最近的反政府抗议,但是它是否会被用来打击像法轮功这样的大陆被禁团体,成为众人关注的目标。
1. 香港国安法设立,加剧迫害法轮功
港府通过国安法,针对法轮功团体及《大.纪.元;时报》的言论攻击加剧。[124]
港区全国人大代表、民建联副主席陈勇公开污蔑,法轮功街站讲真相及《大.纪.元;时报》涉违香港国安法。香港法学交流基金会副主席、法学教授傅健慈助纣为虐,妄图促执法部门依国安法取缔法轮功,迫害宗教信仰,打压异议观点[125]。
2. 香港国安法相关实施细则修订,升级迫害
新华社香港2023年12月15日香港特区政府新闻处消息,《2023年<中华人民共和国香港特别行政区维护国家安全法第四十三条实施细则>(修订)实施细则》当日刊宪公布并即日生效,规定特区政府保安局局长发出的冻结财产通知书在相关法律程序待决期间仍然有效,直到相关法律程序完结为止。根据2020年7月7日生效的《中华人民共和国香港特别行政区维护国家安全法第四十三条实施细则》,特区政府保安局局长可发出冻结财产通知书,冻结与危害国家安全罪行相关财产。通知书有效期最长为两年。只有在相关侦查按理不能在通知有效期届满前完成时,法院方可批准延期。就通知书有效期是否可以在相关法律程序(特别是刑事检控程序)完结前延长,原实施细则没有作出清晰规定[126]。
二、23条立法在《国安法》的框架下火速通过,进一步损害香港自由
《华盛顿邮报》2024年3月10日发表社论“新的国家安全法推出 香港加倍镇压力度”(With new security law, Hong Kong doubles down on repression),担心23条立法将进一步扩大镇压力度,同时社论指出,港府过去曾试图通过23条,但在游行抗议的民意压力下被迫让步,但现时在《国安法》的框架下,几乎所有公众抗议都被压制,使它在没有反对情况下通过。社论指出,(2024年2月28日)23条为期一个月的立法公众咨询结束,是一个标志着香港下滑的悲哀里程碑。评论提及,在2020年实施的《港区国安法》已十分严厉,扼杀香港的言论自由,并导致多个媒体、工会和公民社会组织解散。但港府仍犹嫌不足,以《基本法》23条来进一步扩大镇压范围,如订立“国家机密”、“间谍活动”、“叛国罪”、“境外干预”等新罪名。[127]
港府推进23条从速立法,以维护国家安全的幌子加速迫害人权[128]。2024年3月8日,香港政府就《基本法》第23条,即《维护国家安全条例草案》刊宪。同日,立法会早上召开特别会议,对草案进行首读同二读。草案提出各项罪行的最高刑罚,其中叛国、叛乱、煽惑中国武装力量成员叛变等,最高可处终身监禁。
2024年3月19日,香港立法会火速通过了第23条立法,其中包括对所谓“危害”国家安全的外国干涉行为进行严厉惩罚,并将拥有或泄露国家机密定为刑事犯罪。批评者表示,这一立法进一步威胁香港自由,同时也引发外国高管的担忧。第23条规定,叛国罪、破坏罪、煽动叛乱罪、盗窃国家机密和间谍罪,最高可判处无期徒刑。外国高管们表示,这些措施可能会降低香港对国际企业的吸引力。该法将于2024年3月23日生效。
近年来,中共对香港立法机构进行彻底改革,以排除任何反对意见,引发国际社会对中共破坏香港司法独立的谴责。2019年,香港爆发大规模的反送中民主抗议活动后,中共于2020年6月30日实施《港区国安法》。在《国安法》时代,香港人的民主抗议和集会活动已经走入历史。香港的司法独立、新闻自由被摧毁殆尽,行政、教育、立法领域无不受到冲击。数百名民主人士被监禁,数万名居民选择离开香港。第23条是对2020年《港区国安法》的补充。这一新法律引起了西方政府的强烈批评,他们称该法律有进一步损害香港自由的风险[129]。
三、近年来香港法轮功遭受的迫害事实举例
1. 2016年1月,法轮功在港活动遭炸弹威胁
在中国受禁但在香港可合法活动的法轮功,其活动近年不时受到亲中组织阻挠,但以炸弹恐吓方式干扰,还是首次听闻。根据警方调查发现,有黑社会背景人士受雇在法轮功活动的地点放置自制炸弹后报警,导致有关活动要临时叫停,一千多人须要疏散。放置炸弹的五人被捕,警方正追查幕后主脑[130]。
事发2016年1月17日,警方接获举报,指尖沙咀龙堡国际宾馆有炸弹,警方到场搜查,在一楼男厕格发现可疑物品,随即疏散现场1600人,其中1200人是在一楼宴会厅参与法轮功活动人士。至于搜获的可疑物品则是用胶纸、电线绑在一起的五支卡式炉石油气樽和两个定时器。
警方前(24日)晚在三处地点先后拘捕两男三女,部份被捕人士有黑社会背景,警方相信他们收取金钱后替一个组织犯案,以扰乱当日在酒店举行的法轮功活动。当局正调查其动机及幕后主脑,不排除有更多人被捕。近年香港法轮功受到“爱字派”的亲中组织干扰,包括以人海战术包围进行街头宣传的法轮功学员,令途人无法接触其信息,被人权组织指为打压法轮功的表达自由,事件更提交至联合国人权事务委员会。
2. 香港法轮功学员屡遭滋扰及袭击
自1999年中共迫害法轮功以来,香港法轮功学员在街头和平抗议迫害,但长期遭亲共组织滋扰与暴力威胁。在2019年9月,法轮功学员廖女士与警方开会讨论10‧1游行申请事项后,被暴徒殴打致头破血流,负责“把风”的22岁男子柯衍湛2022年被以“有意图而伤人”罪判囚2年9个月。[131]
3. 全香港至少有6个法轮功真相点共受到十余次破坏,亲共暴徒被定罪
香港亲共暴徒胡爱民及周永林2021年破坏法轮功真相点,被控两项刑事毁坏罪。九龙城裁判法院裁判官梁雅忻4月21日裁决二人罪名成立,胡爱民被判即时监禁15周,早前认罪的周永林被判即时监禁9周。该案发生在2021年4月3日,在案发前后一周内,全香港至少有6个法轮功真相点共受到十余次破坏。警方其后拘捕8人,其中4人早前承认“刑事毁坏”罪,被判监禁8个月;1人未被起诉;其余3人即本案中的3名被告。除了胡爱民和周永林之外,另一被告卓进燊被警方怀疑是破坏街站的白衣人,但法庭认为证据不足,在今年4月4日被判罪名不成立。本案被告之一胡爱民也在2020年12月5次破坏法轮功学员真相点,去年12月1日被判刑2周,缓刑30个月。案件审讯过程中,工联会议员邓家彪、前民政事务局局长蓝鸿震、亲共网红杨官华等人纠集大批亲共分子在法院外击鼓叫嚣。[132]
4. 中共暴徒袭击香港《大.纪.元;时报》记者梁珍女士
2021年5月11日上午11时许,身兼香港法轮大法佛学会会长的香港《大.纪.元;时报》记者梁珍女士从家里出来,遭到守候在其住所楼下的中共暴徒以铝制垒球棒暴打约一分钟,暴徒乘坐同伙接应的奔驰车逃离,车牌号为 “TV3851” 。梁珍身体多处受伤,被救护车送往伊丽莎白医院验伤[133]。
案发后,梁珍女士向警方报案。香港警方在案发大约1周后曾向梁珍女士透露,在元朗拘捕至少一名涉嫌袭击的凶徒。在案发大约3周后,梁珍女士再次向警方报案指有可疑车辆,连续多日在她的住宅附近监视,车上有一名身上有纹身的男子。随后香港警方以游荡罪拘捕该名涉嫌跟踪的纹身男子,并向他录取口供。
历经近半年,警方回信称,调查完毕,没有足够证据检控任何人。
对此,“追.查!国际”认为,香港警方已沦为中共独裁政权的御用工具,任由中共暴徒破坏香港法治。中共操纵暴徒袭击梁珍女士“蓄谋已久”,因为香港《大.纪.元;时报》独立敢言,特别是香港反送中运动以来,为报导真相“不遗余力”,所以“成了中共的一块心病,中共必欲除之而后快”。
5. 香港大.纪.元;印刷厂遭袭击
承印香港《大.纪.元;时报》的香港新时代印刷厂,在2021年4月12日半夜三更遭到四名暴徒强行闯入进行暴力破坏。[134]
2021年4月12日凌晨4时10分,一名男子趁着印刷厂的工作人员推着报纸回来刚打开门,他上前一边打电话一边拦在门口,说要找人,这时其他三名男性闯入厂内,举起大铁锤,往印刷机、控制台、电脑上连续多下狂砸,然后往设备上面倒混凝土碎块,前后持续2分钟。设备遭到严重损坏,现场一片狼籍,之后四名男子扬长而去,走时还盗走一台被砸坏的电脑主机。
新时代印刷厂成立15年来,多次遭到严重破坏。之前,中共多次雇凶暴力袭击香港大.纪.元;印刷厂。2019年11月19日凌晨三点多,4个蒙面人闯入,泼洒汽油纵火,厂内顿时燃起熊熊烈火,导致机器被损毁;2013年5月,凶徒砸烂大门及门锁;2006年2月28日印刷厂刚成立2周,歹徒闯入将新购置的过百万元港币的印刷机砸烂。
上述破坏活动,香港警方无一破案。
6. 香港大.纪.元;遭无理下架
香港《大.纪.元;时报》自2001年成立大.纪.元;分社以来,一路经受中共黑手在香港的干预和打压,发展到今天的规模实属不易。现在香港正面临前所未有的危难之际,大.纪.元;再遭打压。[135]
自2019年8月16日起,香港《大.纪.元;时报》将被迫从7-Eleven便利店下架,只留下部分书报摊销售渠道,让众多的大.纪.元;忠实读者不易买到《大.纪.元;时报》,获得资讯的便利亦被剥夺。
7. 中共设局,香港亲共议员构陷法轮功并倡取缔法轮功
2021年7月8日,在中共江泽民集团授意下,中共企图利用香港7.1晚发生维他奶员工梁健辉袭警后自杀案来构陷法轮功。7月7日香港立法会会议,多名中共建制派议员就香港法轮功提出连串质询,包括质疑该团体牵涉“七一”刺警案、团体资金来源,以及提出会否取缔该团体等议题。香港保安局局长邓炳强在没有关于此血案与法轮功团体有任何相关证据情况下,就亲共议员在立法会会议上对法轮功无中生有的构陷诽谤,回复会调查法轮功[136]。
在立法会上,多名中共建制派议员轮番发言施压,要求警方采取行动“查处”和“取缔”,这是1999年以来立法会罕有出现,打破以往立法会基本上不谈法轮功的惯例。率先对法轮功发难的中共民建联亲共议员葛佩帆、周浩鼎、何君尧是中共江泽民集团扶植的前特首梁振英阵营核心成员。香港国安法实施后,梁振英一直公开诬陷、咒骂法轮功,施压港府取缔法轮功,梁振英并公开“邀功”自己如何拆除香港法轮功真相点。
8. 香港《大公报》诬蔑法轮功,香港法轮功学员抗议促撤文并道歉
2021年5月3日,香港法轮佛学会会长梁珍等4名法轮功学员前往位于香港仔的《大公报》总部,谴责《大公报》连续刊文诬蔑法轮功,跟踪、偷拍、上门骚扰法轮功学员,要求其撤回文章并道歉。梁珍代表香港法轮佛学会在《大公报》总部附近宣读声明。对于《大公报》诬蔑法轮功为“X教”,声称要以“国安法”取缔法轮功,梁珍表示,香港法轮佛学会是香港合法注册的社团,《基本法》保障香港法轮功学员的信仰自由。她又说,“法轮功在大陆也没有受到任何法律禁止,即使在2014年6月中共公安部认定的14个邪教组织中,也没有提到法轮功。”并且,法轮功书籍无论在香港还是大陆都是合法[137]。
参考资料:
[1]《凯风网》2021: 涉及反邪教和治理非法宗教的重要文献 作者:强巴·2021-11-22来源:中国反邪教网
https://archive.is/gg0gC
[2] 《大.纪.元;》【独家】内部文件曝中共转化法轮功受挫 2021年07月07日
https://d1fax0c2utnap7.cloudfront.net/gb/21/6/22/n13038716.htm
[3] 《大.纪.元;》 中共严控老百姓的手段——清零(下)2022年03月07日
https://d1fax0c2utnap7.cloudfront.net/gb/22/3/7/n13628364.htm
[4]《明慧网》“清零”突显中共逼迫民众放弃信仰 二零二一年一月二十四日
https://d2s3ombhnov3zf.cloudfront.net/mh/articles/2021/1/24/%E2%80%9C%E6%B8%85%E9%9B%…
[5] 《希望.之声》法轮大法信息中心:迫害法轮功再次成为中共政权重中之重 2023年12月11日
https://d1k9fnusahf44x.cloudfront.net/post/777109
[6]《明慧网》2019年近万名法轮功学员被绑架骚扰 二零二零年一月九日
https://d2s3ombhnov3zf.cloudfront.net/mh/articles/2020/1/9/2019%E5%B9%B4%E8%BF%91%E4%…
[7] 《明慧网》15235名学员在2020年遭中共绑架骚扰 更新: 2021年04月27日
https://d2s3ombhnov3zf.cloudfront.net/mh/articles/2021/1/12/15235%E5%90%8D%E5%AD%A6%E…
[8]《明慧网》2021年16413名法轮功学员遭绑架骚扰 二零二二年一月八日
https://d2s3ombhnov3zf.cloudfront.net/mh/articles/2022/1/8/2021%E5%B9%B416413%E5%90%8…
[9] 追.查!国际特别报告:中共对法轮功、神韵及大.纪.元;发动「法律战」和「舆论战」是对美国战略的一部分,原因和99年江泽民那次不一样 追.查!国际收到来自北京中共高层内部的机密情报 2025年1月6日
https://d3083qb6gvoe2d.cloudfront.net/node/143857
[10] 追.查!国际对中共大量活摘法轮功学员器官国家犯罪的调查报告(2006-2015)
https://d3083qb6gvoe2d.cloudfront.net/node/124628
[11] 追.查!国际对中共大量活摘法轮功学员器官国家犯罪的调查报告 (2015-2020)(上)
https://d3083qb6gvoe2d.cloudfront.net/node/111433
追.查!国际对中共大量活摘法轮功学员器官国家犯罪的调查报告 (2015-2020)(下)
https://d3083qb6gvoe2d.cloudfront.net/node/111444
[12] 追.查!国际对中共大量活摘法轮功学员器官国家犯罪的调查报告(2006-2015)
https://d3083qb6gvoe2d.cloudfront.net/node/124628
[13] 追.查!国际对中共大量活摘法轮功学员器官国家犯罪的调查报告 (2015-2020)
(上)https://d3083qb6gvoe2d.cloudfront.net/node/111433
追.查!国际对中共大量活摘法轮功学员器官国家犯罪的调查报告 (2015-2020)(下)
https://d3083qb6gvoe2d.cloudfront.net/node/111444
[14] 《2020至2022年追.查!国际对中共活摘法轮功学员器官现状调查综述》
https://d3083qb6gvoe2d.cloudfront.net/node/140499
[15] 《2023年追.查!国际对中共活摘法轮功学员器官现状调查综述》
https://d3083qb6gvoe2d.cloudfront.net/node/139060
[16] 最高人民检察院工作报告(第十三届全国人民代表大会第三次会议 张军 2020年5月25日)时间:2020-06-01 来源:新华网
[17] 依法治理邪教 维护国家安全 ——2021年防范和处理邪教工作简要回顾 来源:东侨开发区党工委政法委 发布时间: 2021-12-31
https://archive.is/V1DcY
[18]《凯风网》2021: 涉及反邪教和治理非法宗教的重要文献 作者:强巴·2021-11-22来源:中国反邪教网
https://archive.is/gg0gC
[19]《皖西日报》 共产党员必须旗帜鲜明反对邪教 2018年10月16日
https://archive.is/Dd1l3
[20] 省委防范和处理邪教问题领导小组办公室关于巡视整改情况的通报 发布时间:2017-10-25 来源:云南省纪委
https://web.archive.org/web/20240815131917/http://ynjjjc.gov.cn/html/20…
[21] 追.查!国际对前中共司法部长、610主任、全国政协社会和法制委员会副主任傅政华迫害法轮功的追查公告2021年10月17日
https://d3083qb6gvoe2d.cloudfront.net/node/134567
[22] 全国基层反邪教宣传经验交流会在成都召开 邓勇出席并讲话 2017-04-13 08:11:27 来源:四川日报 编辑:邓强 刘宏顺
https://web.archive.org/web/20240815130618/https://sichuan.scol.com.cn/dwzw/201704/55874323.html
[23] 中国反邪教“一网两微”正式上线 2017-09-22 来源:新华网
https://web.archive.org/web/20240815130731/http://www.xinhuanet.com/pol…
[24]陈一新:大力发扬斗争精神 防范化解重大风险 发表时间:2019-12-09来源:《旗帜》
https://archive.is/YDwki
[25]《厦门市思明区人民政府》2016年区政法委(综治办)部门决算公开说明 时间:2017-08-29
https://web.archive.org/web/20240408023105/http://www.siming.gov.cn/xxg…
[26]《广元市人民政府》广元市公安局2017年部门决算编制说明 2018-09-10
https://web.archive.org/web/20240408023220/https://www.cngy.gov.cn/govo…
[27]《明慧网》贵州地区所谓“清零行动”骚扰法轮功学员 二零二零年五月三日
https://d2s3ombhnov3zf.cloudfront.net/mh/articles/2020/5/3/%E8%B4%B5%E5%B7%9E%E5%9C%B…
[28] 推动政法工作高质量发展 建设更高水平的平安中国 2022-03-16来源:学习时报作者:陈一新
https://archive.is/pCeOH
[29] 《湖北长安网》湖北省反邪教协会第四次会员代表大会在汉召开
https://archive.is/c0ZTe
[30]《明慧网》贵州地区所谓“清零行动”骚扰法轮功学员 二零二零年五月三日https://d2s3ombhnov3zf.cloudfront.net/mh/articles/2020/5/3/%E8%B4%B5%E5%B7%9E%E5%9C%B…
[31]《观风闻》衡阳市召开2020年反邪教工作会
https://archive.is/lrALV
[32]《中共神木市委政法委员会(本级)2022 年度部门决算》
https://web.archive.org/web/20240322212912/http://www.sxsm.gov.cn/uploa…
[33]《中共承德市政法委员会2022年部门预算绩效文本》
https://web.archive.org/web/20240322211519/https://www.chengde.gov.cn/a…
[34]孝义市召开平安县城(城区)建设 无邪教示范市创建工作推进会 2023-11-18 来源: 黄河新闻网吕梁频道
https://archive.is/rWo2x
[35]鄂州市委政法委2022年项目绩效自评及自评表公示
https://archive.is/Fcg7c
[36]《阳城县次营镇》次营镇开展社会治安、经济民生、 农业农村三大领域违法犯罪和突出问题 打击整治专项行动实施方案 发布日期: 2021-05-08 发布机构: 次营镇
https://archive.is/oPlAZ
[37]《澎湃网》【乡镇动态】各乡镇积极开展反邪教警示教育宣讲活动 政务:活力清水河 2020-06-20
https://archive.is/5NFBw
[38]图克镇人民政府关于印发《图克镇创建“八无”镇、嘎查村(社区)实施方案》的通知 发布日期:2022-03-23
https://archive.is/fVyD6
[39]《中国长安网》 公安部召开部长办公会 强调认真学习贯彻习*近*平总书记重要讲话精神 时间:2021-12-05 来源:公安部网站
https://archive.is/87EZz
[40]《明慧网》中共公安部部长赵克志迫害法轮功的罪行 更新: 2021年07月19日
https://d2s3ombhnov3zf.cloudfront.net/mh/articles/2021/7/17/%E4%B8%AD%E5%85%B1%E5%85%…
[41] 依法治理邪教 维护国家安全 ——2021年防范和处理邪教工作简要回顾 来源:东侨开发区党工委政法委 发布时间: 2021-12-31
https://archive.is/V1DcY
[42] 以习*近*平新时代中国特色社会主义思想的世界观和方法论指导反邪教工作 作者:李安平·2023-07-05来源:中国反邪教网
https://archive.is/O3QmZ
[43] 两会受权发布|最高人民检察院工作报告(摘要)新华网客户端
https://web.archive.org/web/20240309153037/https://app.xinhuanet.com/ne…
[44]《大.纪.元;》去年240万人涉“国安”被抓被诉?习被指着魔 2024年03月09日
https://d1fax0c2utnap7.cloudfront.net/gb/24/3/9/n14198476.htm
[45] 《新!唐!人:》李玉清:中共最大“国家机密”——中共公布伪法规《人体器官捐献和移植条例》是掩盖罪恶
https://d3hqtrg8np95hb.cloudfront.net/gb/2023/12/16/a103834511.html
[46]中华人民共和国公安部﹙通知﹚公通字[2000]39号公安部关于认定和取缔邪教组织若干问题的通知
https://web.archive.org/web/20130424173720/http://www.china21.org/docs/…
[47] 我国已认定的邪教组织情况 发布单位:普法网管理员 发布日期:2009-03-02
https://archive.ph/20120714072802/http://cms.eecn.cn/cms/portal/gzpufa/…
[48] 《明慧网》 中共24年多迫害 大庆近三百名学员被非法判刑 二零二四年二月十四日
https://d2s3ombhnov3zf.cloudfront.net/mh/articles/2024/2/14/%E4%B8%AD%E5%85%B124%E5%B…
[49] 《大.纪.元;》祝圣武:控告书——就郭琼被冤判一案 更新 2018-11-02
https://d1fax0c2utnap7.cloudfront.net/gb/18/11/1/n10824115.htm
[50] 新时代乡村治理视域下邪教防治实证研究——以浙江省部分县域为样本 中国反邪教网2023-10-23
https://archive.is/ga2E1
[51]《大.纪.元;》中共政法委全国“清零行动”威逼法轮功学员 2020年08月22日
https://d1fax0c2utnap7.cloudfront.net/gb/20/8/22/n12350055.htm
[52]《大.纪.元;》中共长期系统发动迫害法轮功运动 2024年06月05日
https://d1fax0c2utnap7.cloudfront.net/gb/24/6/5/n14264570.htm
[53]《大.纪.元;》中共政法委全国“清零行动”威逼法轮功学员 2020年08月22日
https://d1fax0c2utnap7.cloudfront.net/gb/20/8/22/n12350055.htm
[54]《新!唐!人:》【禁闻】20多年未收手 中共转化法轮功受挫 北京时间2021年08月06日
https://d3hqtrg8np95hb.cloudfront.net/gb/mkt_ipad/2021/08/06/a103184132.html
[55] 《大.纪.元;》 中共严控老百姓的手段——清零(下)2022年03月07日
https://d1fax0c2utnap7.cloudfront.net/gb/22/3/7/n13628364.htm
[56] 《大.纪.元;》中医三代受中共迫害 曹伟走线到美国 2023年12月13日
https://d1fax0c2utnap7.cloudfront.net/gb/23/12/12/n14135012.htm
[57] 《追.查!国际》2019年一位法轮大法弟子被活摘器官后临终前的证词 2023年7月17日
https://d3083qb6gvoe2d.cloudfront.net/node/139941
[58]《明慧网》遭诬判七年陷冤狱 山东孤女孙玉娇至今音讯全无 二零二四年三月十七日
https://d2s3ombhnov3zf.cloudfront.net/mh/articles/2024/3/17/遭诬判七年陷冤狱-山东孤女孙玉娇至今音讯全无-47…
[59]《明慧网》贵州地区所谓“清零行动”骚扰法轮功学员 二零二零年五月三日
https://d2s3ombhnov3zf.cloudfront.net/mh/articles/2020/5/3/%E8%B4%B5%E5%B7%9E%E5%9C%B…
[60] 《明慧网》2020年5个月内贵州至少177法轮功学员遭迫害 二零二零年七月六日
https://d2s3ombhnov3zf.cloudfront.net/mh/articles/2020/7/6/2020%E5%B9%B45%E4%B8%AA%E6…
[61] 《新!唐!人:》【禁闻】山东东营大规模绑架法轮功学员 北京时间2024年01月05日
https://d3hqtrg8np95hb.cloudfront.net/gb/2024/01/04/a103840403.html
[62] 《大.纪.元;》中共长期系统发动迫害法轮功运动 2024年06月05日
https://d1fax0c2utnap7.cloudfront.net/gb/24/6/5/n14264570.htm
[63] 《明慧网》上半年逾万法轮功学员被绑架骚扰 二零一七年十月十四日 更新: 2023年09月18日
https://d2s3ombhnov3zf.cloudfront.net/mh/articles/2017/10/14/%E4%B8%8A%E5%8D%8A%E5%B9…
[64] 《明慧网》2018年4848名法轮功学员被非法抓捕 更新: 2019年01月17日
https://d2s3ombhnov3zf.cloudfront.net/mh/articles/2019/1/11/2018%E5%B9%B44848%E5%90%8…
[65]《明慧网》2019年近万名法轮功学员被绑架骚扰 二零二零年一月九日
https://d2s3ombhnov3zf.cloudfront.net/mh/articles/2020/1/9/2019%E5%B9%B4%E8%BF%91%E4%…
[66] 《明慧网》15235名学员在2020年遭中共绑架骚扰 更新: 2021年04月27日
https://d2s3ombhnov3zf.cloudfront.net/mh/articles/2021/1/12/15235%E5%90%8D%E5%AD%A6%E…
[67]《明慧网》“清零”突显中共逼迫民众放弃信仰 二零二一年一月二十四日
https://d2s3ombhnov3zf.cloudfront.net/mh/articles/2021/1/24/%E2%80%9C%E6%B8%85%E9%9B%…
[68]《明慧网》2021年16413名法轮功学员遭绑架骚扰 二零二二年一月八日
https://d2s3ombhnov3zf.cloudfront.net/mh/articles/2022/1/8/2021%E5%B9%B416413%E5%90%8…
[69]《明慧网》2022年7331名法轮功学员遭绑架骚扰 更新: 2023年05月22日
https://d2s3ombhnov3zf.cloudfront.net/mh/articles/2023/1/6/2022%E5%B9%B47331%E5%90%8D…
[70]《明慧网》2022年7331名法轮功学员遭绑架骚扰 更新: 2023年05月22日
https://d2s3ombhnov3zf.cloudfront.net/mh/articles/2023/1/6/2022%E5%B9%B47331%E5%90%8D…
[71]《明慧网》去年获知6514名法轮功学员被绑架骚扰 更新: 2024年01月09日
https://d2s3ombhnov3zf.cloudfront.net/mh/articles/2024/1/9/%E5%8E%BB%E5%B9%B4%E8%8E%B7%E7%9F%A56514%E5%90%8D%E6%B3%95%E8%BD%AE%E5%8A%9F%E5%AD%A6%E5%91%98%E8%A2%AB%E7%BB%91%E6%9E%B6%E9%AA%9A%E6%89%B0-470788p.html
[72]《明慧网》2024年获知5692名法轮功学员被中共绑架骚扰迫害 二零二五年一月十一日
https://d2s3ombhnov3zf.cloudfront.net/mh/articles/2025/1/11/2024%E5%B9%B4%E8%8E%B7%E7…
[73] 《新!唐!人:》【禁闻】2017年逾800位法轮功学员被非法判刑 2017年12月07日
https://d3hqtrg8np95hb.cloudfront.net/gb/2017/12/08/a1354140.html
[74]《明慧网》2018年933名法轮功学员被非法判刑 二零一九年一月四日
https://d2s3ombhnov3zf.cloudfront.net/mh/articles/2019/1/4/2018%E5%B9%B4933%E5%90%8D%…
[75]《明慧网》2019年789名法轮功学员被冤判 二零二零年一月四日
https://d2s3ombhnov3zf.cloudfront.net/mh/articles/2020/1/4/2019%E5%B9%B4789%E5%90%8D%…
[76] 《明慧网》615名法轮功学员2020年被中共非法判刑 更新: 2021年09月14日
https://d2s3ombhnov3zf.cloudfront.net/mh/articles/2021/1/5/615%E5%90%8D%E6%B3%95%E8%B…
[77]《明慧网》2021年获知1184名法轮功学员遭枉判 二零二二年一月三日
https://d2s3ombhnov3zf.cloudfront.net/mh/articles/2022/1/3/2021%E5%B9%B4%E8%8E%B7%E7%…
[78]《明慧网》2022年获知633名法轮功学员遭中共非法判刑 更新: 2023年01月15日
https://d2s3ombhnov3zf.cloudfront.net/mh/articles/2023/1/2/2022%E5%B9%B4%E8%8E%B7%E7%9F%A5633%E5%90%8D%E6%B3%95%E8%BD%AE%E5%8A%9F%E5%AD%A6%E5%91%98%E9%81%AD%E4%B8%AD%E5%85%B1%E9%9D%9E%E6%B3%95%E5%88%A4%E5%88%91-454412.html
[79]《明慧网》2023年获知1188名法轮功学员遭枉判 更新: 2024年01月06日
https://d2s3ombhnov3zf.cloudfront.net/mh/articles/2024/1/6/2023%E5%B9%B4%E8%8E%B7%E7%…
[80]《明慧网》2024年获知764名法轮功学员被中共非法判刑 二零二五年一月六日
https://d2s3ombhnov3zf.cloudfront.net/mh/articles/2025/1/6/2024%E5%B9%B4%E8%8E%B7%E7%…
[81] 《明慧网》2017年中共监狱害死数十法轮功学员 二零一八年二月二十一日
https://d2s3ombhnov3zf.cloudfront.net/mh/articles/2018/2/21/2017%E5%B9%B4%E4%B8%AD%E5…
[82] 《明慧网》 2018年68名法轮功学员被中共迫害致死 二零一九年二月九日
https://d2s3ombhnov3zf.cloudfront.net/mh/articles/2019/2/9/2018%E5%B9%B468%E5%90%8D%E…
[83]《明慧网》近百名法轮功学员2019年被迫害离世 二零二零年一月五日
https://d2s3ombhnov3zf.cloudfront.net/mh/articles/2020/1/5/%E8%BF%91%E7%99%BE%E5%90%8…
[84] 《明慧网》 2020年84位法轮功学员遭迫害离世 更新: 2022年11月14日
https://d2s3ombhnov3zf.cloudfront.net/mh/articles/2020/12/25/2020%E5%B9%B484%E4%BD%8D…
[85] 《明慧网》2021年获知131名法轮功学员被迫害离世 二零二二年一月五日
https://d2s3ombhnov3zf.cloudfront.net/mh/articles/2022/1/5/2021%E5%B9%B4%E8%8E%B7%E7%…
[86] 《明慧网》2022年172名法轮功学员被中共迫害致死 二零二三年一月四日
https://d2s3ombhnov3zf.cloudfront.net/mh/articles/2023/1/4/2022%E5%B9%B4172%E5%90%8D%…
[87]《明慧网》 去年获知209名学员被中共迫害致死 更新: 2024年01月10日
https://d2s3ombhnov3zf.cloudfront.net/mh/articles/2024/1/4/%E5%8E%BB%E5%B9%B4%E8%8E%B…
[88]《明慧网》2024年获知164名法轮功学员被中共迫害离世 二零二五年一月三日
https://d2s3ombhnov3zf.cloudfront.net/mh/articles/2025/1/3/2024%E5%B9%B4%E8%8E%B7%E7%…
[89]《大.纪.元;》大陆多省市法轮功学员遭警方强行采血 2020年08月31日
https://d1fax0c2utnap7.cloudfront.net/gb/20/8/30/n12368719.htm
[90]《新!唐!人:》中共610官员坐镇 给上海法轮功学员采血 2020年08月23日
https://d3hqtrg8np95hb.cloudfront.net/gb/mkt_ipad/2020/08/23/a102924606.html
[91]《大.纪.元;》大陆多省市法轮功学员遭警方强行采血 2020年08月31日
https://d1fax0c2utnap7.cloudfront.net/gb/20/8/30/n12368719.htm
[92]《希望.之声》大陆多地法轮功学员被强行采血 被指为器官移植做配型 2020年8月31日
https://d1k9fnusahf44x.cloudfront.net/post/416950
[93]《大.纪.元;》2020年法轮功十大新闻(上) 2021年01月04日
https://d1fax0c2utnap7.cloudfront.net/gb/21/1/3/n12664196.htm
[94]《法轮大法明慧网》 2021年上半年中共对129名法轮功学员强行抽血 2022/11/14
https://d2s3ombhnov3zf.cloudfront.net/mh/articles/2021/7/26/428602.html
[95]《明慧网》2022年7331名法轮功学员遭绑架骚扰 更新: 2023年05月22日
https://d2s3ombhnov3zf.cloudfront.net/mh/articles/2023/1/6/2022%E5%B9%B47331%E5%90%8D…
[96] 《自由亚洲电台》维权网发布法轮功受迫害情况报告:209人死亡、1188人遭判刑 2024.01.14
https://www.rfa.org/mandarin/Xinwen/3-01142024115558.html
[97]《新!唐!人:》中共610官员坐镇 给上海法轮功学员采血 2020年08月23日
https://d3hqtrg8np95hb.cloudfront.net/gb/mkt_ipad/2020/08/23/a102924606.html
[98]《大.纪.元;》习执政期间逾千法轮功学员被中共迫害致死 2023年11月16日
https://d1fax0c2utnap7.cloudfront.net/gb/23/11/16/n14117438.htm
[99]《凯风网》2021: 涉及反邪教和治理非法宗教的重要文献 作者:强巴·2021-11-22来源:中国反邪教网
https://archive.is/gg0gC
[100] 最高人民法院 最高人民检察院 关于办理组织、利用邪教组织破坏法律实施等刑事案件适用法律若干问题的解释 时间:2017-01-26 来源:检察日报
https://archive.is/nZ3KH
[101] 十九大以来涉及反邪教重要文件摘录 2021年04月09日 湖北省反邪教协会 强巴 辑录 来源:中国反邪教网
https://archive.is/Ul6hT
[102] 国家宗教事务局、国家网信办等五部门联合发布《互联网宗教信息服务管理办法》 2022-01-11
https://archive.is/Yni6W
[103] 《大.纪.元;》 【独家】10年文件 记中共迫害法轮功片段 2020年09月25日
https://d1fax0c2utnap7.cloudfront.net/gb/20/9/19/n12415773.htm
[104]《大.纪.元;》【独家】2019年中共九部委发文迫害法轮功 2021年09月13日
https://d1fax0c2utnap7.cloudfront.net/gb/21/9/13/n13228999.htm
[105] 《大.纪.元;》【独家】内部文件曝中共全方位迫害法轮功 2021年06月09日
https://d1fax0c2utnap7.cloudfront.net/gb/21/6/4/n12998099.htm
[106] 《大.纪.元;》【独家】内部文件曝中共转化法轮功受挫 2021年07月07日
https://d1fax0c2utnap7.cloudfront.net/gb/21/6/22/n13038716.htm
[107] 《大.纪.元;》 【独家】内部文件曝中共监控法轮功严密 2020年07月15日
https://d1fax0c2utnap7.cloudfront.net/gb/20/7/15/n12257798.htm
[108] 《大.纪.元;》【独家】文件泄河南迫害法轮功的轨迹 2021年09月18日
https://d1fax0c2utnap7.cloudfront.net/gb/21/9/18/n13242771.htm
[109] 《大.纪.元;》【独家】文件泄河南迫害法轮功的轨迹 2021年09月18日
https://d1fax0c2utnap7.cloudfront.net/gb/21/9/18/n13242771.htm
[110]《大.纪.元;》中共迫害法轮功内幕 系列独家报导之五【独家】内部文件泄610超级权力未终止 2020年04月12日
https://d1fax0c2utnap7.cloudfront.net/gb/20/4/12/n12023895.htm
[111] 《大.纪.元;》中共迫害法轮功内幕 系列独家报导之二【独家】中共法学会长上任 部署迫害法轮功 2020年04月03日
https://d1fax0c2utnap7.cloudfront.net/gb/20/4/1/n11993523.htm
[112] 《大.纪.元;》中共迫害法轮功内幕 独家报导之一【内幕】山东文件泄政法委分工和打击重点 法轮功仍是中共首要打击对象之一 综治委与“610”权力变迁 2020年03月24日
https://d1fax0c2utnap7.cloudfront.net/gb/20/3/22/n11964183.htm
[113] 四川省巴中市平昌县兰草镇防范打击“法轮功”等邪教组织专项行动方案 2018-11-22 来源: 平昌县兰草镇人民政府
https://archive.is/8hIxe
[114]《大.纪.元;》【独家】法轮功案不许评查 各级镇压从未松 2020年07月29日
https://d1fax0c2utnap7.cloudfront.net/gb/20/7/28/n12289397.htm
[115]《中共承德市政法委员会2022年部门预算绩效文本》
https://web.archive.org/web/20240322211519/https://www.chengde.gov.cn/a…
[116]《中共神木市委政法委员会(本级)2022 年度部门决算》
https://web.archive.org/web/20240322212912/http://www.sxsm.gov.cn/uploa…
[117]《大.纪.元;》【独家】江苏内部文件泄迫害法轮功内幕 2021年03月29日
https://d1fax0c2utnap7.cloudfront.net/gb/21/3/29/n12842945.htm
[118]《大.纪.元;》【独家】中共在外事领域对法轮功的迫害 2020年10月29日
https://d1fax0c2utnap7.cloudfront.net/gb/20/10/23/n12496690.htm
[119]《大.纪.元;》【独家】中共把迫害法轮功融入各项政治活动 2020年09月03日
https://d1fax0c2utnap7.cloudfront.net/gb/20/8/30/n12367319.htm
[120]《大.纪.元;》【独家】中共借政治考核迫害法轮功 2020年04月27日
https://d1fax0c2utnap7.cloudfront.net/gb/20/4/27/n12063585.htm
[121] 2025 年浙江大学拟录取研究生思想政治素质和品德鉴定表
https://web.archive.org/web/20250619150907/http://www.cse.zju.edu.cn/_u…
[122] 武汉科技大学博士研究生考生政审表
https://web.archive.org/web/20250619151342/https://ysxy.wust.edu.cn/__l…
[123] 大.纪.元;《国安法》阴霾下 法轮功在香港处境成关注目标 2020年07月20日
https://d1fax0c2utnap7.cloudfront.net/gb/20/7/19/n12267969.htm
[124]《凯风网》香港国安法设立 "法轮功"们慌了 作者:王世纯·2020-07-29来源:观察者网
https://archive.is/pEM5v
[125]《中国评论通讯社》假新闻抹黑国家 法轮功涉违国安法 http://www.CRNTT.com 2021-05-17
https://archive.is/lARng
[126]《新华社》 香港国安法相关实施细则修订 冻结罪行相关财产有效至法律程序完结 2023年12月15日
https://archive.is/LICsK
[127]《大.纪.元;》港华邮社论: 23条立法在《国安法》掩护下通过 2024年03月12日
https://d1fax0c2utnap7.cloudfront.net/gb/24/3/12/n14200307.htm
[128]《看中国》23条从速立法 忧外部势力发难?(图) 发表:2024-03-08
https://kzg.secretchina.com/news/gb/2024/03/08/1057190.html
[129] 《大.纪.元;》香港23条立法通过 彭定康等75国际人士谴责 2024年03月19日
https://d1fax0c2utnap7.cloudfront.net/gb/24/3/19/n14206039.htm
[130] 《法新社》法轮功在港活动遭炸弹威胁 发表时间: 25/02/2016
https://www.rfi.fr/cn/%E4%B8%AD%E5%9B%BD/20160225-%E6%B3%95%E8%BD%AE%E5…
[131]《大.纪.元;》毁坏香港法轮功真相点 亲共暴徒被定罪 2023年04月22日
https://d1fax0c2utnap7.cloudfront.net/gb/23/4/22/n13978994.htm
[132]《大.纪.元;》毁坏香港法轮功真相点 亲共暴徒被定罪 2023年04月22日
https://d1fax0c2utnap7.cloudfront.net/gb/23/4/22/n13978994.htm
[133] 追.查!国际对中共暴徒袭击香港《大.纪.元;时报》记者梁珍女士的追查公告 2021年10月31日
https://d3083qb6gvoe2d.cloudfront.net/node/134680
[134] 《大.纪.元;》香港大.纪.元;印刷厂遭袭击 北美资深媒体人谴责 中共的流氓暴露无遗 暴徒及背后指使者欲恐吓良心媒体 但反说明中共虚弱 2021年04月16日
https://d1fax0c2utnap7.cloudfront.net/gb/21/4/16/n12883748.htm
[135] 《大.纪.元;》 香港大.纪.元;遭无理下架 各界谴责中共施压 2019年08月15日
https://d1fax0c2utnap7.cloudfront.net/gb/19/8/15/n11455703.htm
[136] 《大.纪.元;》 中共设局 香港亲共议员构陷法轮功2021年07月08日
https://d1fax0c2utnap7.cloudfront.net/gb/21/7/7/n13074601.htm
[137] 《大.纪.元;》香港法轮功学员抗议大公报诬蔑 促撤文并道歉 2021年05月04日
https://d1fax0c2utnap7.cloudfront.net/gb/21/5/3/n12921971.htm


追



